Как собрать шпионские штучки своими руками [Сергей Леонидович Корякин-Черняк] (fb2) читать онлайн


 [Настройки текста]  [Cбросить фильтры]
  [Оглавление]

Корякин-Черняк С.Л
"КАК СОБРАТЬ ШПИОНСКИЕ ШТУЧКИ СВОИМИ РУКАМИ"

Глава 1. Мобильный телефон как главная «шпионская штучка»

Что такое шпионские программы для мобильных телефонов

Настоящее шпионские программы должны обладать чертами, характерными для шпионов-людей: незаметно следить, замечать мельчайшие детали, добывать ценную информацию, действовать оперативно и скрывать малейшие следы своего присутствия.

Уникальные созданные экспертами в области информационной безопасности, подходят для установки на различные модели смартфонов с наиболее распространенными на сегодняшний день мобильными операционными системами: Windows Mobile, Symbian и iPhone OS.

В настоящий момент специалисты осуществляют также разработку лучших мобильных шпионов и перехватчиков под операционные системы Android и Маеmо, набирающие все большую популярность.

Шпионские программы для мобильного телефона способны следить и частично контролировать активность на мобильном устройстве, на которое они установлены. В результате вам будут доступны для просмотра в любое время суток даже в противоположной точке земного шара:

— текстовые сообщения, набираемые на телефоне;

— входящие и исходящие вызовы вместе с продолжительностью звонка;

— SMS, MMS, электронная почта;

— любые данные, полученные или переданные через Интернет;

— координаты мобильного телефона с точностью в несколько метров.

Помимо перечисленных функций лучшие шпионские программы:

— прослушивают и записывают все разговоры через мобильное устройство;

— могут превратить телефон в настоящий электронный жучок, прослушивая окружение, даже когда телефон находится в режиме ожидания.

Шпионская программа для телефона компактна, удобна в установке и использовании. Такую программу не волнуют такие мелочи, как смена SIM-карты. Она продолжает незаметную передачу данных в любых условиях.

Шпионские программы для телефона воспрепятствуют, например, общению ваших детей с людьми, связь с которыми, по вашему мнению, является для них нежелательной.

Примечание.

Подобные программы можно также использовать на предприятии в случае необходимости слежения за временем пребывания сотрудников в офисе, а также за выполнением ими назначенных звонков.


Украсть телефон с установленным мобильным «шпионом» стало значительно сложнее. Ведь этот телефон продолжает передачу данных о своем местонахождении на сервера компании, которая продала вам соответствующую шпионскую программу. При этом протоколируется информация обо всех совершаемых звонках и передаваемых сообщениях, замечается любая активность злоумышленника на украденном телефоне.

Шпионские программы для мобильных телефонов помогут сохранить важную информацию даже в случае потери или кражи мобильного телефона, заблокировав смартфон в случае необходимости, а также помогут поймать злоумышленника.

Рассмотрим для примера некоторые шпионские программы мобильных телефонов.


Возможности программы по прослушиванию окружения сотовых GSM телефонов Spy Phone Suite

Внимание.

Скачивая и устанавливая Spy Phone Suite, вы подтверждаете, что программа не будет использована способом, нарушающим текущее законодательство. Установка Spy Phone Suite на телефон другого лица без его ведома, перехват звонков и SMS сообщений может нарушать законодательство. Spyline.ru не несет ответственности за несоответствующее использование программы Spy Phone Suite. Приобретая годовую лицензию на использование и скачивая Spy Phone Suite, вы соглашаетесь с вышесказанным.


Программа обеспечивает полный контроль над любым лицом, имеющим мобильный телефон-шпион. Сопоставляя данные, полученные с помощью перехвата SMS сообщений, журнала вызовов и прослушки разговоров по сотовому телефону-шпиону можно без труда составить подробную картину того, куда, зачем, во сколько, с кем и для чего человек, носящий с собой телефон-шпион, ходит и делает.

Примечание.

Эта программа способна контролировать коммуникации лица, на чей телефон установлена.


Она делает из телефона настоящий GSM-жучок, можете звонить на него и он, незаметно для владельца, будет прослушивать все, что происходит вокруг. Помимо функций по прослушке сотовых телефонов (их окружения) эта программа способна вести перехват всех SMS сообщений. Вне зависимости, входящие ли эти SMS или их пишет владелец телефона-шпиона. Любой текст, в любом формате, время отправки/ принятия, телефон отправителя/получателя — все это будет доступно вам.

Если владелец телефона-шпиона будет пользоваться встроенным e-mail-клиентом, программа будет полностью дублировать вам его переписку и входящую корреспонденцию.

Так же программа, позволяет отображать координаты подконтрольного телефона (Location), посредством фиксации ID сотовых станций, в зоне которых он находиться в настоящий момент.

В программе ведется полная история всех входящих/исходящих вызовов, с записями времени звонков, их продолжительности. Если номер занесен в записную книжку телефона-шпиона, отобразиться не только его номер, но и имя контакта.

Программа по прослушке сотовых телефонов GSM и перехвату данных (SMS, e-mail) работает в скрытом режиме, она записывается в системном ядре и обнаружить ее практически невозможно.

Установка программы занимает не более 10 мин. Она доставляется по электронной почте в течение 24 часов с момента поступления средств продавцу программных продуктов.

Примечание.

Все статистически важные данные (перехваченные SMS, E-mail, Location, история вызовов и пр.) передаются на ваш аккуант в WEBe и доступны вам 24 часа в сутки с любого компьютера/ноутбука или телефона с поддержкой HTML


Существует несколько версий программы Spy Phone Suite (подробности см. на www.spyline.ru). Они приведены в


Таблица 1.1. Возможности версий программы Spy Phone Suite



На сайте разработчика www.spyline.ru можно скачивать Тестовая версия программы по функциям идентична версии Advanced (Standart для Iphone), но ограничена по сроку действия до 48 часов.

Кроме того на сайте есть тестовая версия программы Spy Phone Suite для ознакомления с функционалом программы и проверки на совместимость с определенной моделью мобильного телефона.

Внимание.

Программа работает с телефонами под управлением ОС Windows Mobile, Iphone OS или Symbian. При заказе в поле «Дополнительные сведения» на который вы собираетесь устанавливать программу Не на все телефоны эта (и другие) программа может быть установлена.


Варианты использования программы Spy Phone Suite

Рассмотрим основные направления для применения такого качественного решения по шпионажу.

Обезопасить собственного ребенка, не подвергая прц этом его жизнь лишним ограничениям и неприятными разговорами — мечта любого родителя. Для того чтобы знать, что ребенок цел и невредим, что в круге его знакомых и друзей нет наркоманов, способных сбить с пути — достаточно просто время от времени прослушивать сотовый телефон, подаренный вами же.

А если вдруг чадо задержится, как он утверждает, в библиотеке после 12 ночи, всегда можно проверить его местоположение по спутнику с точностью до 10 м. В какую бы переделку ребенок не угодил, вы всегда будете знать, где он. Данное решение позволяет по-новому взглянуть на воспитание, без пустых подозрений и упреков вперемешку с постоянным страхом, что ребенок попадет в дурную компанию.

С помощью данного мобильного решения для прослушки сотового телефона и перехвата данных перед вами открываются по-настоящему безграничные возможности. Если вы — руководитель, в ваших руках оказывается полный контроль над подчиненными.

Узнать компетентность сотрудника или его лояльность — не уходят ли конфиденциальные сведения компании конкурентам или, быть может, сам нерадивый сотрудник использует их в личных интересах? Нет ничего проще. Во время ключевых переговоров подключаемся из любой точки планеты к разговору и прослушиваем беседу, не доступную вашему слуху прежде.

Даже для рядового сотрудника подобное мобильное решение является незаменимым для самого широкого круга задач, призванных максимально эффективно следовать вашим интересам: начиная от прослушивания мобильных телефонов руководства, коллег и заканчивая скрытым слежением за перемещениями интересующих лиц.

Жизнь, особенно семейная, не всегда несет праздник. В сложное время некоторые супруги предпочитают искать утешение на стороне, подвергая унижению и обману своего мужа/жену. Благодаря программе для слежения/прослушке сотовых телефонов вы всегда будете знать о супруге: где он находиться, с кем и когда созванивается, о чем говорит, а также перехватывать любые SMS сообщения и е-mail-письма. В общем — вести полный контроль для точного выявления ненадежного человека.


Методика установки и использования программы Spy Phone Suite

Программное решение хорошо проработано. Установка программы занимает не больше 5 мин. и не требует никаких дополнительных подключений внешних устройств. Проще говоря: «скачал-настроил-забыл». После этого можно неограниченное время получать все данные в самой развернутой и подробной форме с любого компьютера (телефона), подключенного к сети Интернет.

Вся активность абонента будет перед вами как на ладони: перехваченные SMS сообщения, e-mail корреспонденция, журнал вызовов и даже координаты телефона, где бы он не находился на планете.

Вы можете прослушивать его сотовый телефон, как свой собственный, слушать, где он находиться, с кем ведутся переговоры или простая болтовня. А главное — с помощью этой программы вы сможете вести скрытую прослушку мобильных GSM диапазона, отмечается на www.spyline.ru. В любое время и в любом месте все коммуникации наблюдаемого лица будут под вашим полным контролем.

Примечание.

Если вы пожелаете сменить телефон для прослушки — это можно сделать, не приобретая дополнительной копии программы.


Программа Spy Phone Suite в вопросах и ответах

Как работает эта программа?

Схематическое представление работы программы представлено на

На телефон, который следует прослушать, устанавливается программное обеспечение Spy Phone Suite. Это происходит через скачивание исполняемого файла на телефон и не требует ничего кроме самого аппарата и подключенной услуги GPRS.

После настроек и активации программы мобильный телефон (который следует прослушивать) возвращается владельцу.





Мобильный телефон с установленной программой в скрытом режиме передает на сервер в Интернет: тексты всех SMS, ведет перехват e-mail сообщений, а также журнал всех входящих и исходящих вызовов, координаты со спутника (если на телефоне есть GPS). Это позволяет с любого компьютера вести слежку за всеми коммуникациями целевого абонента.

Если на телефоне установлена версия Standart или Audio: сторонний телефон, чей номер был предварительно записан в программе, может звонить на телефон целевого абонента и прослушивать все происходящее вокруг. Если на телефоне установлена версия Advanced или Audio Plus. Помимо функции версии Standart (Audio), можно вести прослушку разговоров во время разговора целевого абонента с любым другим лицом.


Как эта программа себя выдает?

Программа по прослушке мобильных телефонов себя никак визуально не выдает. После установки она постоянно работает в фоновом режиме. Поэтому обнаружить ее в файловой системе или списке программ невозможно. Запустить программу на телефоне возможно только зная ключ активации, никак иначе.


Будет ли работать программа по прослушке сотовых телефонов с любым КПК/телефоном?

Программа работает на сотовых телефонах под управлением операционных систем Windows Mobile 5, Windows Mobile 6, Symbian 8.1, Symbian 9 и некоторых других, также на iPhone 2G/3G. Для того чтобы определить, будет ли работать определенный сотовый телефон с программой прослушки — необходимо воспользоваться специальнойwww.spyline.ru. Если не удалось найти модель вашего телефона в таблице или вы не знаете на какой операционной системе он работает, обратитесь в обратную связь этого сайта. Там помогут.


Может ли абонент прослушиваемого телефона узнать о наличии программы по прослушке/перехвату данных через быстрое снятие средств с баланса за передачу секретных данных на сервер?

Это маловероятно, поскольку сеансы передачи данных длятся меньше минуты и трафик расходуется минимальный, никаких видимых финансовых издержек абонент телефона-шпиона не понесет.


Что мне делать, если программа не подошла к моему телефону/КПК или я просто желаю вернуть ее обратно?

В случае, если по какой-либо причине программа покупателя не устроила, производители готовы инициировать процедуру возврата (отзыва) лицензии с возмещением затрат на покупку в установленной форме. Важно понимать, что производители дают гарантию корректной и качественной работы этого уникального программного обеспечения и готовы всегда пойти навстречу их клиентам.


Скажите, безопасно ли хранятся данные на сервере производителей программы в интернете?

Вся информация доступна только лицу, купившему продукт на сайте производителя. Ведь полностью автоматизирован процесс выдачи секретных данных с одной стороны и шифрования конфиденциальных данных с другой стороны.

Проще говоря, поскольку ни у кого, кроме данного покупателя, не будет логина/пароля/номера лицензии, никто не сможет узнать конфиденциальные данные на сайте. А поскольку на сервере вся информация храниться в зашифрованном виде — никто из сторонних или внутренних лиц не будет иметь к ним доступ.

Единственное слабое место — путь между ПК покупателя программы и сервером. Тут рекомендуется принимать стандартные меры предосторожности: не сохранять пароли, использовать firewall и антивирусное ПО.


Как именно работает передача координат при наличии в телефоне GPS?

В ряде мобильных телефонов есть GPS приемник, получающий координаты со спутника и показывающий их на экране в виде цифр или, если есть привязка к карте, точек на карте. После установки на телефон программы Spy Phone Suite по прослушке сотовых телефонов, нужно настроить ее на скрытую передачу этих данных (координат) на удаленный сервер (в Интернет).

Следует задать, как часто нужно эти координаты передавать — например, каждую минуту или 4 раза в день. После чего, программа в скрытом режиме будет передавать в Интернет координаты местоположения телефона. Заходите на специальный сайт, смотрите координаты.

Если хотите, можете нанести маршрут движения объекта на карту, например Google maps. Это очень удобно. Если в контрольный срок «снятия» данных GSM-сеть недоступна (выключен телефон или абонент в метро), координаты GPS сохраняются в буфер, и будут переданы на сервер, как только абонент войдет в зону доступа.


Что такое «Location» и как использовать данные для получения информации о местоположении?

Действительно, в программах SPS Advanced и SPS Iphone реализована подобная опция. Пункт «Location» в настройках программы активирует передачу данных о местоположении сотовой вышки, с которой в настоящий момент связан целевой телефон. Иными словами, вы получаете данные о том, где приблизительно находиться целевой телефон в определенный момент времени.

После активации данной опции в настройках программы, на сервер будут передаваться ID сотовых вышек. На странице сервера вы увидите следующие данные: имя оператора; ID (номер, идентификатор) сотовой вышки; код региона.

Используя данные сторонних ресурсов (netmonitor.ru) и баз сотовых вышек интересующего сотового оператора, которые могут быть загружены из сети Интернет, вы получите координаты исходных вышек и, как следствие, примерные координаты телефона.


Можно ли использовать одну лицензию программы Spy Phone Suite на разных телефонах?

Лицензию одновременно можно использовать То есть, если пользователю программы стали не нужны данные на одном телефоне-шпионе, можно деактивировать программу и заново установить ее на другой телефон, который пользователь пожелает прослушивать/перехватывать данные.

Для деактивации нужно взять телефон, на котором установлена программа, выбрать пункт Deactivate и набрать код авторизации (выдается при покупке) Тем самым, мы деактивируем программу. После чего, программу можно установить на другой телефон, как это подробно описано в руководстве.


Каким образом я смогу дозваниваться до абонента, если я его же и прослушиваю?

Никак. Если вы записали свой номер в Call-лист программы, чтобы прослушивать телефон целевого абонента, то ваш звонок будет всегда проходить незаметно для владельца телефона. Поэтому желательно завести специальный номер, с которого вы будете прослушивать абонента и записать его в Call-лист, а для обычной коммуникации с абонентом использовать обычный номер.


Если произойдет смена SIM-карты на целевом телефоне, как это отразится на работе программы?

При смене сим-карты, на телефон слежения придет SMS-уведомление о смене карты с ее технической характеристикой. Программа устанавливается во внутреннюю память телефона и смена сим-карты никак не влияет на качество ее работы. Однако, для корректной передачи данных необходимо, чтобы на новой сим-карте был настроен и подключен GPRS.


У меня не проходит установка программы, выдается ошибка, связанная со сроком действия сертификата. В чем может быть проблема?

Проблема в некорректной установке даты на целевом телефоне, на который устанавливается программа. Исправьте дату на текущую и повторите попытку.


FlexiSpy: программа для прослушивания

(http://www.flexi-spy.ru/) также предлагает решение для сбора информации с мобильного телефона человека, которого вы хотите проконтролировать. Она скрытно работает на телефоне в фоновом режиме и перехватывает информацию о входящих и исходящих звонках, тексты SMS и почты и местоположение телефона. Затем информация передается по каналу GPRS (через Интернет) на наш сервер, где будет доступна вам с любого компьютера, подключенного к сети Интернет.

Также есть возможность включить микрофон наблюдаемого телефона и прослушать звуки, которые он улавливает, с другого телефона. Информация в этом случае передается по обычному аудиоканалу.

Чтобы установить программу, вам потребуется однократный кратковременный доступ (5—10 мин.) к телефону интересующего вас человека.

На сегодня FlexiSpy является одной из лучших программ такого рода. Программа приобрела широкую известность. Например, по данным Google, слово «FlexiSpy» повторяется в интернете 787 тысяч раз.

Существует два варианта программы — и Кроме этого, на сайте http://www.flexi-spy.ru/ предлагается:

- предназначенная для предотвращения утечки конфиденциальной информации в случае кражи или утери вашего телефона;

- предназначенная только для прослушивания аудиоинформации с микрофона наблюдаемого телефона. Возможности этих программ представлены в


Таблица 1.2. Возможности версий программы компании Vervata




Предлагаемые программы не являются вирусами или троянами. Следовательно, программа не может быть установлена дистанционно. Процесс инсталляции занимает около 5—10 мин. После завершения инсталляции физический доступ к наблюдаемому телефону не требуется.

Работоспособный канал GPRS абсолютно необходим для инсталляции. После инсталляции канал GPRS необходим программам Light и Pro для передачи перехваченной информации на удаленный сервер. Если соединение GPRS недоступно какое-то время, информация накапливается в наблюдаемом телефоне и будет передана на удаленный сервер при возобновлении соединения.

Соединение WAP не может быть использовано ни для инсталляции, ни для передачи информации. Функция «прослушивание аудиоинформации с микрофона наблюдаемого телефона» не требует соединения GPRS.

Необходим так же доступ к одному из средств оплаты: WebMoney, PayPal, VISA, MasterCard, American Express.

Глава 2. Защита мобильной связи от прослушки и слежения

Откуда у мобилки появились шпионские возможности

Сегодня мало кто не слышал о программах по прослушке сотовых телефонов. Эти программы-шпионы позволяют скрыто перехватывать ваши SMS-сообщения, узнавать суть ваших разговоров по телефону и даже в любой момент знать ваше местоположение.

Внимание.

Всего за несколько тысяч рублей любой человек во имя лишь собственных интересов.


Прямо на наших глазах начинает разгораться бум с прослушиванием и даже более «подглядыванием» наших мобильных телефонов. И оказывается, чем круче мобильный телефон, тем больше шпионских функций можно задействовать:

— визуальное фотографирование окружающих лиц и предметов;

— видеосъемку и акустический контроль в радиусе до 10 м от мобильного телефона с последующей регистрацией всех говорящих;

— прослушивание всех входящих и исходящих телефонных разговоров, SMS и электронной почты и скрупулезная архивация всей информации;

— четко определять местоположение объекта (мобильника) с точностью до несколько метров;

— дистанционное включение микрофона с расстояния в десятки тысяч километров;

— дистанционное прослушивание разговоров через микрофон телефона, даже если основная батарея вынута (для современных SMART телефонов).

Естественно, что данные технологии контроля над мобильными телефонами использовались ранее только западными в рамках борьбы с террористами и криминальными элементами. В России разработки и производства мобильных телефонов до настоящего времени не было.

При производстве простых мобильных телефонов указанные функции были реализованы на аппаратном уровне. Они активизировались только по специальным запросам, которые были известны соответствующим западным спецслужбам. Данные мероприятия осуществлялись в рамках законодательства своих стран.

При развитии технологии мобильной связи и появлением SMART телефонов и коммуникаторов, соединяющих функции телефона и компьютера реализация «специальных» функций или как их называют «полицейских» легла и на операционные системы, которые используются в мобильных технологиях.

Все труднее стало производить универсальные высокоскоростные экономичные процессоры для мобильных телефонов, которые реализуют еще дополнительную «полицейскую» функцию.

Примечание.

Такое значительное перераспределение специальных функций с аппаратной части на программную привела к тому, что опытные программисты стали ее ловко использовать. Был создан целый ряд так называемых «spy» на базе серийно выпускаемых мобильных телефонов.


Насчитывается более 70 моделей известнейших в мире производителей мобильных телефонов, таких как NOKIA, SIEMENS, PANASONIC, MOTOROLA, SAMSUNG, SONY-ERICSSON и других, на базе которых были разработаны «spy» телефоны.


Ложные базовые станции

Для программистов стало возможным создание недорогих ложных базовых станций (таких как IMSI). Эти станции занимаются активацией микрофона на вашем мобильнике с помощью ложных звонков или SMS.

Например, в информации о новой услуге ложного оператора, совсем не примечательной на первый взгляд, может содержаться код активации микрофона вашего мобильника для последующего прослушивания разговора и помещения.

Определить, что включился ваш микрофон практически очень сложно, и злоумышленник спокойно может слышать и записывать не только ваши разговоры по телефону, но и разговоры в помещении, где находиться мобильный телефон.

Примечание.

Это, в основном, характерно для современных коммуникаторов и SMART телефонов.


Таким образом, к вашему мобильному телефону очень престижному и элегантному совершенно спокойно могут подключиться не только спецслужбы (естественно в соответствии с законом), но и большое количество конкурентов с целью получения сведений о вас, в том числе, и компромата.

Можно ожидать появления огромного числа «spy» телефонов. Главное, что номенклатура их с каждым днем расширяется.

Внимание.

Теперь мы не можем точно знать, какой телефон мы покупаем: обычный или «spy» и какой телефон нам вернут после незначительного ремонта.


Производители телефонов ни в коей мере юридически не отвечают за эти достаточно странные изменения. Не было ни одного официального заявления ни NOKIA, ни SIEMENS о том, что нельзя использовать свои телефоны как подслушивающие устройства, что это нарушает права человека.


Антишпионское программное обеспечение

Для поиска и уничтожения программ-шпионов в вашем мобильном телефоне появилось специальное антишпионское программное обеспечение.

для мобильных телефонов Nokia, Samsung и других популярных моделей от этой угрозы. В том числе такие известные приложения, как kaspersky mobile security и norton smartphone security.

Благодаря лишь антишпиону для телефонов Spy Monitor Pro, который можно скачать на сайте www.spyline.ru, ситуация в корне переменилась. Этот новейший мобильный антитроян — от многочисленных программ-шпионов.


Программа Spy Monitor Pro


способна гарантированно ловить любые шпионские приложения для телефонов GSM/3G. Разработчик Spy Monitor Pro гарантирует возможность нахождения и удаления любых шпионских приложений для мобильных телефонов.

Spy Monitor Pro — это антитроян, который ловит любые шпионские приложения на мобильных телефонах. Необходимо скачать этот антишпион для своей Nokia или другой модели. Затем можете начать немедленное сканированное системы и/или поставить в настройках регулярное фоновое сканирование телефона на предмет наличия шпионов/троянов.

После обнаружения вредоносного ПО, антитроян Spy Monitor предложит безопасно для системы удалить несанкционированное программное обеспечение. Удалению подвергаются все шпионские приложения, даже с дополнительными параметрами защиты от удаления.

Версию антитрояна Spy Monitor Pro отличает расширенный функционал и годовая лицензия на использование. Существует бесплатное обновление антишпионской базы.

Благодаря гибким настройкам и интуитивно понятному интерфейсу этот мобильный антишпион для Symbian 9-й серии прост и удобен в использовании. А благодаря совершенной системе распознания шпионских сигнатур в совокупности в широким мониторингом вы всегда можете быть уверенны в полной защите от прослушки. Все что для этого нужно, это скачать программу антишпион Spy Monitor.

Данная версия антитрояна: Spy Monitor Pro, предназначена для постоянного сканирования телефона на наличие вирусов/ троянов с возможностью удаления несанкционированного ПО. Как в интерфейсе программы, так и в фоновом режиме. Спецификация такова.

— Срок действия лицензии — 1 год.

— Совместимость: Телефоны на базе Symbian 9 (полный список моделей см. на www.spyline.ru) и Windows Mobile 5,6 и выше (все модели).

— Сканирование памяти телефона по запросу пользователя.

— Выполнение функции антивируса для телефона — предупреждение о установленных шпионских приложениях.

— Удаление любого найденного вредоносного приложения из меню Spy Monitor Pro.

— Установка программы занимает не более 5 мин. и она доставляется по электронной почте в течение 24 часов с момента поступления средств.

— Возможность сканирования в фоновом режиме.

— Автообновление антишпионской базы.

— Гарантия нахождения любого шпионского приложения.

Видео и текстовая инструкции по установке и эксплуатации для Symbian 9 и Windows Mobile 5,6 и выше доступны на сайте www.spyline.ru. Там же есть подрббная инструкция по установке для Symbian 9 и Windows Mobile 5,6 и выше в формате PDF.

Поддержка моделей:

— все телефоны на базе операционной системы Symbian 9 третьего поколения и выше;

— все телефоны на базе операционной системы Windows Mobile 5,6 версий и выше.

Перед покупкой программы рекомендуется уточнить совместимость Spy Monitor — антивируса для мобильных телефонов у специалиста службы поддержки.


Специальные антишпионские телефоны


Использование специально разработанных телефонов существенно более дорогое решение этого вопроса. Они имеют встроенные системы контроля аппаратных и программных средств, исключают возможность любого вида несанкционированного съема информации.

Это позволит вам избежать прослушивания со стороны конкурентов. На современном коммерческом рынке присутствуют многочисленные производители крипто GSM, которые можно разделить на категории, хотя они имеют общий подход к решению задачи: ойи созданы на базе серийно выпускаемых GSM телефонов.

Аппаратную реализацию шифрования в GSM телефоне также можно разделить на два подхода:

— дополнительный чип внутри GSM телефона;

— дополнительное устройство, выполняющее функцию шифрования, которое подсоединяется к обычному GSM телефону.

Другой подход — это программное шифрование речи с помощью процессора, который имеется в GSM телефоне.

Очевидно, что оба метода имеют существенные недостатки в области защиты от излучений микрофона GSM и других высокоизлучающих компонентов, гармоники которого свободно выходят в эфир через антенну GSM, и могут быть перехвачены недорогим сканером на расстоянии десятков километров.

Нет необходимости использовать самые сложные алгоритмы шифрования: открытая речь присутствует в эфире. В свою очередь программные шифраторы имеют существенный недостаток: ключи хранятся на процессоре, который непосредственно подключен к модему телефона. Украсть ключи не составляет большого труда.

Это похоже на то, что человек запирает машину на замок и кладет ключи рядом с ней и при этом доказывает, что защита машины супер отличная. Это актуально, потому что программные системы шифрования GSM используют операционную систему Windows, которая часто подвергается атакам многочисленных вирусов, в том числе так называемых «троянских коней».


Криптосмартфон ANCORT А-7


Производитель специализированных телефонов должен вам предоставить гарантии, что телефон невозможно прослушать, и что в нем нет систем удаленного включения микрофона.

отмечает на своем сайте, что может дать указанные гарантии. Обо всех технических деталях защиты крипто смартфона смотрите на сайте компании. Для примера рассмотрим

полностью разработан компанией «АНКОРТ» и не использует GSM платформы сторонних производителей. Стоимость разработки криптосмартфона и его специальных исследований составляет около 1 млн.

Криптосмартфон ANCORT А-7 изначально планировался для криптографической защиты. В телефоне имеется специализированный крипто чип, специальные фильтры и металлический экран, которые предотвращают опасные излучения. В криптосмартфоне отсутствуют такие высоко излучающие элементы, как видеокамера, Bluetooth, инфракрасный порт, съемная дополнительная память, Wi-Fi.

Кроме того, разработана уникальная система контроля правильности работы шифратора. Реализация особой системы синхронизации обеспечивает надежную работу криптосмартфона в роуминге, особенно тогда, когда роуминг приходится осуществлять на значительно удаленные расстояния, где при передаче используются аналоговые средства передачи данных.

В этом случае в криптосмартфоне разработана уникальная система восстановления криптосинхронизации, что обеспечивает высокую надежность соединения.

Криптосмартфон ANCORT А-7 имеет высочайшие криптографические, инженерно-криптографические характеристики, что обеспечивают надежную криптографическую защиту.


SMS В ANCORT А-7 впервые реализована полноценное шифрование текстовых сообщений, передающихся по каналам связи протокола GSM.

Исключение возможности атаки «Человек в середине».

Атакой «человек в середине» называется такой тип атаки, когда атакующий получает возможность читать, добавлять и изменять по своему желанию сообщения и другую информацию. Причем ни один из собеседников знать об этом не будет. Атакующий должен иметь возможность отслеживать и перехватывать сообщения (информацию) между собеседниками. Такая атака становится возможной при использовании обмена ключами по Diffie-Hellman, если обмен ключами происходит без идентификации (проверки подлинности источника).

Криптосмартфон Анкорт использует встроенные алгоритмы и уникальную систему идентификации звонящего, что, в свою очередь, исключает возможность атаки «человек в середине».

Защита от вирусов, которые позволяют прослушивать телефон абонента, с помощью любого другого телефона или специализированного компьютера. Для защиты от данного типа вирусов при разработке криптосмартфона была разработана дополнительная аппаратная часть, которая позволяет избежать действия этих вирусов на эффект несанкционированного прослушивания разговора с других мобильных телефонов и в непосредственной близости от него.

Защита от незаявленных возможностей. При разработке Криптосмартфона Ancort, были проведены необходимые исследования, в результате чего была разработана специальная аппаратная часть криптосмартфона, не допускающая несанкционированного прослушивания и удаленного включения микрофона. Этим криптосмартфон Ancort отличается от других смартфонов известных производителей, в которые только устанавливается программа шифрования, а другие способы защиты отсутствуют.

Защита от наводок. Во многих современных сотовых телефонах и даже криптофонах излучения микрофона GSM и других высокоизлучающих компонентов, гармоники которых свободно выходят в эфир через антенну GSM, и могут быть перехвачены недорогим сканером на расстоянии десятков километров. ANCORT А-7 защищен от устройств позволяющих прослушивать стандартные GSM телефоны. С целью повышения защиты на телефон были установлены специальные экраны и фильтры.

Защита от утечки информации в результате утери, хищения, получения временного доступа. Расшифровать ранее зашифрованную информацию невозможно, даже если вашим телефоном завладели (утеря, кража, получили временный доступ). Потому, что для каждого сеанса связи создается временный «сеансовый ключ», который в дальнейшем невозможно восстановить. Это обеспечивает сохранность разговоров, зашифрованных SMS и E-mail, даже если телефон был утерян.

Низкое время задержки в крипто режиме. Задержка составляет около 0,7 с. Из них 0,5 с составляет задержка по причине низкого приоритета канала передачи данных, а оставшиеся 0,2 с занимает процесс шифрования. Задержка при обычном разговоре в сети GSM равна 0,08 с. В любом случае, если вы разговариваете, находясь на некотором расстоянии от собеседника, задержка не заметна.

Высокое качество речи в крипто режиме. Слоговая разборчивость составляет 87 %. Это соответствует высокому показателю качества, находящегося на уровне коммерческого. В мире не существует аналогичного шифратора с таким уровнем качества разговора в шифрованном режиме.

Возможность синхронизации с компьютером. Для этого необходимо установить Microsoft ActiveSync на ПК и подключить криптосмартфон к компьютеру, используя USB-кабель.

Простота использования. Установление защищенного соединения или передача защищенного текстового сообщения происходит нажатием одной кнопки.

Возможность использования по всему миру. Телефон проходил испытания более чем в 30 странах, в том числе во Франции, Швейцарии, Китае, Индии, Малайзии, Сингапуре, Арабских Эмиратах, Швеции, ЮАР.

Международное признание. ANCORT А-7 неоднократно участвовал в различных выставках проводимых по всему миру и показал свое неоспоримое превосходство над аналогичными изделиями таких известных брендов, как Rohde & Schwarz, GSMK CryptoPhone, Siemens и др.

Престижность. ANCORT А-7 используется для обеспечения безопасности первых лиц государства в таких странах, как ОАЭ, ЮАР, Сингапур и т. д. Так же известные и состоятельные люди всего мира доверяют свою безопасность ANCORT А-7.

Совместно с известнейшим в мире австрийским ювелиром, дизайнером и изобретателем роскошных мобильных телефонов, господином Петером Алоиссоном был разработан Бриллиантовый Криптосмартфон стоимостью 1.300.000 USD, специально для людей которым важно не только защитить свою информацию, но и подчеркнуть свою индивидуальность.

ANCORT А-7 не просто защитит вас от прослушивания, но и подчеркнет статус владельца! Стоимость базовой модели составляет около 3000 долларов.

Внимание.

Для обеспечения надежной криптографической связи необходимо иметь минимум два криптосмартфона ANCORT А-7.


Зачем нужен криптосмартфон?

В настоящее время в мире используется более 500 000 000 GSM телефонов, по которым передается огромное количество совершенно различной информации — политической, финансовой, экономической, юридической, медицинской и личной. Использование этой информации криминальными элементами чрезвычайно опасно и может привести к катастрофическим последствиям, как для государства, корпораций так и для частных людей.

Проблема похищения людей (киднаппинг). Особенно этой угрозе подвержены дети богатых родителей. Преступники фальсифицируют голос родителей, говорящих по GSM телефону, и выманивают детей с целью их похищения. Доходы от кинднаппинга составляют в мире колоссальную сумму, многие сотни миллионов долларов. Подделка голоса и речи — наиболее легкий и недорогой способ, облегчающий похищение людей.

Фальсификация голоса и смысла речи политических деятелей, говорящих по GSM, с последующей публикацией в прессе фальшивых разговоров с соответствующими комментариями. Правительства многих стран тратят сотни миллиардов долларов на оборону своих стран, но зачастую у них не находится никаких денег на защиту телефонных переговоров своих государственных деятелей, даже когда они работают за территорией своих стран, где их наиболее легко скомпрометировать.

Фальсификация голоса и речи деятелей шоу бизнеса с целью разворачивания криминальными папарацци шумной компании для компрометации и организации гонения на них. Чрезвычайно выгодна для криминальных папарацци и приносит им доходы во многие десятки миллионов долларов.

Нередки случаи использования перехваченной информации по касающейся болезни человека. Публичное разглашение медицинской тайны о болезнях пациента для устранения его с должности, особенно когда он занимает высокое положение.

Фальсификация разговоров религиозных деятелей с целью разжигания религиозных конфликтов.

Похищение корпоративных и личных конфиденциальных данных с целью разорения конкурентов. Большинство хакеров прослушивают мобильные телефоны и разговоры по ним, чтобы узнать пароли доступа к корпоративным базам данных и банковским счетам.

Использование личных сведений о людях для осуществления рэкета и вымогательства.

С технической точки зрения перехват GSM переговоров сравнительно несложен по следующим причинам.

Стоимость несанкционированного перехвата и записи телефонных переговоров по GSM сравнительно невысока и колеблется от 1000$ до 2000$ за запись одного номера GSM в течение месяца.

Размеры аппаратуры для перехвата — немного больше портативного компьютера. Ее легко переносить и перевозить. Обнаружить ее практически невозможно, это и есть так называемый «пассивный режим». Аппаратура одновременно может контролировать до 16 телефонных номеров GSM.

Стоимость компьютерного моделирования голоса человека, говорящего по GSM, немного выше. А последствия,можно себе представить, более разрушительны.

Громкий скандал с известнейшим певцом России Л. Агутиным, чей голос был подделан злоумышленниками, что привело к тому, что отец певца выплатил вымогателю 30000$.

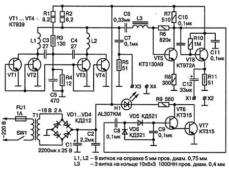
Глава 3. Разрабатываем и собираем радиомикрофоны

Радиомикрофон поможет прослушать не только важные разговоры в закрытой комнате, но и даст возможность маме услышать плачь грудного ребенка и прийти ему на помощь. Без радиомикрофонов не обходится сейчас ни один концерт.

В этом разделе представлено множество простых и полезных схем радиомикрофонов. Они систематизированы по принципу от «простого к сложному». Большинство конструкций могут изготовить радиолюбители, не обладающими значительным опытом и без использования сложной измерительной аппаратуры.

Но, в то же время рассмотренные радиомикрофоны достаточно эффективны и надежны. Каждая из схем демонстрирует интересные схемотехнические и конструктивные решения использующиеся при разработке радиомикрофонов.

При изготовлении схем на частоты более 100 МГц приходится сталкиваться с тем, что конструктивное исполнение устройства и применяемые компоненты значат гораздо больше, чем его принципиальная схема.

В этом же разделе рассмотрены средства борьбы с использованием радиомикрофонов, в тех случаях, когда это необходимо:

— во-первых, радиомикрофон можно обнаружить и ликвидировать;

— во-вторых, ему можно поставить активную помеху, сделав его использование мало эффективным.

Этим вопросам посвящена отдельная книга, очередное издание которой вышло в нашем издательстве. Ее авторы В. Г. Белолапотков и А. П. Семьян. Книга называется «500 схем для радиолюбителей. Шпионские штучки и не только…»

Начнем рассмотрение схемотехники радиомикрофонов. Лучшие схемные решения из этой книги, в числе других, приведены в соответствующих главах этой книги.


Схема № 1. Эта наиболее распространенная схема жука, которую можно встретить в Интернете. Отличается простотой сборки и настройки, малыми размерами, а также своей не очень высокой стабильностью. Ее автор Андрей Мартынов (http://cxem.net/radiomic/radiomic.php) называет схему «Жучок для начинающих», т. е. новичкам он рекомендует начинать творчество именно с нее.

Все используемые детали — в SMD корпусах (размер 0805), но для начала можно взять элементы в корпусе 1206.

Совет.

Между плюсом и минусом питания (параллельно батарейке) нужно поставить конденсатор емкостью 0,01 мкФ.


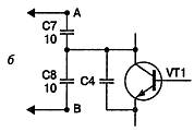
Катушка должна иметь 5 витков провода диаметром 0,5 мм на оправке диаметром 4–5 мм (возьмите стержень от гелевой ручки) Питание — батарейка «Крона» 9 В. Антенна — кусок провода, длиной 40 см. Принципиальная схема устройства и его печатная плата приведены на рис. 3.1.



Рис. 3.1. Радиомикрофон для начинающих: а—принципиальная схема; б—печатная плата


Настройка схемы производится так. Включить FM радиоприемник, установить частоту примерно 96 МГц. Подключить питание. Покрутить слегка ручку настройки приемника влево-вправо. Если себя плохо слышите:

— поищите еще;

— посжимайте или порастягивайте катушку.

Если при включении передатчика в приемнике не слышно изменений, то может быть две причины:

— ошибочный монтаж;

— неисправен второй транзистор.

Если плохо слышно, то можно подобрать вместо резистора (на плате в верхнем левом углу 10 кОм) другой или заменить первый транзистор.



Рассмотрим еще один простейший радиомикрофон Он собран на транзисторе КТ3107Б, можно использовать КТ3107БМ. К коллектору транзистора VT1 надо припаять кусок провода длиной 37 см. В качестве источника питания можно использовать литиевую «таблетку» на 3 В. Катушка содержит 6 витков провода 0,5 мм, ее можно намотать на стержне от гелевой ручки.

После включения схема должна работать сразу. такой же, как у схемы № 1.



Рис. 3.2. Схема простейшего радиомикрофона на KT3107Б


Совет

Если частота передатчика лежит ниже диапазона 88—108 МГц, то надо поставить конденсатор С2 на 30 пф.


Эта схема обеспечивает дальность передачи сигнала до 100 м при сохранении хорошей акустической чувствительности. Это достигается благодаря включению транзистора по схеме с трансформаторной связью (схема Майсснера). Это позволяет регулировать все параметры только сжатием/растяжением витков катушек! Рабочая частота — 94 МГц. Схема радиомикрофона представлена на

Конструктивно схема выполняется как насадка на батарейку «Крона». Весь монтаж производится прямо на панельке от использованной «Кроны».



Рис. 33. Радиомикрофон, собранный по схеме трехточки


Катушка L1 содержит 6 витков провода ПЭВ-0,5 на стержне от шариковой ручки (3–4 мм). Катушка L2 содержит 3 витка провода ПЭВ-0,2 и наматывается поверх катушки L1 в том же направлении. После сборки потребляемый ток должен быть в пределах 10 мА.

Совет

Если ток больше, то надо подобрать величину резистора R2. Транзистор надо ставить с как можно большим коэффицентом усиления.


Затем нужно припаять антенну, в качестве которой служит кусок провода длинной 60 см. Потребляемый ток должен возрасти, это свидетельствует о хорошей работе схемы.

Сжатием/растяжением витков L1 следует настроить передатчик на нужную частоту. После чего начать растягивать витки L2. При этом чувствительность микрофона должна возрастать.

Примечание

Растягиваем витки до максимальной чувствительности, при которой еще сохраняется генерация.


Окончательно подстроив частоту, заливаем катушку парафином или клеем. Для повышения стабильности частоты рекомендую подключать антенну через конденсатор 2–3 пФ, а также зашунтировать схему конденсатором 0,1 мкФ.


№ 4. Этот жучок с высоким КПД собран по схеме Хартли 3.4) с нестандартным включением обратной связи, благодаря чему имеет КПД на 10–20 % выше аналогичных схем. При длине антенны 20 см дальность действия достигает 140 м. Катушка L1 (5+5 витков) провода ПЭВ-0,5 мотается на оправке 3 мм.

Как правило, схема начинает работать сразу после сборки. Если в приемнике слышен писк, следует зашунтировать схему конденсатором емкостью не менее 1 мкФ.



Рис Принципиальная схема радиомикрофона, собранного по схеме Хартли


Совет

Антенну лучше подключить через конденсатор емкостью 1–2 пФ.


№ 5. Данный радиомикрофон построен на полевом транзисторе с изолированным затвором (МОП-транзисторе) 3.5).



Рис. 3.5. Схема радиомикрофона на полевом транзисторе с изолированный затвором


Схему разработал и опубликовал А. Колтыков на сайте http://cxem.net.

При использовании источника питания 9 В данная схема обеспечивает дальность передачи (на частоте 74 МГц) 150–200 м на открытом пространстве при чувствительности УКВ-приемника 10–15 мкВ. При этом ток потребления составляет 12–14 мА. Длина передающей антенны — 1 м.

Катушка L1 — это дроссель, например, Д0.1 индуктивностью 40—100 мкГн.

Катушка L2 (3+1 витка) — это бескаркасная катушка, имеющая внутренний диаметр 6 мм. Диаметр провода должен составлять 0,8 мм. Желательно использовать посеребренный провод.


Схема этого радиомикрофона построена на микросхеме DA1 К174ПС1. В качестве в передатчике используется трехвыводный электретный микрофон ВМ1 Его равноценно можно заменить двухвыводным по схеме, представленной на Радиомикрофон работоспособен в диапазоне напряжений питания от 4,5 до 9 В.

Примечание

Этот микрофон должен обладать достаточно большой отдачей по звуковому напряжению или иметь после себя один усилительный каскад на транзисторе.


Осуществление частотной модуляции без использования усилителя низкой частоты, варикапов и т. п. позволяет получить высокую линейность и большой динамический диапазон звукового сигнала с характеристиками ограниченными только свойствами микрофона. Благодаря этому схема имеет очень высокое качество звука.



Рис Схема радиомикрофона на микросхеме К174ПС1



Рис. 3.7. Варианты включения в схему двухвыводного электретного микрофона


Светодиод VD1 стабилизирует напряжение питания микрофона и является индикатором работы. Светодиод может быть любого типа с падением напряжения на нем 1,5–3 В или при применении двухвыводного микрофона отсутствовать.

Блокирующие конденсаторы номиналом 1000 пФ должны быть в исполнении для поверхностного монтажа или обычные, но с возможно более короткими ножками.

Катушки индуктивности L1, L2 — бескаркасные, имеют по пять витков каждая. Наматываются медным проводом диаметром 0,2–0,5 мм, например, на сверле.

Диаметр намотки составляет:

— 3,5 мм для диапазона 88—108 МГц;

— 2,5 мм для диапазона 100–140 МГц;

— 1,5 мм для диапазона 140–200 МГц.

Настройка передатчика заключается в установке требуемой частоты подстроечным конденсатором С5. Затем подстройкой С9 нужно добиться максимальной мощности излучения.

Степень включения антенны в выходной контур можно подобрать экспериментально по наилучшей стабильности и отдаваемой мощности. При изменении мощности передатчика резистором R2 (рис. 3.6) возможно потребуется изменить емкость конденсатора обратной связи Сб. Емкость следует увеличивать при уменьшении номинала резистора R2.


Схема № 7. Это радиомикрофон на линии с распределенными параметрами. Такую схему можно встретить во многих изданиях, ведь он выполнен по классической схеме LC генератора с общей базой. Для звукового сигнала микрофона схема представляет собой повторитель напряжения и модулирует частоту контура L1, С4 изменением выходной емкости транзистора. Включение генератора по схеме с общей базой делает ненужным применение варикапа для создания частотной модуляции, но схема требует стабильного питающего напряжения.

Применение в такой конструкции обычного LC контура и обычных деталей может привести к генерации схемой непредсказуемого пучка частот. Однако, соблюдая некоторые правила конструирования высокочастотных конструкций, можно добиться неплохих результатов. Самым главным является выбор элемента, задающего частоту.

Одна из конструкций радиомикрофона, схема которого приведена на показана на Она представляет собой плату из одностороннего фольгированного стеклотекстолита размерами 45x30 мм, помещающуюся в спичечный коробок.

Катушка L1 представляет собой выполненную печатным способом линию. Элемент питания GB1 прижимается к поверхности «+» припаянной подпружиненной стальной скобкой ХТ1, которая служит минусовым контактом.



Рис. 3.8. Схема радиомикрофон на схеме с распределенными параметрами



Рис. 3.9. Печатная плата


При использовании в качестве элемента питания щелочного элемента типа AG13 напряжением 1,5 В схема будет излучать на частотах около 420 МГц (подстраивается С4). При использовании литиевой трехвольтовой «таблетки» частота передачи будет около 610 МГц.

Такой передатчик удобно использовать как подопытный для поиска «жучков». Транзистор генератора желательно взять с граничной частотой не менее 4—10 ГГц. Из доступных отечественных транзисторов для этой цели хорошо подходят КТ640, КТ642, КТ647, КТ648, КТ657.

Резисторы и блокировочные конденсаторы — в исполнении для поверхностного монтажа. Микрофон желательно взять с наименьшей чувствительностью.

Печатная линия L1 одновременно служит антенной, транзистор VT1 включен в часть контура и не шунтирует его.

Примечание.

Подобную конструкцию в действии можно увидеть, разобрав пульт недорогой автомобильной сигнализации.


Рассмотрим микромощный радиомикрофон с двумя рамками. Одна из простых схем придумана неизвестным гением и распространена во множестве разновидностей.


Рис. 3.10. Схема микромощного радиомикрофона


Транзисторы VT1, VT2 совместно с контуром L1, С2 образуют автогенератор, ток питания которого стабилизирован внутренним полевым транзистором в электретном микрофоне ВМ1. С одной стороны, частота генератора не зависит от напряжения источника питания. А с другой стороны, ток, задаваемый и модулируемый микрофоном, создает частотную модуляцию генератора за счет изменения выходных емкостей транзисторов VT1, VT2.

Ток передатчика задается резисторами R3, R4. Частота передачи модулируется звуковым сигналом через регулятор R1 и цепочку R2, СЗ. Катушка L1 содержит семь витков провода диаметром 0,8 мм, намотанного на оправке диаметром 3,5 мм с отводом от середины. Стабилизатор напряжения или тока в устройстве отсутствует, так как при низком потреблении тока устройством и использовании элемента типа АА напряжение элемента питания долгое время не будет изменяться.

Конструктивное исполнение схемы предусматривает вместо сосредоточенных LC контуров применение линий с распределенными параметрами, которые одновременно служат антенной. Линии L1, L2 должны быть изготовлены из провода диаметром 0,3–0,7 мм и иметь одинаковую длину. При соблюдении указанных размеров и компонентов (форма рамок может быть любой) радиомикрофон стабильно работает на частоте около 94 МГц при напряжении питания от 1,5 до 12 В.



Рис. 3.11. Конструкция стабильного микромощного радиомикрофона


Частота его излучения слабо зависит от расположения внешних предметов, мощность достаточна для приема сигнала через 2–3 стены на бытовой ЧМ радиоприемник.

Примечание.

Размер рамок можно уменьшить, подключив параллельно им конденсаторы емкостью несколько пикофарад. В этом случае стабильность частоты и дальность передачи будут меньше.


Применение. Эту конструкцию совместно с любым ЧМ приемником удобно использовать в качестве «радионяни», для реагирования на голос находящегося в другой комнате малыша.

Совет.

Можно уменьшить размеры рамок до длины 30–40 мм каждая, используя аккумулятор «таблетку» на 1,5 В и СВЧ транзисторы передатчик превращается в «жучка» с частотой передачи около 400–600 МГц и радиусом действия 5—10 м. С такими крошечными размерами и малой излучаемой мощностью возможность его нахождения любыми видами техники становится случайной.


Схема № 9. Схема представляет собой образец коммерческой схемы радиомикрофона со стабилизацией ПАВ резонатором. Она снабжена акустопуском (см. рис. 3.12).



Рис. 3.12. Схема ПАВ радиомикрофона с акустопуском


Сигнал микрофона ВМ1 (трехвыводного или двухвыводного) усиливается двумя транзисторами VT1, VT2 и поступает одновременно:

— на модулирующий варикап VD2;

— систему акустопуска выполненную на КМОП инверторах микросхемы DD1 и ключе VT3.

На элементах DD1.1, VD1, С4 выполнен пиковый детектор звукового напряжения, подстроечный резистор R6 задает линейный режим работы элемента DD1.1 с сохранением его высокого входного сопротивления (устанавливается на половину напряжения питания).

Последовательно включенные элементы DD1.2, DD1.3 исполняют роль компаратора. Время удержания напряжения пиковым детектором (для того, чтобы передатчик не выключался во время коротких пауз) зависит в основном от времени саморазряда конденсатора С4, поэтому он может быть небольшой емкости 1—10 нФ.

Через ключ на транзисторе VT3 включается высокочастотный генератор на транзисторе VT4, стабилизированный ПАВ резонатором ZQ1. Для большего сдвига ПАВ резонатора по частоте последовательно с ним включена катушка L1. L1 имеет 6 витков проводом 0,3 мм на оправке 1,5 мм.

L2 имеет 4 витка проводом 0,4 на оправке 2 мм.

Диод VD1 желательно взять с небольшим прямым падением напряжения — германиевый или Шотки.


На показана схема радиомикрофона с ЧМ модуляцией, который выполнен на TTЛШ четырехвходовом элементе И-НЕ с триггером Шмитта. Три логических входа элемента подключены к нагруженному емкостью выходу и обеспечивают высокочастотную генерацию элемента.

Четвертый вход питает и одновременно снимает звуковое напряжение с электретного микрофона.

Этим обеспечивается частотная модуляция, поскольку «висячий» вход ТТЛ читается как «1», а на нем присутствует напряжение около 1,5 В.



Рис Принципиальная схема УКВ ЧМ передатчика на логическом элементе


При указанной емкости конденсатора С1 устройство работает в диапазоне 80—100 МГц, частота настройки регулируется подстроечным конденсатором С1. Антенной служит отрезок медного провода длиной 10–30 см. Но стабильность частоты этого передатчика оставляет желать лучшего.


Микромощный радиопередатчик, не имеющий катушек индуктивности, на диапазон 66—100 МГц, можно построить на микросхеме 155ЛАЗ. Дальность действия такого передатчика будет составлять 50—100 м. А его сигнал можно услышать на обычном УКВ приемнике.

Схема передатчика приведена на Сигнал с микрофона ВМ1 подается на вход (выводы 1 и 2) генератора, собранного на элементах DD1.1, DD1.4. На выходе (вывод И) генератора получаются модулированные высокочастотные колебания, которые излучаются антенной WA1 в пространство. Настройка передатчика на требуемую частоту производится резистором R1. Для стабильной работы передатчика при изменении питающего напряжения в его схеме имеется стабилизатор напряжения, собранный на транзисторах VT1 и VT2. Питание передатчика осуществляется от источника с напряжением 6–9 В. Можно использовать батарею типа «Крона» или 4 элемента типа 316. В качестве антенны WA1 передатчика можно использовать металлический штырь длиной около 1 м или телескопическую антенну от радиоприемника.



Рис. 3.14. Схема радиомикрофона на микросхеме 155ЛАЗ


Настройка передатчика начинается с установки резистором R2 тока 15–20 мА (место на схеме показано крестиком). Далее, включив УКВ приемник, нужно установить указатель его настройки в том месте шкалы, где не слышны радиовещательные станции. Произнося слова в микрофон, настройкой резистора R1 следует добиваются уверенного приема.

Полное описание устройства приводится на http://cxem.net/radiomic/radiomic.php.


Схема № 12. Основное достоинство этого радиомикрофона в том, что он питается от сети 220 В, а в качестве антенны использует провода этой же сети. Приемник принимает сигналы либо через антенну, либо через специальный сетевой адаптер. Схема устройства приведена на рис. 3.15.

Блок питания радиопередатчика бестрансформаторный, напряжение сети поступает на дроссели Др1 и Др2, а затем на конденсатор С2, на котором гасится излишек напряжения. Переменное напряжение выпрямляется мостом VD1, нагрузкой которого является стабилитрон VD2 типа КС510А. Пульсации напряжения сглаживаются конденсатором СЗ.

Модулирующий усилитель выполнен на транзисторе VT1 типа КТ315. С его коллектора напряжение через резистор R2 поступает на варикап VD3 типа КВ109А, изменение емкости которого и осуществляет частотную модуляцию.

Задающий генератор передатчика выполнен по схеме индуктивной трехточки на транзисторе VT2 типа КТ315.

Частота генератора определяется элементами L1, С5, С4, VD3. Обратная связь осуществляется через конденсатор С7. Режимы транзисторов VT1 и VT2 по постоянному току регулируются резисторами R5 и R4, соответственно. Напряжение смещения транзисторов формируется из напряжения параметрического стабилизатора, выполненного на резисторе R3, светодиоде VD4 и конденсаторе С8. Напряжение высокой частоты с катушки L2 поступает в сеть через конденсатор С1.



а — принципиальная схема радиомикрофона;


б—специальный приемный адаптер


Дроссели Др1 и Др2 намотаны на каркасах от ВЧ катушек переносных приемников и содержат по 100 витков провода ПЭВ 0,1 мм. Катушки L1 и L2 намотаны на малогабаритных каркасах диаметром 5 мм и высотой 12 мм с подстроечными сердечниками из феррита.

Для диапазона 27 МГц катушка L1 имеет 10 витков с отводом от середины, а катушка L2 имеет 2 витка провода ПЭВ 0,3 мм.

Конденсаторы С1 и С2 должны быть на напряжение не менее 300 В. Диодную сборку КЦ407А можно заменить простыми диодами типа КД105, КД208. Вместо стабилитрона VD2 можно применить любой другой с напряжением стабилизации 8—12 В.

этого передатчика применяется специальный адаптер, схема которого представлена на

Катушки L2—L4 и конденсаторы С2—С4 образуют двух-контурный ФСС. Катушки L1–L4 намотаны на каркасах от ВЧ катушек переносных приемников, содержат 2, 14, 14 и 5 витков, соответственно, проводом ПЭВ 0,23 мм. Конденсатор С1 на напряжение 300 В, С2 и С4 — подстроенные.

Внимание!

При работе с этими устройствами соблюдайте правила и меры безопасности, т. к. элементы устройств находятся под напряжением 220 В!


№ 13. А теперь создадим с амплитудной модуляцией. Схема AM передатчика 3.16) на двух транзисторах позволяет создать простой передатчик для экспериментов с радиомикрофоном. Рабочий диапазон частот передатчика составляет 500—1500 кГц. Его является то, что диапазон средних волн, в котором он работает, в настоящее время практически пуст, в отличие от УКВ диапазона 88—108 МГц, где в городах сейчас «яблоку негде упасть» от сигналов мощных вещательных станций. Поэтому дальность распространения, качество сигнала можно спокойно Оценить без опасения, что сигнал будет забит мощной помехой, на которую система автоподстройки УКВ приемника так и норовит подстроиться.

В качестве приемника можно использовать любой от ламповой радиолы до цифрового тюнера, имеющий диапазон средних волн (СВ или MW).



На транзисторе VT1 выполнен классический УНЧ с общим эмиттером, который усиливает сигнал электретного микрофона ВМ1. Через регулятор глубины модуляции на резисторе R7 сигнал поступает на базу автогенератора VT2, выполненного по схеме с общей базой.

Для сигналов звуковой частоты VT2 включен по схеме с общим коллектором, ток звуковой частоты через него пропорционален величине входного НЧ сигнала. Конденсатор С5 заземляет базу транзистора VT2 по высокой частоте, конденсатор С7 обеспечивает обратную связь для работы автогенератора.

Катушка L1 может быть любой, в том числе и стандартным дросселем. В качестве антенны WA1 используется изолированный провод возможно большей длины. Если L1 выполнить на ферритовом стержне (например, диаметром 8 мм длиной 100 мм магнитной проницаемостью 600НН, как магнитную антенну средневолнового приемника), то такая антенна, в отличие от длинного провода, будет обладать выраженными направленными свойствами.


Схема № 14. беспроводной скрытый наушник.

Это изделие разработано умельцами с и дает фору подобным устройствам, в том числе различным гарнитурам типа «блютус» по себестоимости, экономичности, незаметности и совместимости с различной техникой.

Устройство, принципиальная схема которого представлена на рис. 3.17,, работает на принципе индуктивной связи между катушками передатчика и приемника на звуковых частотах.

Собственно сам передатчик состоит только из одной передающей катушки, которая наматывается на оправке диаметром 20 см (подходящая кастрюля) и содержит не менее 50 витков изолированного провода диаметром 0,2 мм. Затем провод снимается, и обматывается каким-либо изолирующим материалом (хотя бы малярным скотчем), чтобы получилось плотное кольцо.

Выводы катушки подпаиваются к гибкому монтажному проводу длиной около полуметра со штеккером (например, «джек» 3,5 мм моно) для подключения к источнику звука.

Сопротивление провода такого диаметра и длины составит 15–20 Ом, что равноценно сопротивлению обмоток обычных наушников. Поэтому такую катушку можно подключать к выходу любой техники, куда подключаются головные телефоны (наушники).




Основой миниатюрного приемника является динамический телефон ТЭМ-1958 (или аналогичный) от слуховых аппаратов. Если не требуется, чтобы приемник был совершенно невидим, то в качестве звукового капсюля можно применить любой динамический телефон с сопротивлением обмотки не менее несколько десятков ом.

Приемник представляет собой трехкаскадный усилитель низкой частоты с непосредственной связью между каскадами и обратной связью по постоянному току через резистор R1.

Коэффициент усиления такого УНЧ будет равняться отношению сопротивления R1 к входному сопротивлению транзистора VT1. То есть коэффициент усиления будет огромным.

Схема охвачена обратной связью по постоянному току и не нуждается в настройке. Подобные схемы с минимальным числом радиоэлементов публиковались еще во времена первых транзисторов и работают до сих пор уже на элементной базе для поверхностного монтажа.

Схема собирается объемным монтажом с применением резисторов и транзисторов в исполнении для поверхностного монтажа (если требуется миниатюрность).

Катушка приемника L1 наматывается на телефоне BF1 и содержит 70—100 витков провода диаметром 0,05—0,07 мм (так чтобы влезало в ухо). Радиоэлементы расположены между телефоном и батареей питания (элемент питания для часов GB1, см. рис. 3.17,б).

должен издавать слабое шипение и реагировать на приближение к сетевым трансформаторам (ловить фон 50 Гц).

Для эксплуатации наушника кольцо антенны передатчика надевают на шею, штекер подсоединяется к приемнику или сотовому телефону, наушник вставляется в ухо.

Можно заметить, что в этом случае оси катушек передатчика и приемника перпендикулярны друг другу. Это ухудшает передачу звукового сигнала от передающей катушки к приемной. Чтобы усилить связь между катушками, можно поэкспериментировать с положением на шее катушки передатчика или попробовать применить катушку передатчика на ферритовом стержне, размещаемую на плечеwww.vrtp.ru).

Рассмотрим еще несколько полезных схем.


Схема радиопередатчика (www.compradio..ru и показана на Можно кого-нибудь подслушивать, сдавать экзамен; всех возможностей и не перечислить. Главным его достоинством являются его маленькие размеры.

Желательно нарисовать схему расположения деталей на плате. Лучше всего использовать тонкий слой картона толщиной не более 1 мм. Детали располагать как можно ближе друг к другу, чтобы размеры были поменьше.

Принимать сигнал жука лучше всего на FM-сканеры, так как в процессе длительной работы частота передаваемой волны может понижаться, а сканеры продолжают Держать эту волну. общем, самое время взглянуть на схему





Сначала собираем УЗЧ (микрофон, 2 резистора по 4,7 кОм, и один на 100 кОм, а также транзистор и емкость 10 мкФ). Затем нужно все проверить — присоединить наушники к отрицательному выводу конденсатора и к минусу всей схемы. Не забудьте подключить батарейку.

Затем что-нибудь проговорите в микрофон — в наушниках можно услышать. Далее нужно собрать задающий генератор (то есть достраиваете схему до конца).

Резисторы: 10 кОм, 4,7 кОм, 270 Ом. Конденсаторы: 10 мкФ, 1 нФ, 5,6 пФ, и переменная емкость, работающая в диапазоне от 3 до 18 пФ. Но ее вполне можно заменить постоянной емкостью, емкость которой попадает в этот промежуток (3—18 пФ). Транзисторы можно применить такие: С945 или КТ3102 — левый на схеме; КТ3102 — правый на схеме. Катушки индуктивности можно намотать на стержне обычной шариковой ручки из медного провода диаметром от 0,5 до 1 мм. В каждой катушке сделать по 5 витков.

Антенна — кусок провода, или еще что-нибудь похожее на это длиной 70 см. Микрофон можно взять малогабаритный «Сосна», также работает и с ДЭМШ 1-А.


Схема радиопередатчика мощностью 200 мВт (http://sima0607.se-ua.net/page69) показана на

Сигнал от электретного микрофона M1 типа МКЭ-3 поступает на двухаскадный низкочастотный усилитель с непосредственными связями на транзисторах VT1, VT2 типа КТ315. Рабочая точка усилителя устанавливается автоматически цепью обратной связи по постоянному току через R5, R6, СЗ.




Усиленный низкочастотный сигнал с коллектора транзистора VT2 через фильтр низкой частоты на элементах R9, С4 и резистор R10 поступает на варикап VD1 типа КВ109, включенный в эмиттерную цепь транзистора VT3 типа КТ904. Напряжение смещения на варикап VD1 задается коллекторным напряжением транзистора VT2.

Однокаскадный ВЧ генератор выполнен на транзисторе VT3. Напряжение смещения на базе этого транзистора задается резистором R11. Транзистор VT3 включен по схеме с общей базой. В его коллекторной цепи включен контур С8, С9, L1. Частота настройки генератора определяется индуктивностью катушки L1 и емкостями С8, С5, VD1. Конденсатор С9 устанавливает глубину обратной связи, а конденсатор С10 согласует контур с антенной.

Все детали передатчика малогабаритные. Дроссель Др1 типа ДПМ 0,1 на 60 мкГн. Дроссель можно заменить на самодельный, намотанный на резисторе MЛT-0,25 сопротивлением более 100 кОм проводом ПЭВ 0,1 —100 витков.

Катушка L1 — бескаркасная, с внутренним диаметром 8 мм, имеет 7 витков провода ПЭВ 0,8 мм. Компактная катушечная антенна выполнена тем же проводом, ее общая длина составляет 50 см. Катушка имеет диаметр 3 см.


При настройке прибора конденсатором С8 настраивают радиомикрофон на свободный участок УКВ ЧМ диапазона. Конденсаторами С9 и С10 настраивают генератор на максимальную дальность связи.

Мощность передатчика составляет около 200 мВт. Если такая мощность не нужна, то ее легко понизить, увеличив вме: сте с тем срок службы источника питания. Для этого нужно увеличить сопротивление резистора R11 до 68—100 кОм и заменить дроссель Др1 на постоянный резистор сопротивлением 180–330 Ом.


Транзисторы VT1, VT2 могут быть заменены на КТЗЮ2, а транзистор VT3 — на КТ606, КТ907. Для питания устройства используется батарея на 9 В типа «Крона», «Корунд» или аккумулятор 7Д-0.15.


Поверх жука на схеме приклеивается «крышка» из десятка склеенных вместе листиков, а поверх нее — десятка три (можно больше, по ситуации) обычных листиков — «отрывай не хочу» (акустическая чувствительность схемы это позволяет). Когда листики закончатся и доберутся до «крышки» — решат что блок с браком, листочки склеены вместе и отправят жука в мусорку, что не так плохо, ибо факт прослушки обычно лучше не афишировать. Подробности см. на http://vrtp.ru/index.php7CODE=article&act=categories&article=1779




Схема чувствительного усилителя для прослушивания речи показана на Устройство содержит двухкаскадный усилитель низкой частоты на малошумящих транзисторах VT1 и VT2, корректирующий фильтр на транзисторе VT3 и оконечный усилитель, собранный по двухтактной бестрансформаторной схеме, на транзисторах VT4—VT6. Акустическое усиление сигнала звуковой частоты, приведенным устройством составляет 85 дБ, начальный ток потребления — 1,8 мА, полоса усиливаемых частот — от 0,3 до 3 кГц, максимальный выходной уровень сигнала — 124 дБ.




Сигнал с микрофона M1 типа «Сосна» через конденсатор С1 поступает на базу транзистора VT1. Поскольку чувствительность усилителя звуковой частоты ограничена внутренними шумами транзисторов, то для уменьшения шумов в первых каскадах усилителя использованы малошумящие транзисторы типа КТ3102.

Усилительные каскады на транзисторах VT1 и VT2 охвачены глубокой отрицательной обратной связью, которая позволяет обеспечить устойчивую работу каскадов и более линейную АЧХ. Нагрузкой второго каскада усилителя является переменный резистор R3, он же является и регулятором громкости. Сложный RC-фильтр, состоящий из элементов R3, С5, R6, С6, R7, С7 отсекает «шумовые» ВЧ составляющие, принимаемые микрофоном, и оставляет только сигналы в полосе частот до 4 кГц. Этот диапазон обеспечивает наибольшую разборчивость речевой информации.

С выхода фильтра сигнал поступает на оконечный усилитель звуковой частоты, выполненный на транзисторах VT4, VT5 типа КТ315 и транзисторе VT6 типа КТ361. Нагрузкой усилителя служит головной телефон типа ТМ-2А или ТЭМ. Резисторы в схеме используются типа MЛT-0,125. Резистор R3 — СП 3-41 или другой небольших габаритов.

Настройка устройства сводится к подбору сопротивлений резисторов R1 и R16 для установки напряжения в точках А и В равным половине напряжения питания.


Схема № 19. Схема передатчика с высокочастотным генератором (http://cxem.net) показана на рис.

Основу этого устройства составляет схема высокочастотного генератора на туннельном диоде. Ток, потребляемый генератором от источника питания, составляет примерно 15 мА и зависит от типа туннельного диода. Тип туннельного диода может быть выбран, по усмотрению радиолюбителя, с током потребления не более 10–15 мА (например, диод АИ201А).




Генератор сохраняет свою работоспособность при напряжении источника питания 1 В и выше при соответствующем выборе рабочей точки резистором R2. Дроссель Др1 наматывается на резисторе М)1Т 0,25 проводом ПЭВ 0,1 и содержит 200–300 витков, Чтобы провод не соскакивал с резистора, он периодически смазывается клеем «Момент», БФ-2 или другим.

Индуктивность дросселя должна быть 100–200 мкГн. Дроссель может быть заводского изготовления. Катушка колебательного контура L1 выполнена без каркаса и содержит 7 витков провода ПЭВ 1,0 мм. Диаметр катушки 8 мм, длина намотки 13 мм. Катушка связи L2 так же, как и L1 — бескаркасная, намотана проводом ПЭВ 0,35 мм, 3 витка, диаметр катушки 2,5 мм, длина намотки — 4 мм. Катушка L2 располагается внутри катушки колебательного контура L1.

Настройка передатчика сводится к установке рабочей точки туннельного диода путем вращения движка подстроечного резистора R2 до появления устойчивой генерации и подстройке частоты колебаний конденсатором С4. Антенной является отрезок монтажного провода длиной примерно в четверть длины волны. Глубину модуляции можно изменять подбором сопротивления резистора R1.

Сигнал этого передатчика можно принимать на телевизионный приемник.


Мощность излучения вышеприведенных устройств составляет доли единиц милливатт. Соответственно, и радиус действия этих устройств составляет единицы — десятки метров.


Простой радиомикрофон (http://shema.org.ua/index.php?name=News&op=Article&sid=513) представлен на 3 Катушка L1 без каркаса содержит 4 витка посеребренного провода диаметром 1,5 мм (для диапазона 88—108,5 МГц). Антенну очень рекомендуется подключать через катушку связи (2 витка посеребренного провода диаметром 1,5 мм), расположенную рядом с L1.



Рис. 3.23. Простой радиомикрофон


Дроссель имеет индуктивность 5—20 мкГн, можно применить самодельный, намотав на корпусе резистора MЛT-0,125 сопротивлением не менее 500 кОм 40–50 витков провода ПЭВ-0.1, уложенных в один ряд. В качестве микрофона использован капсюль ТОН-2. Монтаж производится на двухстороннем фольгированом гетинаксе толщиной 1 мм.


Микропередатчик с ЧМ в диапазоне частот 80—100 МГц (www.shema.org.ua) представлен на




Его выходная мощность — 0,5 мВт, потребляемый ток не превышает 2 мА. Питание осуществляется от аккумуляторного элемента напряжением 1,5 В. Задающий генератор УКВ диапазона выполнен на полевом транзисторе VT1 типа КПЗ 13А по схеме индуктивной трехтонки с использованием проходной емкости МОП-транзистора.


Радиомикрофон, работающий в диапазоне 88—108 МГц (http://cxem.net/radiomic/radiomic35.php) представлен на рис.

Особенность данного передатчика — размещение колебательного контура в базовой цепи генератора, работающего по принципу «емкостной трехточки» с использованием частотной модуляции.

В его состав входят два блока: низкочастотный и высокочастотный. Применение в конструкции микрофонного усилителя, использование высокочувствительного микрофона (типа МКЭ-3, МД-27) и оптимальный выбор режима работы транзистора VT2 позволяют достичь требуемого значения глубины модуляции.




Схема обладает определенной универсальностью и может быть адаптирована в зависимости от требуемой конструкции и области применения. Наличие регулятора глубины модуляции позволяет использовать передатчик для разных целей:

— как радиомикрофон для передачи речи;

— для подключения к различным источникам звука (телевизору, проигрывателю, магнитофону и т. д.) с целью ретрансляции их звукового сигнала на любой УКВ ЧМ радиоприемник.

Дальность действия радиомикрофона в зависимости от конструкции передающей и приемной антенн и класса радиоприемника может составить в помещении с железобетонными стенами несколько десятков метров, а при прямой видимости — не менее 0,5–0,6 км.

Микрофонный усилитель, построенный на одном транзисторе по схеме с общим эмиттером, предназначен для повышения чувствительности модулятора. В качестве VT1 желательноиспользовать малошумящий транзистор типа КТ3102. В коллекторную цепь транзистора включено сопротивление нагрузки R4. Напряжение смещения на базе VT1 определяется резисторами R2 и R3. Переменное сопротивление R5 регулирует глубину модуляции несущей частоты. Входное сопротивление микрофонного усилителя составляет порядка 300 Ом, поэтому в нем можно использовать практически любой низкоомный микрофон, однако для уменьшения габаритов конструкции предпочтение следует отдать миниатюрному МКЭ-3, МД-201 и им подобным.

Сигнал с коллекторной нагрузки транзисторов VT1 через регулятор R5 поступает в цепь низкочастотных предискажений R6C9. Она нужна для повышения помехозащищенности тракта передачи звука путем подъема уровня ВЧ составляющих звукового сигнала в передатчике и обратного действия, т. е. срезания ВЧ в радиоприемном устройстве.


Для повышения качества звучания в области верхних частот (субъективного восприятия) можно применить и более высокое значение времени коррекции. Однако при значительном завышении данных номиналов происходит не только резкое подчеркивание высоких частот в принимаемом сигнале, но и вырастает уровень шума.

Отсутствие RC-цепи в передающем устройстве приведет к «глухому» звучанию приемника.

В качестве цепи НЧ предискажений можно применить простейший Этот регулятор позволяет изменять соотношение НЧ 100 Гц и ВЧ 10 кГц приблизительно на 15 дБ относительно друг друга. Требуемая величина максимальной девиации несущей частоты 50 кГц (для отечественного стандарта, и 75 кГц для западного) получается при изменении напряжения звуковой частоты на базе транзистора VT2, приблизительно равном 10—100 мВ. При больших величинах возможно появление искажений звука в виде хрипа (из-за нелинейности модуляционной характеристики или перегрузки входных каскадов УНЧ радиоприемника) и возникновение паразитной амплитудной модуляции.

В автогенераторах подобного типа ЧМ чаще всего основываются на изменении параметров колебательного контура или изменении потенциалов выводов генерирующего элемента.

В данном случае применяется второй вид ЧМ, т. к. управляющее напряжение приложено к базе транзистора VT2, изменяя тем самым напряжение смещения на переходе база-эмиттер, и, соответственно, емкость цепи Б-3, которая является составной частью колебательного контура генератора. Данный контур включает в себя также катушку индуктивности L3, расположенную по ВЧ между базой и массой, и конденсаторы С13—С15. Конденсатор С15 включен в цепь обратной связи емкостной «трехточки», являясь одним, из плеч делителя Сб-э — С15, с которого снимается напряжение ОС. Емкость С15 позволяет регулировать уровень возбуждения и должна составлять примерно 5–8 пФ.

Для установкии получения Максимально возможной мощности необходимо правильно выбрать генерирующий элемент. При этом надо учитывать, что его верхняя граничная частота должна не менее чем в 5–6 раз превышать рабочую частоту передатчика. Этому требованию наиболее полно удовлетворяют транзисторы типа КТ355А, КТ372А-В, КТ326, КТ363А, Б. Хотя можно использовать и более распространенные — КТ315, КТ339 и др.

Совет.


В генераторе необходимо исключить возможность появления сильной ПАМ. Ослабить ее можно правильным подбором рабочей точки генератора, зависящей от сопротивлений R7—R9. Резисторы R7 и R8 зашунтированы по ВЧ конденсаторами С10 и С11.

Величина сопротивления в цепи эмиттера составляет примерно 68—100 Ом, поэтому во избежание его влияния на колебательный контур, которое может вызвать чрезмерное расширение полосы частот резонансной кривой, последовательно с R9 включен дроссель L5, блокирующий прохождение токов ВЧ.

Раньше существовал специально выделенный для радиомикрофонов диапазон частот 57,5—58,5 МГц. Но в данной конструкции частота генерации передатчика находится в пределах 70–73 МГц, что позволяет использовать в качестве приемного устройства практически любой промышленный радиоприемник с отечественным УКВ диапазоном.


Чтобы избежать возможных помех радиовещательным станциям и, наоборот, помех с их стороны, необходимо выбрать свободный участок УКВ диапазона. При этом смещение частоты радиомикрофона от ближайшей радиостанции должно быть не менее 250 кГц.

Можно перевести работу передатчика на второй радиовещательный диапазон УКВ 100–108 МГц.

Дроссели L1 и L2 индуктивностью 5—20 мкГн, резистор R1 и конденсаторы C1, С7 служат для развязки каскадов РМ по НЧ и ВЧ.

При напряжении питания 9 В потребляемый радиомикрофоном ток составляет около 20 мА, а мощность излучения при правильном согласовании с антенным контуром равна 5 мВт.

Данная схема без существенных переделок может работать на частотах до 120–150 МГц. При этом потребуется изменить лишь параметры колебательного контура.

При определенных изменениях в номиналах некоторых резисторов и конденсаторов радиомикрофон может сохранять работоспособность при напряжении питания от 1,5 до 25 В. Для питания, в зависимости от конкретного применения, можно использовать различные источники напряжения, например, батарею типа «Корунд» или «Крона», аккумулятор 7Д-0Д. сетевые блоки питания должны иметь низкий уровень пульсаций выпрямленного напряжения (не более 10–20 мВ)

Радиомикрофон на печатной плате из одностороннего фольгированного стеклотекстолита толщиной 1–1,5 мм. При проектировании печатной платы и монтаже надо стремиться к тому, чтобы в схеме было как можно меньше нежелательных обратных связей, возникающих, в основном, из-за различных паразитных емкостей. Для этого длина выводов деталей и печатных дорожек должна быть минимальной, не следует делать печатные дорожки слишком широкими. Особенно это касается дорожек и выводов, примыкающих к базе и эмиттеру генерирующего транзистора. Каскады радиомикрофона удобнее всего располагать в линейку.

Связь колебательного контура с антенной — индуктивная. Но антенну можно также присоединить непосредственно к катушке колебательного контура L3 — ко второму (со стороны массы) витку через конденсатор емкостью 1–2 пФ. При этом длину антенны желательно уменьшить до 60–80 см во избежание внесения паразитной емкости в задающий контур и ухода в сторону частоты генерации. Для устранения микрофонного эффекта катушки L3 и L4 необходимо жестко закрепить на плате и после настройки залить парафином, эпоксидной смолой или закрепить клеем БФ2.

С целью снижения размеров конструкции и уменьшения паразитных емкостей следует использовать малогабаритные детали. Для сопротивлений подойдут резисторы типа ВС-0,25, (0)МЛТ-0,125.

Переменные сопротивления — типа СПЗ-1, СПЗ-19, СПЗ-22А, СПЗ-38.

Необходимо особо остановиться на подборе конденсаторов, т. к. от них зависят многие параметры. В частотнозадающих цепях лучше всего использовать керамические конденсаторы типа КДУ, КД1 (корпус серого или голубого цвета), К10-17, К10-38, К26-1 с ТКЕ ПЗЗ, МПО или МЗЗ. В блокировочных цепях можно ставить К10У-5, К10-7В, К22У-1, К22-5, КМ-5.

Из подстроечных годятся КТ4-23, КПК-(М)Т, КПК-МН, На месте оксидных конденсаторов подойдут К50-16, К50-35, К50-38. Для изготовления контурных катушек L3 и L4 желательно применить посеребренный провод диаметром 1–2 мм.

Катушки безкаркасные с внутренним диаметром — 10 мм. Первая содержит 5, а вторая — 3 витка провода диаметром 1,5, индуктивностью L3 = 0,25 мкГн (для диапазона на 100–108 МГц — 4 и 2 витка соответственно, индуктивностью L3 = 0,19 мкГн).

При установке катушек L3 и L4 на плату следует иметь в виду, что расстояние между их центрами должно составлять примерно 8 мм.

качестве используется укороченный асимметричный диполь — четвертьволновый отрезок толстого многожильного провода длиной 80—100 см или подходящая телескопическая антенна (можно меньшей длины).

Индуктивность блокировочных дросселей L1 — L3 примерно равна 5—20 мкГц. Тип — Д(М)-1,2, ДПМ-0,1. Можно применить самодельные дроссели, намотав на корпусе резистора МЛТ-0,25 сопротивлением не менее 500 кОм 40–50 витков провода ПЭВ-0,1, уложенных в один ряд. Гнездо XSSI — типа ГК2. Катушка 3L1 содержит 500 витков провода ПЭВ-0,1 на пермаллоевом кольце.

Правильно собранная схема начинает работать сразу. О наличии генерации можно убедиться по изменению потребляемого тока при закорачивании на массу базы транзистора VT2 конденсатором емкостью порядка 0,01 мкФ.

Дальнейшая регулировка заключается в подборе рабочей точки транзистора VT2. При принудительном срыве генерации напряжение между базой и эмиттером VT2 должно быть около 0,66 В. Неустойчивость генерации при выходе генерирующего элемента из рабочего режима можно заметить по шумам, хрипам и резким изменениям звукового тона. Далее путем растяжения или сжатия витков катушки L3 необходимо подогнать частоту генератора под требуемое значение, которое должно выставляться при среднем положении ротора конденсатора С14.

При этом можно воспользоваться радиоприемником со шкалой принимаемых частот и индикатором уровня принимаемого сигнала, который пригодится при дальнейшей настройке. Для контроля настройки и качества модуляции на линейный вход радиомикрофона подается звуковой сигнал напряжением 0,2 В и частотой 1 кГц.

Точное значение частоты автогенератора подбирается вращением сердечника конденсатора С14 диэлектрической (пластмассовой) отверткой.

Контроль настройки при этом ведется при помощи ВЧ вольтметра или индикатора уровня принимаемого сигнала.


При налаживании необходимо, учитывать, что от конденсаторов С13—С15 зависит частота генерации и девиация несущей (чувствительность модулятора по НЧ), С15 влияет на уровень возбуждения генератора. В заключение подстроечным конденсатором С12 необходимо настроить антенный контур L4C12 в резонанс с частотой передатчика и подобрать связь между катушками L3 и L4 по максимальной отдаваемой мощности.

Контроль настройки при этом ведется при помощи ВЧ вольтметра или индикатора уровня принимаемого сигнала.

Совет.


Устройство не должно создавать помех на частотах близлежащего диапазона. При Fгeн, лежащей в диапазоне 66–73 МГц, можно проверить уровень третьей гармоники по помехам на 9—11 каналах телевизионного приемника. По этим же телеканалам можно проверить уровень второй гармоники диапазона 100–108 МГц.

Налаживать следует таким образом, чтобы гармоники не создавали каких-либо значительных помех на указанных частотах, помня о том, что они, как и ПАМ, во многом зависят от режима работы автогенератора.

Настройка микрофонного усилителя

— к подбору рабочего режима транзистора VT1 при помощи резисторов R2 и R3, определяющих напряжение смещения на базе VT1;

— установлению коэффициента усиления не менее 50 (при этом может потребоваться изменить сопротивление коллекторной нагрузки резистора R4).

При подаче на базу VT1 напряжения 2 мВ частотой 1 кГц переменное напряжение на коллекторе должно быть не менее 100 мВ. Уровень усиления можно контролировать, подключив на выход В микрофонного усилителя телефонный капсюль типа ТМ-4.

Используя данный передатчик, можно изготовить переговорное устройство с симплексной связью. Симплексной называется такая связь, при которой передача и прием ведутся поочередно: сначала одна радиостанция только передает, а другая только принимает, затем наоборот. Подробности см. на http://www.irls.narod.гu/«Kaтaлoг радиолюбительских схем».


Рассмотрим размещенный на http://www.warning.dp Значительно упростить конструкцию радиомикрофона можно при использовании малогабаритных конденсаторных микрофонов, включаемых непосредственно в колебательный контур высокочастотного генератора. Возможная схема такого передатчика представлена на




Конденсаторный микрофон выполнен в виде развернутого конденсатора с двумя плоскими неподвижными электродами. Параллельно электродам закреплена мембрана (тонкая фольга, металлизированная диэлектрическая пленка и т. п.). Она электрически изолирована от неподвижных электродов.

Выступая элементом контура, конденсаторный микрофон осуществляет частотную модуляцию. В остальном описание схемы и настройка передатчика аналогичны вышеприведенной схеме.

Мощность излучения вышеприведенных устройств, составляет доля единиц мВт. Соответственно, и радиус действия этих устройств составляет единицы — десятки метров.


Принципиальная схема микропередатчика с ЧМ на транзисторе (www.shema.org.ua) показана на




Модулирующее напряжение, снимаемое с электретного микрофона МКЭ-3 (МКЭ-333, МКЭ-389, М1-А2 «Сосна»), через конденсатор С1 поступает на базу транзистора VT1, на котором выполнен задающий генератор.

Управляющее напряжение приложено к базе транзистора VT1. Поэтому, изменяя напряжение смещения на переходе база-эмиттер, и, соответственно, емкость цепи база-эмиттер, которая является одной из составных частей колебательного контура задающего генератора, осуществляется частотная модуляция передатчика.

Этот контур включает в себя также катушку индуктивности L1, расположенную по высокой частоте между базой транзистора VT1 и массой, и конденсаторами СЗ и С4. Конденсатор С4 включен в цепь обратной связи емкостной трехточки, являясь одним из плеч делителя С6—С4, с которого и снимается напряжение обратной связи.

Емкость конденсатора С4 позволяет регулировать уровень возбуждения. Нужно избежать влияния шунтирующего резистора R2 в цепи эмиттера транзистора VT1 на колебательный контур. Ведь оно может вызвать чрезмерное расширение полосы частот резонансной кривой. Поэтому последовательно с резистором R2 включен дроссель Др1, блокирующий прохождение токов высокой частоты. Индуктивность этого дросселя должна иметь величину около 20 мкГн. Катушка L1 — бескаркасная, диаметром 3 мм намотана проводом ПЭВ 0,35 и содержит 7–8 витков.

Для получения максимально возможной мощности необходимо правильно выбрать генерирующий элемент (транзистор VT1) и установить оптимальный режим работы генератора. Для этого необходимо применять транзисторы, верхняя граничная частота которых должна превышать рабочую частоту генератора не менее чем в 7–8 раз. Этому условию наиболее полно отвечают транзисторы типа n-p-n КТ368, хотя можно использовать и более распространенные транзисторы КТ315 или КТ3102.


Миниатюрный радиопередатчик с питанием от батареи для электронных часов рассмотрен на http://cxem.net/radiomic/radiomic53.php. Схема радиопередатчика приведена на

Устройство содержит минимум необходимых деталей и питается от батарейки для электронных часов напряжением 1,5 В. При столь малом напряжении питания и потребляемом токе 2–3 мА сигнал этого радиомикрофона может приниматься на удалении до 150 м. Продолжительность работы около ч.

Задающий генератор собран на транзисторе VT1 типа КТ368, режим работы которого по постоянному току задается резистором R1. Частота колебаний задается контуром в базовой цепи транзистора VT1. Этот контур включает в себя катушку L1, конденсатор СЗ и емкость цепи база-эмиттер транзистора VT1. В коллекторную цепь транзистора VT1 в качестве нагрузки включен контур, состоящий из катушки L2 и конденсаторов С6, С7.




Конденсатор С5 включен в цепь обратной связи и позволяет регулировать уровень возбуждения генератора.


В нашем случае управляющее напряжение прикладывается к базе транзистора VT1, изменяя тем самым напряжение смещения на переходе база-эмиттер и, как следствие, изменяя емкость перехода база-эмиттер. Изменение этой емкости приводит к изменению резонансной частоты колебательного контура, что и приводит к появлению частотной модуляции.


Именно поэтому в данной конструкции не используется модулирующий усилитель звуковой частоты. При использовании электретного микрофона с усилителем, например, МКЭ-3, М1-Б2 «Сосна», уровня сигнала, снимаемого непосредственно с выхода микрофона, оказалось достаточно для получения требуемой девиации частоты радиомикрофона.

Конденсатор С1 осуществляет фильтрацию колебаний высокой частоты. Конденсатором С7 можно в небольших пределах изменять значение несущей частоты.

Сигнал в антенну поступает через конденсатор С8, емкость которого специально выбрана малой для уменьшения влияния возмущающих факторов на частоту колебаний генератора. Антенна сделана из провода или металлического прутка длинной 60—100 см. Длину антенны можно уменьшить, если между ней и конденсатором С8 включить удлинительную катушку L3.

Катушки радиомикрофона бескаркасные, диаметром 2,5 мм, намотаны виток к витку. Катушка L1 имеет 8 витков, катушка L2 — 6 витков, катушка L3 — 15 витков провода ПЭВ 0,3. При настройке устройства добиваются получения максимального сигнала высокой частоты, изменяя индуктивности катушек L1 и L2. Подбором конденсатора С7 можно немного изменять величину несущей частоты, в некоторых случаях его можно исключить совсем.


УКВ приведен на http://cxem.net/radiomic/radiomic27.php. Радиопередатчик представляет собой однокаскадный УКВ ЧМ передатчик, работающий в вещательном диапазоне 61–73 МГц. Выходная мощность передатчика при использовании источника питания с напряжением 9—12 В составляет примерно 20 мВт. Он обеспечивает дальность передачи информации около 150 м при использовании приемника с чувствительностью 10 мкВ.

Режимы транзисторов УЗЧ (VT1) и генератора ВЧ (VT2) по постоянному току задаются резисторами R3 и R4, соответственно. Напряжение 1,2 В на них и микрофон M1 подается с параметрического стабилизатора на R1, C1, VD1.



Рис. 3.29. Радиопередатчик с ЧМ в УКВ диапазоне частот 61–73 МГц



Модулирующий усилитель выполнен на транзисторе VT1 типа КТ315. Напряжение звуковой частоты на его вход поступает с электретного микрофона с усилителем M1 типа МКЭ-3 и ему подобным. Усиленное напряжение звуковой частоты с коллектора транзистора VT1 поступает на варикап VD2 типа КВ109А через фильтр нижних частот на резистор R5 и конденсатор С5, а также резистор R7.

Варикап VD1 включен последовательно с подстроечным конденсатором С8 в эмиттерную цепь транзистора VT2. Частота колебаний задающего генератора, выполненного на транзисторе VT2 типа КТ315 (КТ3102, КТ368), определяется элементами контура L1, С6, С7 и емкостью С8 и VD1.

Вместо светодиода VD1 типа AЛ307 можно использовать любой другой светодиод или три последовательно включенных в прямом направлении диода типа КД522 и им подобных.

Катушка L1 бескаркасная, диаметром 8 мм, имеет 6 витков провода ПЭВ 0,8.

Наладка. При налаживании передатчик настраивают на свободный участок УКВ ЧМ диапазона сжатием или растяжением витков катушки L1 или подстройкой конденсатора С8.

Девиация частоты устанавливается конденсатором С8 по наиболее качественному приему на контрольный приемник.

Передатчик можно настроить и на вещательный диапазон FM (88—108 МГц), для этого необходимо уменьшить число витков L1 до 5 и емкость конденсаторов С6 и С7 до 10 пФ. В качестве антенны используется отрезок провода длинной 60 см. Для уменьшения влияния дестабилизирующих факторов антенну можно подключить через конденсатор емкостью 1–2 пФ.


приводится на http://www.warningidp.ua/tel21.htm. Он представляет собой передатчик, работающий в диапазоне 27–28 МГц с амплитудной модуляцией. Дальность действия до 100 м

Передатчик состоит из генератора высокой частоты, собранного на транзисторе VT2 типа КТ315, и однокаскадного усилителя звуковой частоты на транзисторе VT1 типа КТ315. На вход последнего через конденсатор С1 поступает звуковой сигнал от микрофона M1 типа «Сосна».

Нагрузку усилителя составляют:

— резистор R3;

— генератор высокой частоты, включенный между плюсом источника питания и коллектором транзистора VT1.




С усилением сигнала напряжение на коллекторе транзистора VT1 изменяется. Этим сигналом и модулируется амплитуда сигнала несущей частоты генератора передатчика, излучаемая антенной.

Детали. В конструкции использованы резисторы МЛТ-0,125, конденсаторы — К10-7В. Вместо транзисторов КТ315 можно использовать КТ3102.

Катушка L1 намотана на каркасе из полистирола диаметром 7 мм. Она имеет подстроечный сердечник из феррита 600НН диаметром 2,8 мм и длиной 12 мм. Катушка L1 содержит 8 витков провода ПЭВ 0,15 мм. Намотка — виток к витку.

Дроссель Др1 намотан на резисторе MTЛ-0,5 сопротивлением более 100 кОм. Обмотка дросселя содержит 80 витков ПЭВ 0,1. В качестве антенны используется стальной упругий провод длиной 20 см.

При настройке частоту устанавливают подстройкой индуктивности катушки L1. После регулировки подстроечный сердечник катушки закрепляется парафином.


Схема № 28. Радиопередатчик с широкополосной ЧМ в диапазоне частот 65—108 МГц рассматривается на http://www.radiomaster.netAoad/17-45/index.html. Схема радиопередатчика представлена на рис. 3.31.




Радиомикрофон позволяет принимать сигнал на обычный ЧМ приемник этого диапазона. Дальность действия достигает 150–200 м. Продолжительность работы с батареей типа «КРОНА» — около 10 ч.

Низкочастотные колебания с выхода микрофона Ml (типа МКЭ-3, М1-Б2 «Сосна» и им подобных) через конденсатор С1 поступают на усилитель звуковой частоты, выполненный на транзисторе VT1 типа КТ315. Усиленный сигнал звуковой частоты, снимаемый с коллектора транзистора VT1, через дроссель Др1 воздействует на варикап VD1 (типа КВ109А), который осуществляет частотную модуляцию радиосигнала, сформированного высокочастотным генератором.

Генератор ВЧ собран на транзисторе VT2 типа КТ315. Частота этого генератора зависит от параметров контура L1, СЗ, С4, С5, С6, VD1. Сигнал ВЧ, снимаемый с коллектора транзистора VT2, усиливается усилителем мощности на транзисторе VT3 типа КТ361. Усилитель мощности имеет гальваническую связь с задающим генератором.

Усиленное высокочастотное напряжение выделяется на дросселе Др2 и поступает на П-образный контур, выполненный на элементах СИ, L2, С10. Последний настроен на пропускание основного сигнала и подавление множества гармоник, возникающих на коллекторе транзистора VT3.

Радиомикрофон собран на плате размером 30x70 мм.

В качестве антенны используется отрезок монтажного провода длиной 25 см.

Детали. Все детали малогабаритные. Резисторы — типа МЛТ-0,125, конденсаторы — К50-35, КМ, КД. Вместо варикапа VD1 типа KB 109А можно использовать варикапы с другим буквенным индексом иди варикап типа КВ102. Транзисторы могут иметь любой буквенный индекс.

Транзисторы VT1 и VT2 можно заменить на КТ3102, КТ368, а транзистор VT3 — на КТ326, КТ3107, КТЗбЗ. Дроссели Др1 и Др2 намотаны на резисторах МЛТ-0,25 сопротивлением более 100 кОм проводом ПЭВ 0,1 по 60 витков каждый.

Катушки L1 и L2 бескаркасные, диаметром 5 мм. Катушка L1 — 3 витка, катушка L2 —13 витков провода ПЭВ 0,3.

Настройка сводится к установке частоты задающего генератора, соответствующей свободному участку УКВ ЧМ диапазона, изменением емкости подстроечного конденсатора. Передатчик настраивается на максимальную мощность ВЧ сигнала растяжением или сжатием витков катушки L2.


Схема № 29. Радиопередатчик средней мощности с компактной рамочной антенной приводится на http://www.radiomaster. net/Ioad/17-45/index.html. Устройство работает в диапазоне 65–73 МГц с частотной модуляцией. Дальность действия при использовании рамочной компактной антенны составляет около 150 м. Продолжительность работы устройства при использовании батареек «Крона» составляет 30 ч. Принципиальная схема радиопередатчика представлена на рис. 3.32.

Низкочастотный сигнал микрофона Ml типа МКЭ-3, «Сосна» и др. усиливается двухкаскадным усилителем низкой частоты с непосредственными связями. Усилитель выполнен на транзисторах VT1 и VT2 типа КТ315. Режим работы усилителя устанавливается резистором R2.



Рис. 3.32. Радиопередатчик средней мощности с компактной рамочной антенной


Задающий генератор устройства выполнен на транзисторе VT3 типа КТ315. Частотозадающий контур подключается к базе транзистора VT3 через конденсатор С6 небольшой емкости. Конденсаторы С8, С9 образуют цепь обратной связи. Контур генератора состоит из индуктивности L1, конденсатора С5 и двух, включенных встречно, диодов типа КД102.

Под действием модулирующего напряжения емкости диодов VD1, VK2 изменяются: Таким образом, осуществляется частотная модуляция передатчика. С выхода генератора модулированный сигнал подается на усилитель мощности. Выходной усилитель выполнен на транзисторе VT4 типа КТ315. Он работает с высоким КПД в режиме класса «С». Усиленный сигнал поступает в рамочную антенну, выполненную в виде спирали. Спираль может быть любой формы, важно только, чтобы общая длина провода составляла 85—100 см, диаметр провода 1 мм.

Детали. Дроссели Др1, Др2 — любые, с индуктивностью около 30 мкГн. Катушки L1, L2, L3, L4, L5 — бескаркасные, диаметром 10 мм. Катушка L1 имеет 7 витков, L2 и L4 — по 4 витка, L3 и L5 — по 9 витков. Все катушки намотаны проводом ПЭВ 0,8 мм. Настройка передатчика особенностей не имеет.


Схема № 30. Радиопередатчик УКВ ЧМ диапазона с дальностью действия 300 м представлена на http://www.radiomaster.net/load/17-45/index.html. Этот передатчик при весьма малых размерах позволяет передавать информацию на расстоянии до 300 м. Прием сигнала может вестись на любой приемник УКВ ЧМ диапазона. Для питания может быть использован любой источник питания с напряжением 5—15 В. Схема передатчика приведена на рис. 3.33.

Задающий генератор передатчика выполнен на полевом транзисторе VT2 типа КП3ОЗ. Частота генерации определяется элементами L1, С5, СЗ, VD2. Частотная модуляция осуществляется путем подачи модулирующего напряжения звуковой частоты на варикап VD2 типа КВ109. Рабочая точка варикапа задается напряжением, поступающим через резистор R2 со стабилизатора напряжения.




Стабилизатор включает в себя генератор стабильного тока на полевом транзисторе VT1 типа КП103, стабилитрон VD1 типа КС147А и конденсатор С2.

Усилитель мощности выполнен на транзисторе VT3 типа КТ368. Режим работы усилителя задается резистором R4. В качестве антенны используется отрезок провода длиной 15–50 см.

Детали. Дроссели Др1 и Др2 могут быть любые, с индуктивностью 10—150 мГн. Катушки L1 и L2 наматываются на полистироловых каркасах диаметром 5 мм с подстроечными сердечниками 100 ВЧ или 50 ВЧ. Количество витков — 3,5 с отводом от середины, шаг намотки 1 мм, провод ПЭВ 0,5 мм. Вместо транзистора КПЗОЗ можно использовать КП302, КП307.

Настройка заключается в установке необходимой частоты генератора конденсатором С5, получения максимальной выходной мощности путем подбора сопротивления резистора R4 и подстройке резонансной частоты контура конденсатором С10.


рассмотрен на http://pk.altnet.ru/index.php7id=3–9 Это устройствоработает в диапазоне 65—108 МГц с частотной модуляцией. Дальность действия составляет около 100 м при использовании компактной антенны. При использование штыревой антенны дальность может достигать 500–600 м.




Сигнал от электретного микрофона Ml типа МКЭ-3 поступает на двухкаскадный низкочастотный усилитель с непосредственными связями на транзисторах VT1, VT2 типа КТ315. Рабочая точка усилителя устанавливается автоматически цепью обратной связи по постоянному току через R5, R6, СЗ. Усиленный низкочастотный сигнал с коллектора транзистора VT2 через фильтр низкой частоты на элементах R9, С4 и резистор R10 поступает на варикап VD1 типа КВ109, включенный в эмиттерную цепь транзистора VT3 типа КТ904.

Напряжение смещения на варикап VD1 задается коллекторным напряжением транзистора VT2. Однокаскадный ВЧ генератор выполнен на транзисторе VT3, Напряжение смещения на базе этого транзистора задается резистором R11. Транзистор VT3 включен по схеме с общей базой. В его коллекторной цепи включен контур С8, С9, L1.

Частота настройки генератора определяется индуктивностью катушки L1 и емкостями С8, С5, VD1. Конденсатор С9 устанавливает глубину обратной связи, а конденсатор С10 согласует контур с антенной.

Все детали передатчика малогабаритные. Дроссель Др1 типа ДПМ 0,1 на 60 мкГн. Его можно заменить на самодельный, намотанный на резисторе MЛT-0,25 сопротивлением более 100 ком проводом ПЭВ 0,1100 витков.

Катушка L1 — бескаркасная, с внутренним диаметром 8 мм, имеет 7 витков провода ПЭВ 0,8 мм. Компактная катушечная антенна выполнена тем же проводом, ее общая длина составляет 50 см, Катушка имеет диаметр 3 см. Если используется обычная антенна, то это провод или штырь длиной 0,75—1,0 м.

При настройке конденсатором С8 настраивают радиомикрофон на свободный участок УКВ ЧМ диапазона. Конденсаторами С9 и С10 настраивают генератор на максимальную дальность связи. Мощность передатчика составляет около 200 мВт.

Если такая мощность не нужна, то ее легко понизить, увеличив вместе с тем срок службы источника питания. Для этого нужно увеличить сопротивление резистора R11 до 68—100 кОм и заменить дроссель Др1 на постоянный резистор сопротивлением 180–330 Ом. Так как в этом случае мощность радиомикрофона будет около 10 мВт, то транзистор VT3 можно заменить на КТ315 или КТЗЮ2.

Транзисторы VT1, VT2 могут быть заменены на КТЗЮ2, а транзистор VT3 — на КТ606, КТ907.

Для питания устройства используется батарея на 9 В типа «Крона», «Корунд» или аккумулятор 7Д-0Д5.


Схема № 32. Радиопередатчик с узкополосной ЧМ в диапазоне частот 140–150 МГц рис. 3.35.




Питание на микрофон поступает через RC-фильтр, состоящий из резистора R1 и конденсатора С1. Напряжение звуковой частоты с выхода микрофона Ml через разделительный конденсатор С2 поступает на вход усилителя звуковой частоты (база транзистора VT1).

Усилитель звуковой частоты собран по двухкаскадной схеме с активными элементами на транзисторах VT1 и VT2 типа КТ315. Он усиливает и ограничивает звуковой сигнал до необходимой амплитуды. Режимы работы транзисторов VT1, VT2 по постоянному току устанавливаются путем подбора сопротивления резистора R3.

Примечание.


Усиленный и ограниченный сигнал звуковой частоты через RC-фильтр низкой частоты, выполненный на резисторах R6, R8 и конденсаторе С4, поступает на варикап VD1 типа КВ109. Под действием переменного напряжения изменяется емкость варикапа VD1, осуществляя тем самым частотную модуляцию.

Постоянное напряжение, снимаемое с коллектора транзистора VT2, задает начальное смещение на варикапе VD1. Задающий генератор выполнен на транзисторе VT3 типа КТ368, КТ3101. Режим транзистора VT3 по постоянному току определяет резистор R9 в его базовой цепи. Кварцевый резонатор ZQ1 используется на частоту 47–49 МГц.

Контур в коллекторной цепи транзистора VT3 настроен на частоту третьей гармоники используемого кварцевого резонатора. Высокочастотный сигнал поступает в антенну через конденсатор малой емкости С8.

качестве используется отрезок провода длинной 40–50 см.

Катушка L1 наматывается проводом ПЭВ 0,6 мм на корпусе подстроечного конденсатора С7 и содержит 3–4 витка. Выводы катушки припаиваются к выводам конденсатора.

усилителя звуковой частоты заключается в подборе сопротивления резистора R3 так, чтобы получить на коллекторе транзистора VT2 напряжение, равное примерно половине напряжения источника питания. Контур L1, С7 настраивается по максимуму излучаемой мощности путем подстройки конденсатора С7.


№ 33. рассматривается на http://cxem.net/radiomic/radiomic30.php.

При использовании кварцевого резонатора с высокой частотой появляется возможность создать простой радиомикрофон с высокой стабильностью несущей частоты. Ниже приведено описание подобного устройства. Радиомикрофон работает в диапазоне 61–74 МГц с частотной модуляцией.

Принципиальная схема передатчика радиопередатчика приведена на рис. 3.36.

Сигнал с микрофона Ml типа МКЭ-3 усиливается двухкаскадным усилителем на транзисторах VT1, VT2 типа КТ315. Задающий генератор выполнен на транзисторе VT3 типа КТ368. Частотная модуляция несущей частоты обеспечивается варикапом VD2. Резисторы R6 и R7 в базовой цепи транзистора VT3 определяют его режим по постоянному току.

Конденсатор С9 устанавливает необходимый режим генерации, обеспечивая положительную обратную связь. Стабильность частоты генератора зависит в основном от напряжения питания. Чтобы ее повысить, необходимо использовать стабилизатор на 6–9 В, что приведет к усложнению схемы.

Стабилизировать частоту можно и другим способом. Если быть точным, то причина нестабильности несущей частоты определяется в основном колебаниями рабочей точки транзистора VT2 усилителя звуковой частоты при изменении напряжения питания.

Положение этой рабочей точки определяет напряжение обратного смещения на варикапе VD2, а значит, и его начальную емкость. Для стабилизации рабочей точки усилителя на транзисторе VT2 в его базовую цепь включен резистор R4, напряжение на который поступает с параметрического стабилизатора, собранного на резисторе R2, светодиоде VD1 и конденсаторе С1. В устройстве использованы постоянные резисторы МЛТ-0,125, конденсаторы типов К50-16 и КМ.




Детали. Дроссели Др1, Др2 можно использовать стандартные, например, типа Д-0.1, с индуктивностью 15–30 мкГн или изготовить самостоятельно. Дроссели наматываются на резисторах MЛT-0.25 сопротивлением более 100 ком и содержат 50–60 витков провода ПЭВ 0,1 мм. Контурная катушка L1 намотана на каркасе диаметром 8 мм и содержит 6 витков провода ПЭВ 0,8 мм.

Катушка L2 намотана на том же каркасе и тем же проводом, что и катушка L1. Катушка L2 содержит 3 витка, размещенных на расстоянии 1 мм от витков катушки L1.

Антенна выполнена следующим образом: отрезок 50-омного кабеля длиной 10–12 см зачищается от изоляции и удаляется центральная жила. По всей длине отрезка кабеля наматывается виток к витку провод ПЭВ-0,6 — антенна готова. В крайнем случае, в качестве антенны можно использовать провод длиной 30–50 см.

Настройку начинают с усилителя звуковой частоты. Изменением сопротивления резистора R4 устанавливают напряжение на коллекторе транзистора VT2, равное половине напряжения источника питания. Емкость конденсатора С9 необходимо подобрать по максимуму тока, потребляемому генератором, а затем резистором R6 установить этот ток около 10 мА.


Схема № 34. Радиопередатчик повышенной мощности без дополнительного усилителя мощности рассмотрен на http://cxem.net/radiomic/radiomic43.php. От предыдущих устройств предлагаемый радиопередатчик отличается конструкцией задающего генератора, позволяющей получить повышенную мощность излучения без использования дополнительного усилителя мощности.

Схема устройства показана на рис. 3.37.



Рис. 3.37. Радиопередатчик повышенной мощности без дополнительного усилителя мощности


Радиопередатчик работает на частоте 27–28 МГц с амплитудной модуляцией. Частота несущей стабилизирована кварцем, что позволяет увеличить дальность связи при использовании приемника с кварцевой стабилизацией частоты.

Питается устройство от источника питания напряжением 3–4,5 В. Усилитель звуковой частоты выполнен на транзисторе VT1 типа КТ315. Для питания микрофона и задания режимов по постоянному току транзисторов VT1, VT2, VT3 используется параметрический стабилизатор напряжения на резисторе R2, светодиоде VD1 и конденсаторе С1.

Напряжение 1.2 В поступает на электретный микрофон с усилителем M1 типа МКЭ-3, «Сосна» и др. Напряжение звуковой частоты с микрофона Ml через конденсатор С2 поступает на базу транзистора VT1. Режим работы этого транзистора по постоянному току задается резистором R1.

Усиленный сигнал звуковой частоты, снимаемый с коллекторной нагрузки транзистора VT1 — резистора R3, через конденсатор СЗ поступает на задающий генератор, осуществляя тем самым амплитудную модуляцию передатчика.

Задающий генератор передатчика собран на двух транзисторах VT2 и VT3 типа КТ315 и представляет собой двухтактный автогенератор с кварцевой стабилизацией в цепи обратной связи.

Контур, состоящий из катушки L1 и конденсатора С5, настроен на частоту кварцевого резонатора ZQ1. Контур, состоящий из катушки L2 и конденсатора С7, предназначен для согласования антенны и передатчика.

Детали. В устройстве применены резисторы МЛТ-0,125. Конденсаторы использованы на напряжение более 6,3 В. Транзистор VT1 можно заменить на любой n-р-n транзистор, например, на КТ3102, КТ312. Транзисторы VT2, VT3 можно заменить на КТ3102, КТ368 с одинаковым коэффициентом передачи по току. Хороший результат можно получить при использовании микросхемы КР159НТ1, представляющей собой пару идентичных транзисторов.

Контурные катушкинамотаны на каркасе диаметром 5 мм, имеющем подстроечный сердечник из карбонильного железа диаметром 3,5 мм. Намотка катушек ведется с шагом 1 мм. Катушка L1 имеет 4+4 витка, катушка L2 — 4 витка. Обе катушки намотаны проводом ПЭВ 0,5. Дроссель Др1 имеет индуктивность 20–50 мкГн. В качестве антенны используется провод длиной около 1 м.

В качестве источника питания можно использовать одну плоскую батарею КБС-4,5 В или четыре элемента-типа А316, А336, А343.

Светодиод VD1 типа АЛ307 можно заменить любым другим.

Настройку передатчика начинают с установки режимов транзисторов VT2 и VT3 по постоянному току. Для этого подключают миллиамперметр в разрыв цепи питания в точке А и подбирают величину сопротивления резистора R4 такой, чтобы ток был равен 40 мА.

Настройку контуров L1, L2, С5, С7 проводят по максимуму ВЧ излучения. Причем грубо на рабочую частоту настраивают конденсаторами, а точнее — сердечником катушки. Подстроечник катушек L1, L2 должен находиться на расстоянии не более чем 3 мм от центра катушек, т. к. в крайних его положениях генерация может срываться из-за нарушения симметрии плеч транзисторов VT2, VT3.




В качестве чувствительных элементов в них обычно используются электретные микрофоны или датчики типа.

Питание акустических закладок осуществляется от автономных источников питания (аккумуляторов, батарей), электросети переменного тока, телефонной сети, а также от источников питания радиоэлектронной аппаратуры, в которой они устанавливаются.

В зависимости от мощности излучения и типа источника питания время работы акустической закладки составляет от нескольких часов до нескольких суток и даже месяцев. При электропитании от сети переменного тока или телефонной линии время работы не ограничено.

Большинство радиозакладок с автономными источниками питания имеют мощность излучения до 10 мВт и дальность передачи информации до 100–200 м. Однако встречаются закладки с мощностью излучения в несколько десятков милливатт и дальностью передачи информации до 500— 1000 м.


При использовании внешних источников питания (например, электросети или автомобильных аккумуляторов) мощность излучения может составлять более 100 мВт, что обеспечивает дальность передачи информации до несколько километров.

Электронные стетоскопы и закладные устройства с датчиками контактного типа позволяют перехватывать речевую информацию без физического доступа «агентов» в выделенные помещения. Их датчики наиболее часто устанавливаются на наружных поверхностях зданий, на оконных проемах и рамах, в смежных (служебных и технических) помещениях за дверными проемами, ограждающими конструкциями, на перегородках, трубах систем отопления и водоснабжения, коробах воздуховодов вентиляционных и других систем.

При этом возможности по перехвату информации будут во многом определяться затуханием информационного сигнала в ограждающих конструкциях и разборчивостью речи в месте установки контактного микрофона (табл. 3.1,3.2).




Разборчивость речи при перехвате информации средствами разведки по прямому акустическому и виброакустическому каналам



Глава 4. Р

В последние годы подслушивание разговоров с помощью радиомикрофонов получило заметное распространение как в бизнесе, так и в быту. На радиорынках сегодня можно без труда приобрести различные «жучки» любой степени сложности. Обнаружить работающие радиомикрофоны можно с помощью приемников (сканеров), «просматривающих» электромагнитное излучение в широкой полосе частот — от килогерц до гигагерц.

Такие приемники обычно весьма дороги. Но на определенном уровне эту проблему удается решить и с помощью более простых устройств — сигнализаторов и индикаторов наличия высокочастотного поля.

Индикатор высокочастотного радиоизлучения является интересным и полезным прибором, с помощью которого удобно «осязать» состояние электронного изделия или помещения для обнаружения ВЧ излучений.

В этой главе описаны несложные устройства, позволяющие обнаруживать каналы утечки информации и демонстрирующие способы защиты от утечки информации, системы для предотвращения проникновения к охраняемому объекту, использующие различные физические принципы.

Представлены схемотехнические решения, как на доступных дискретных элементах, так и на специализированных микросхемах.


Рассмотрим для начала простой идикатор поля, который представил на сайте http://cxem.nettolik777 (aka Viper). схемы является ее простота. Но этой схеме присущ очень большой а именно низкая фильтрация на входе


Рассмотрим работу принципиальной схемы. Сигнал, принятый антенной WA, детектируется диодом VD1, а выделенный низкочастотный сигнал усиливается микросхемой DA1. Питание микросхемы однополярное. Коэффициент усиления регулируется переменным резистором R5. На выходе устройства подключены стрелочный индикатор для визуального контроля уровня и излучения или головные телефоны для работы в режиме монитора.




Стрелочная измерительная головка должна быть с током полного отклонения 1 мА и сопротивлением рамки не менее 1 кОм. Микросхему желательно использовать с полевыми транзисторами на входе, такую как К140УД8.

Диод VD1 должен быть обязательно германиевый, типа Д9, ГД 507. Антенна WA — медйый провод длиной 30 см.


Схема № 2. Индикатор поля на двух микросхемах, схема которого представлена на рис. 4.2, немного сложнее по конструкции, но значительно удобнее в работе. Прибор удобно использовать для контроля за работой и настройки маломощных передающих устройств, работающих в широком диапазоне частот. Схему также представил на сайте http://cxem.nettolik777 (aka Viper).

Рабочая частота составляет 20—1300 МГц, чувствительность — 1 мВ, пределы локализации лежат в пределах 0,05—7 м. Напряжение питания 4,5–9 В, а ток потребления не превышает 8 мА. Прибор имеет телескопическую антенну.



Рис. 4.2. Схема простого индикатора поля


Это устройство предназначено для локального поиска радиозакладок. Его отличительными особенностями являются:

— простота повторения;

— надежность;

— малые габариты.

Примечание.


Входной сигнал, наведенный телескопической антенной, поступает на входной усилитель ВЧ, построенный на транзисторе VT1, и далее, через фильтр C1, L1, СЗ на детектор-компаратор DA1.

Порог включения компаратора устанавливается резистором R5. Сигнал компаратора с выхода 6 через инвертор DD1.3 и ключ VT2 управляет генератором прямоугольных импульсов на элементах DD1.4, DD1.5 с частотой 1 Гц, который, в свою очередь, включает генератор звуковой частоты на DD1.1, DD1.2.

Светодиод VD1 — двухцветный:

— VD1.1 сигнализирует о включении питания зеленым светом;

— VD2.2 сигнализирует об обнаружении источника радиоизлучений красным светом.

Настройка прибора заключается в выборе ОУ DA1 с возможно большим коэффициентом усиления.


Транзистор КТ3101 можно заменить на КТ371, КТ368 с коэффициентом усиления не менее 150. Операционный усилитель — К140УД608, К140УД708.

Светодиод AЛC331 можно заменить обычными, типа AЛ307, включив их вместо VD1.1 и VD1.2. Катушка индуктивности имеет 19 витков, намотанных в ряд на любом резисторе МЛТ 0,125, проводом ПЭЛ-0,1.


Схема № 3. Этот простой детектор «радиозакладок» (радиомикрофонов, радиотрансляторов и т. п.) позволяет найти «жучки», работающие на частотах от нескольких десятков килогерц до 500 мегагерц. Схему (рис. 4.3) разработал Евгений Лесовой (http://cxem.net).




Антенна — кусок провода, длиной около 40 см. Выход на наушники от плеера (низкоомные). Питание от батареи «Крона».


Схема № 4. Простой малогабаритный детектор жучка с индикацией на двух светодиодах отличается малыми габаритами, малым количеством используемых деталей и, вместе с тем, достаточно высокой чувствительностью.

Основу данного устройства составляет микросхема DA1 типа КР1112ПП2. Эта микросхема включает в себя устройство определения баланса электрического моста с индикацией. Микросхема имеет встроенный источник опорного напряжения. Принципиальная схема детектора представлена на рис. 4.4.

Сигнал, наводимый в антенне, усиливается широкополосным апериодическим усилителем высокой частоты на транзисторе VT1 типа КТ3101. Усиленное переменное напряжение высокой частоты через конденсатор СЗ поступает в диодно-резистивный мост на диодах VD1—VD4 типа ГД507 и резисторах R3—R5.

От источника опорного напряжения (вывод 3 микросхемы DA1) через резисторы R3—R5 и диоды VD1—VD4 протекает небольшой (примерно несколько микроампер) прямой ток, который улучшает условия детектирования и увеличивает чувствительность детектора.

В выпрямлении измеряемого переменного напряжения участвуют только диоды VD1 и VD2, а два других — VD3, VD4 — образуют соседнее плечо моста, на котором создается начальное напряжение, балансирующее мост, и одновременно служат для его термокомпенсации.




Совет.


Конденсатор С4 отфильтровывает переменную составляющую выпрямленного напряжения. Резистор R4 служит для точной балансировки моста. При хорошей балансировке устройство будет реагировать только на напряжение, являющееся результатом выпрямления измеряемого сигнала.

Выпрямленное напряжение и напряжение, балансирующее мост, через резисторы R7 и R8 поступают на входы усилителя постоянного тока, расположенного в микросхеме DA1.

В зависимости от состояния баланса моста сигнал индикации поступает на один из светодиодов VD5 или VD6 (типа AЛ307):

— при балансе моста (отсутствие сигнала) включен светодиод VD5;

— при наличии сигнала (нарушение баланса моста) включен светодиод VD6.

В качестве диодов VD1—VD4 можно использовать любые высокочастотные диоды. В качестве источника питания используется источник постоянного тока напряжением 2,5–5 В.


Схема № 5. Простейшее устройство для поиска «жучков» представляет собой детектор радиоволн со звуковой индикацией. С его помощью можно отыскать в помещении работающий микропередатчик.

Примечание.


Настраивать детектор при поиске работающих передатчиков можно путем изменения длины телескопической приемной антенны. Телескопическая приемная антенна воспринимает высокочастотные электромагнитные колебания в диапазоне до 500 МГц, которые затем детектируются диодом VD1 типа Д9Б.

Принципиальная схема устройства приведена на рис. 4.5.



Рис. 4.5. Схема детектора радиоволн на ИМС К561ЛА7


Схема работает следующим образом. Высокочастотная составляющая сигнала отфильтровывается дросселем L1 и конденсатором С1. Низкочастотный сигнал поступает через резистор R1 на базу транзистора VT1 типа КТ315, что приводит к открыванию последнего и, как следствие, к открыванию транзистора VT2 типа КТ361.

При этом на резисторе R4 появляется положительное напряжение, близкое к напряжению питания, которое воспринимается логическим элементом DD1.1 микросхемы DD1 типа К561ЛА7 как уровень логической единицы.

При этом включается генератор импульсов на элементах DD1.1, DD2.2, R5 и СЗ, с выхода которого импульсы с частотой 2 кГц поступают на вход буферного каскада на элементах DD1.3, DD1.4.

Питается детектор от источника тока напряжением 9 В через параметрический стабилизатор на элементах VD2, R6.

В детекторе используются резисторы типа МЛТ-0Д25. Диод VD1 можно заменить на ГД507 или любой германиевый высокочастотный. Транзисторы VT1 и VT2 могут быть заменены на КТ3102 и КТ3107, соответственно. Стабилитрон VD2 может быть любым с напряжением стабилизации 4,7–7,0 В. Пьезокерамический преобразователь ZQ1 можно заменить на ЗП-22. Индуктивность L1 — 1 мГн. Подробности на http://cxem.net.


Далее рассмотрим принципиальная схема которого представлена на При минимуме деталей и отсутствии активных компонентов он показывает действительно уровень поля, а не возможные неполадки своей электронной схемы.

Главным элементом для изготовления индикатора высокочастотного излучения является сверхвысокочастотный детекторный диод. В качестве такого диода могут быть применены старые (скорее всего точечные) СВЧ диоды типа Д405, Д602 или подобные, СВЧ детекторные диоды Шотки КА202—КА207, импортные детекторные СВЧ диоды. В крайнем случае, для пробы можно взять германиевый диод вроде Д311, но его рабочая Частота не превысит 100 МГц.

Главным отличием детекторного диода является то, что прямая ветвь его вольтамперной характеристики начинает подниматься почти сразу от 0 В.

Внимание.

Ни в коем случае не следует измерять СВЧ диоды тестером.



. 4.6. Индикаторы поля:

а — принципиальная схема пассивного индикатора поля;



б—принципиальная схема индикатор поля со звуковой индикацией;



в — принципиальная схема простого УВЧ для индикатора поля;



г — принципиальная схема широкополосный стабильный УВЧ для индикатора поля


Любознательные, не имеющие характериографа, могут снять характеристику диода вручную с использованием вольтметра и миллиамперметра, подавая на диод прямое напряжение с шагом 0,05 В и ограничивая постоянный ток через него величиной не более 0,5 мА.

Когда диод найден, можно приступать к изготовлению индикатора. Собственно, самим индикатором выступает стрелочный микроамперметр РА1 с пределом измерения тока 30–50 мкА. Кремниевые диоды VD1, VD2 защищают детектор и индикатор от перегрузки.

WA1 могут служить проволочные «усы» из медного провода диаметром 1–2 мм длиной по 200–300 мм или две телескопические антенны. Для большей чувствительности индикатора длина антенны должна быть близка к полуволне измеряемого излучения.

С помощью пассивного индикатора поля удобно исследовать поведение передатчиков, оценивать диаграммы направленности антенн, но для обследования помещений пассивный индикатор неудобен. Он имеет невысокую чувствительность, размахивая таким индикатором, поэтому затруднительно увидеть изменение положения стрелки прибора, да и сам высокочувствительный стрелочный микроамперметр очень не любит сотрясений и ударов.

Для удобства применения приходится окружать СВЧ детектор электронной схемой 4.6,б). Схема осуществляет световую и звуковую индикацию уровня напряженности поля.

Изменение напряженности поля можно оценивать по частоте следования звуковых сигналов длительностью 0,2 мс и частотой около 1 кГц или вспышек светодиода VD4.

Количество сигналов меняется от одного за десятки секунд до непрерывного тона при большом уровне сигнала. Звуковая индикация позволяющая оценивать текущий уровень ВЧ излучения и регулятор чувствительности позволяют быстро и эффективно локализовать источник радиоизлучения.

Количество сигналов меняется от одного за десятки секунд до непрерывного тона при большом уровне сигнала. Звуковая индикация позволяющая оценивать текущий уровень ВЧ излучения и регулятор чувствительности позволяют быстро и эффективно локализовать источник радиоизлучения.

Первый ОУ DA1.1 является неинвертирующим усилителем постоянного тока, величина усиления которого регулируется резистором R3, совмещенным с выключателем. Следующие два каскада на ДА1.2, DA1.3 построены по однотипной схеме управляемого мультивибратора на ОУ. Повторитель на DA1.4 служит формирователем уровня «земли». На DA1.3 собран мультивибратор, управляемый напряжением высокого уровня, его частота около 1000 Гц. Звуковой мультивибратор запускается от генератора управляемого напряжением, выполненного на DA1.2.

Положительные импульсы генератора не зависят от уровня входного сигнала, их длительность около 0,2 с задает цепочка R8, СЗ. Длительность пауз между импульсами зависит от скорости разряда СЗ через транзистор VT1 и резистор R6. А проводимость транзистора VT1 в свою очередь зависит от входного ВЧ напряжения выпрямленного детектором VD1 и увеличенного усилителем постоянного тока на DA1.1. В качестве DA1 используется счетверенный операционный усилитель с диапазоном входных сигналов, включающим нулевое входное напряжение.

Если чувствительность индикатора покажется недостаточной, то перед VD1 можно включить широкополосный высокочастотный усилитель выполненный по схеме приведенной на илиг.

Чтобы широкополосный УВЧ не возбуждался и имел равномерную частотную характеристику, он должен быть выполнен с соблюдением требований конструирования высокочастотных устройств.

Совет.

Транзисторы для УВЧ желательно брать с граничной частотой не менее 4 ГГц.


Прибор снабжен телескопической антенной WA1 и питается от девятивольтовой батареи.

Переменным резистором R3, совмещенным с выключателем питания SA1, регулируют чувствительность прибора. Его выставляют таким образом, чтобы увеличение уровня напряженности поля вызывало наиболее резкое изменение частоты следования импульсов индикации,


может быть использован для обнаружения устройств, передающих информацию по проводам. Эти устройства используют приемники сигналов с проводной линии, имеющие диапазон частот, лежащий между звуковыми и радиочастотами. Высшую частоту диапазона такого приемника разумно ограничить величиной 100 кГц. Для этого есть несколько причин:

- хорошие сканирующие приемники имеют возможность работать в ЧМ, начиная с этой частоты;

- при передаче сигнала по проводам ЧМ является наиболее помехозащищенным видом модуляции;

- в диапазоне 30—100 кГц самыми дальнобойными являются именно низкие частоты.

Причем передача сигнала на частотах 100 кГц и выше имеет заметное радиоизлучение и может быть обнаружена обычным радиоприемником с диапазоном длинных и средних волн.

Схема низкочастотного индикатора представляет собой ЧМ приемник диапазона 25—125 кГц, адаптированный под задачу обнаружения частотно-модулированных сигналов в любой линии. Исследуемая линия подключается через входной трансформатор Т1. Он предназначен для гальванической развязки индикатора от линии в целях защиты от поражения электрическим током.

После трансформатора включен полосовой фильтр с частотами среза 30—100 кГц. Фильтр состоит из последовательно включенных фильтра высоких частот на С2, СЗ, L1 и фильтра низких частот на С4, С5, L2. Фильтры выполнены на пассивных элементах, так как в исследуемых линиях может присутствовать высокое переменное напряжение других частот (как, например, в электрической сети).



Рис. 4.7. Принципиальная схема обнаружителя низкочастотных сигналов


Далее вся выделенная полоса частот усиливается внутренним усилителем-ограничителем микросхемы DA1. Цепочка VD1, VD2, С6 служит для защиты микросхемы от высоковольтных импульсов. Усиленный и ограниченный сигнал демодулируется частотным детектором с ФАПЧ. Петля фазовой автоподстройки частоты включает генератор управляемый напряжением из состава микросхемы DD1 и фазовый детектор из состава микросхемы DA1.

С выхода 10 DA1 через пропорционально-интегрирующий фильтр на R12, R15, С17 сигнал управления поступает на вход ГУНа. Высокочастотный сигнал ГУНа с выхода 4 DD1 через элементы R4, R11, С13 подается на вход 9 фазового детектора из состава DA1. Входной высокочастотный сигнал подключен к фазовому детектору внутренними цепями DA1.

Примечание

Фазовые детекторы из состава DD1 не используются при демодуляции звука, один из них только лишь управляет светодиодом индикации VD3 через повторитель на транзистореИспользование фазового детектора микросхемы DA1 в петле ФАПЧ позволяет получить более качественное детектирование звука.


Демодулированный звуковой сигнал через внутренний истоковый повторитель (выход 10) микросхемы DD1 поступает на усилитель низкой частоты, выполненный на ОУ DA3 и транзисторах VT1, VT2. Отношение резисторов R18, R14 определяет его величину усиления. К выходу УНЧ подключен малогабаритный динамик ВА1. Частотная селекция входного сигнала осуществляется ФАПЧ демодулятором, его центральная частота перестраивается переменным резистором R2 от 25 до 125 кГц.

В связи с тем, что усилению подвергается вся рабочая полоса частот, на выходе УНЧ всегда присутствует шум — сильный при отсутствии сигнала, слабый при сильном входном сигнале. Это способствует образованию обратной связи при присутствии передатчика.

Индикаторный светодиод VD3 беспорядочно мигает в отсутствии сигнала. При обнаружении сигнала переходит через потушенное и зажженное состояние при перестройке по частоте резистором R2. Или остается в одном из этих состояний, если петля ФАПЧ удерживает настройку при сильном сигнале.

Индикатор обнаруживает на всех 8 км его дальности действия. Индикатор также позволяет определять присутствие видеосигнала в линии, цифрового сигнала с частотной модуляцией. Исследуемая линия может быть любой двухпроводной линией (телефонная линия, линия компьютерной сети, линия электроснабжения 220 В и т. п.). Ограничение накладывает величина пробивного напряжения, определяемая качеством изоляции между обмотками трансформатора Т1 и допустимым напряжением конденсатора С1.

небольшие: конденсатор С1 обязательно должен быть высоковольтным, С2—С5 составляются из нескольких, имеющих стандартные номиналы.

Трансформатор Т1 и катушки L1, L2 намотаны на ферритовых кольцах 20x10x5 проницаемостью 2000НН. Т1 имеет по 70 витков в каждой обмотке, L1 — 24 витка, L2 — 27 витков.

Обмотки трансформатора изолированы друг от друга слоем лакотканевой или фторопластовой изоляции. При желании намоточные данные катушек и трансформатора можно пересчитать для сердечников меньшего размера. Индикатор питается от девятивольтовой батареи через интегральный стабилизатор DA2.

сводится к установке подстроенным резистором R3 меандра на выводе 2 DD1 и резистором R11 наименее искаженного звукового сигнала на выходе УНЧ. Это лучше сделать при наличии входного сигналов.


Этот прибор и предназначен для поиска микропередатчиков. Он представляет собой звуковой и световой сигнализатор наличия радиочастотных излучений. Прибор имеет высокую чувствительность в полосе частот до 1 ГГц. Например, «жучок» с излучаемой мощностью 1,5 мВт (выходной каскад на одном маломощном транзисторе) можно обнаружить с расстояния около 10 см.

прибора проста и доступна для повторения даже радиолюбителям с небольшим опытом изготовления электронных устройств. В нем использованы доступные компоненты. При этом потребительские свойства этого сигнализатора весьма неплохие. Он имеет малые размеры и массу, прост в эксплуатации: единственный орган управления — выключатель питания.

Принципиальная схема сигнализатора показана на . Расположение элементов и печатная плата приводятся на





Рис. 4.8. Детектор радиоволн:

а—принципиальная схема; б—печатная плата и расположение элементов


При приближении антенны WA1 к микропередатчику в ней наводится высокочастотное напряжение, которое через конденсатор С1 поступает на вход УРЧ (транзистор VT1). Емкость конденсатора С1 определяет нижнюю границу принимаемого диапазона частот. Ее подбирают такой, чтобы индикатор не реагировал на бытовые низкочастотные помехи от электродвигателей, тиристорных регуляторов напряжения, ГСП магнитофонов и т. п.

С выхода УРЧ сигнал поступает на диодный детектор VD1.

Через фильтр С4 L1 и резистор R6 постоянная составляющая продетектированного сигнала поступает на вход усилителя постоянного тока (транзисторы VT2, VT3).

Резистор R6 несколько снижает чувствительность индикатора, но он необходим для того, чтобы избежать резкого повышения чувствительности прибора на частоте резонанса контура С4 L1 (около 50 кГц).

Усилитель постоянного тока управляет работой мультивибратора на транзисторах VT4 и VT5. К коллекторным цепям транзисторов VT4, VT5 подключен пьезоизлучатель ZQ1, который преобразует электрические колебания, вырабатываемые мультивибратором, в звук. При работе мультивибратора, кроме того, светится и светодиод HL1.

Примечание.

Такое включение излучателя повышает громкость его звучания.


Чем больше мощность сигнала от «жучка», тем больше ток через транзистор VT3 и тем выше частота звукового сигнала и его громкость, а также интенсивность свечения светодиода HL1. Перемещая сигнализатор, ищут его положение, при котором максимальны громкость сигнала и яркость светодиода.

Затем уже в «ближней зоне» проводят визуальный поиск местонахождения подслушивающего устройства.

На диод VD1 через резистор R4 поступает напряжение смещения со стабилизатора напряжения R5, VD6, которое приоткрывает диод VD1 и транзистор VT2. Это повышает чувствительность детектора к малым уровням ВЧ сигналов.

Совет.

Резистор R4 нужно подбирать так, чтобы светозвуковой сигнализатор находился на грани срабатывания сигнализатора.


Как следствие, даже очень небольшая добавка напряжения, возникающая при детектировании исследуемого сигнала, открывает транзисторы VT2, VT3, запуская мультивибратор.


такого решения — заметная термочувствительность сигнализатора. Ее можно устранить, подобрав R4 так, чтобы сигнализатор не срабатывал самопроизвольно в выбранном диапазоне температуры.


Облегчит эту процедуру применение в качестве VT2 транзистора с очень малым обратным током.

Диод VD1 можно заменить на КД503Б, КД509А, КД512А, КД407А или КД409А. Стабилитрон VD3 — любой с напряжением стабилизации 5–7 В. Транзистор VT1 — КТ368 с любым буквенным индексом в любом корпусе либо другой высокочастотный, например, КТ3101А-2, КТ3120А, КТ3124.

Транзистор VT2 — КТ3102 с индексами Г, Е. Заменять его другими не стоит, так как он имеет очень малый начальный ток коллектор-эмиттер — менее 0,05 мкА. Транзистор VT3 можно заменить на КТ3107 с индексами К, Д.

Вместо транзисторов VT4 и VT5 допускается использовать любые кремниевые маломощные транзисторы соответствующей структуры с подходящей цоколевкой. Лишь бы обратный ток коллектора был достаточно мал, чтобы мультивибратор не самовозбуждался. По этой причине нельзя применять германиевые транзисторы. Чем больше коэффициент передачи тока каждого транзистора, тем выше чувствительность всего устройства.

В качестве пьезоэлемента использован пьезоизлучатель ZQ1, например, от электронных часов «Монтана», но здесь подойдут и любые другие. Дроссель L1 должен иметь индуктивность 1–2 мГн. Он содержит 180 витков провода ПЭЛШО-ОД2 на кольце от импульсного трансформатора ТИ-18. Выключатель SA1 — ПД9-2. Антенна WA1 — телескопическая от импортной магнитолы общей длиной 32 см.

Совет.

Слишком длинную антенну использовать не следует.


сигнализатора начинают с установки напряжения смещения на диоде VD1. Для этого конденсатор СЗ нужно временно отключить. Вместо резистора R4 временно устанавливают переменный сопротивлением 560 кОм. Вращая его движок, добиваются исчезновения звука.

Если теперь поднести устройство к лампе накаливания или вынести на солнечный свет, то сигнализатор начнет слабо пищать, набирая громкость с нагревом. Затем измеряют сопротивление переменного резистора и устанавливают резистор R4 с сопротивлением, в полтора раза большим. Это обеспечит работоспособность сигнализатора радиоизлучения в приемлемом диапазоне температуры. Усиление УРЧ регулируют подбором резистора R2.


рассматриваются на

http://cadlab.ru/content/view/455/31/1/3/.

В индикаторе используется диод с барьером Шоттки КД514. При его монтаже с целью исключения выхода его из строя нужно применять защиту от статического электричества.

В простейшем случае антистатический браслет может быть изготовлен из металлического браслета для часов, к которому с помощью зажима «крокодил» прикрепляется резистор номиналом 100 кОм…1 МОм. Второй конец резистора соединяется с контуром заземления или с водопроводной трубой холодной воды. Корпус паяльника также необходимо заземлить.

Настройка ВЧ-индикатора. При подготовке детектора к работе установите движок подстроенного резистора R9 в крайнее левое положение (максимальная чувствительность) и включите питание. Вращая ручку переменного резистора R10, нужно добиться генерации самого низкочастотного тона в отсутствие электромагнитного излучения.

Теперь можно обследовать помещение. При приближении к источнику электромагнитного поля частота тона будет повышаться. При перегрузке детектора резистором R9 уменьшите его чувствительность. Громкость сигнала можно изменить увеличением или уменьшением номинала резистора R26.

В проверяемом помещении необходимо выключить все известные источники электромагнитного излучения: люминесцентные лампы, компьютеры, радиоприемники и все виды телефонов. В противном случае они затруднят поиск «жучков».

С помощью индикатора можно обнаружить передающие устройства, работающие в диапазоне 5—300 МГц. Например, передатчик мощностью 10 мВт можно обнаружить на расстоянии 20–25 см.

Технические характеристики:

— напряжение питания, В…9;

— ток потребления, мА…18–30;

— диапазон рабочих частот, МГц… 5—300.

Электрическая схема индикатора приведена на

Индикатор ВЧ-излучения функционально состоит из пяти каскадов. Первый каскад — широкополосный усилитель высокой частоты собранный по схеме с коллекторной стабилизацией рабочей точки на транзисторе VT1. Второй каскад — детектор на диоде Шоттки VD1 Третий — компаратор на операционном усилителе ОУ1 из состава ИС DA1.

На ОУ2—ОУ4 и VT3 собран четвертый каскад — перестраиваемые генератор низкой частоты, управляемый напряжением (ГУН).

ГУН выполнен по классической схеме, содержащей каскады интегратора, компаратора и разрядного транзистора.




Рис Электрическая схема индикатора ВЧ излучения


Интегратор собран на ОУЗ, компаратор — на ОУ4. Скорость заряда конденсатора С10 зависит от величины напряжения на входе ГУН (точка соединения резисторов R16 и R17).

Как только напряжение на выходе интегратора достигает порога срабатывания компаратора ОУ4, открывается разрядный транзистор VT3. После разряда конденсатора С10 цикл начинается заново.

На ОУ2 собран буферный каскад для предотвращения влияния входной цепи ключевого усилителя звуковой частоты, собранного на транзисторе VT2 (пятый каскад), на стабильность работы ГУН.

Внимание.

В индикаторе используется диод с барьером Шоттки КД514. При его монтаже с целью исключения выхода его из строя нужно применять защиту от статического электричества.


В простейшем случае антистатический браслет может быть изготовлен из металлического браслета для часов, к которому с помощью зажима «крокодил» прикрепляется резистор номиналом 100 кОм…1 МОм. Второй конец резистора соединяется с контуром заземления или с водопроводной трубой холодной воды. Корпус паяльника также необходимо заземлить.

Совет.

В проверяемом помещении необходимо выключить все известные источники электромагнитного излучения: люминесцентные лампы, компьютеры, радиоприемники и все виды телефонов. В противном случае они затруднят поиск «жучков».


Настройка ВЧ-индикатора. При подготовке детектора к работе установите движок подстроечного резистора R9 в крайнее левое положение (максимальная чувствительность) и включите питание. Вращая ручку переменного резистора R10, нужно добиться генерации самого низкочастотного тона в отсутствие электромагнитного излучения.

Теперь можно обследовать помещение. При приближении к источнику электромагнитного поля частота тона будет повышаться.

Совет.

При перегрузке детектора резистором R9 уменьшите его чувствительность.

Громкость сигнала можно изменить увеличением или уменьшением номинала резистора R26.


рассмотрен на http://radiomaster.com.ua/index.php?newsid=164. В отличие от описанного в журнале «Радио» аналогичного устройства (Виноградов Ю. Детектор излучения сотового телефона. — Радио, 2004, № 2, с. 43), предлагаемый индикатор имеет значительно больший радиус действия, достигающий 10 м. Схема устройства показана наПрием сигнала ведется на широкополосную полуволновую антенну, состоящую из двух вибраторов W1 и W2.

Прибор выполнен по схеме приемника прямого усиления и содержит усилитель радиочастоты (УРЧ), детектор и звуковой индикатор. Сигнал, наведенный в приемной антенне, усиливается УВЧ и поступает на детектор. Продетектированный сигнал открывает электронный ключ, собранный на транзисторе VT2, а он, в свою очередь, включает звуковой сигнализатор НА1 — зазвучит сигнал.



Рис.10. Индикатор излучения сотового телефона в диапазоне СВЧ


С помощью индикатора удается определять и режимы работы сотового телефона. Когда сотовый телефон входит в сеть, индикатор подает короткие звуковые сигналы, а при вызове абонента и при разговоре с ним звуковой сигнал звучит непрерывно.


рассмотрен на http://www.irls.narod.ru/sig/isk/abag04.htm. Сегодня все чаще можно столкнуться с применением в различных целях радиомикрофонов и телефонных радиопрослушивающих устройств. Иногда необходима уверенность в том, что разговор в квартире или офисе не прослушивается. Обычно радиоподслушивающие устройства («жучки») излучают на одной частоте в диапазоне 30—500 МГц небольшую мощность (до 5 мВт).

Иногда такие устройства работают в ждущем режиме: включаются на передачу при наличии шума в помещении (что обеспечивает экономичность расходования энергии элементов питания) или же при снятии телефонной трубки.

Простейшее устройство, которое способно помочь в обнаружении подслушивающих устройств, приведено на

Схема является широкополосным мостовым детектором ВЧ напряжения. Он перекрывает диапазон частот 1—200 МГц (при использовании в качестве D01—D06 диодов СВЧ диапазона рабочая полоса может быть расширена) и позволяет обнаруживать «жучки» на расстоянии примерно 0,5–1 м (это зависит от мощности передатчика).

Примечание.

Известно, что измерение ВЧ напряжений с уровнем меньше 0,5 В затруднено тем, что уже при 0,2–0,3 В все полупроводниковые диоды при детектировании становятся неэффективны из-за особенности их вольтамперной характеристики.



Рис. 4.11. Радиочастотный искатель подслушивающих устройств.


В данной схеме применен известный способ измерения малых переменных напряжений с использованием сбалансированного диодно-резистивного моста. Небольшой ток, протекающий через диоды D3, D4, улучшает условия детектирования (повышает чувствительность) и позволяет отодвинуть нижнюю границу уровня измеряемых напряжений до 20 мВ при равномерной амплитудно-частотной характеристике.

Диоды D5, D6 образуют второе плечо моста и обеспечивают термостабилизацию схемы. На элементах микросхемы U1.2—U1.4 собраны трехуровневые компараторы, к выходам которых подключены светодиодные индикаторы HL1—HL3.

Диоды Dl, D2 применены как стабилизаторы напряжения 1,4 В, что необходимо для устойчивой работы схемы в широком диапазоне изменения питающих напряжений.

Примечание.

требует определенных навыков, так как схема довольно чувствительна и способна улавливать вблизи любые радиоизлучения, например, работу гетеродина приемника или телевизора, а также вторичное переизлучение токопроводящими поверхностями.


Для облегчения поиска «жучка» используют сменные антенные штыри с разной длиной, которые позволяют снизить чувствительность схемы. Например, возможно применение сменных штырей длиной 400–700—1200 (мм).

При использовании устройства, после его включения, необходимо резистором R2 добиться свечения индикатора HL3. Этим устанавливается уровень начальной чувствительности относительно фона. При поднесении антенны к источнику радиоизлучения должны начинать светиться светодиоды HL2 и HL1 по мере увеличения амплитуды принятого сигнала.

Регулировку схемы подстроечным резистором R9 выполняют один раз (при первоначальной настройке устройства от него зависит уровень порогов чувствительности компараторов). Схема сохраняет работоспособность при изменении питания от 6 до 10 В.


Схема № Детектор жучков с логарифмической шкалой на 12 светодиодах и звуковой индикацией рассмотрен на http://www.radioland.net.ua/sxemaid-62.html. В состав детектора поля входят ФВЧ, усилитель ВЧ, диодный детектор, усилитель постоянного тока с логарифмической зависимостью коэффициента усиления, звуковой генератор с изменяющейся частотой и светодиодная шкала из 12 светодиодов.

Детектор способен регистрировать работающие радиомикрофоны в диапазоне частот 20—600 МГц. Принципиальная схема прибора приведена на рис.

Сигнал, наводимый в антенне, фильтруется ФВЧ на элементах С2, L1, СЗ, L2 и поступает на широкополосный апериодический усилитель. Последний выполнен на высокочастотном транзисторе VT1 типа КТ3101.



Рис. 4.12. Детектор жучков с логарифмической шкалой на 12 светодиодах и звуковой индикацией


Нагрузкой усилителя служит эмиттерный повторитель на транзисторе VT2 типа КТ3101. Сигнал, снимаемый с регулятора чувствительности — резистора R4, поступает через конденсатор С6 на диодный детектор, собранный на диоде VD1 типа Д9Б.

Высокочастотные составляющие фильтруются RC-фильтрами R5, С7 и R6, С8. Низкочастотный сигнал поступает на усилитель на микросхеме DA1 типа КР140УД1208. Коэффициент усиления этого усилителя определяется значением резистора R9. При малом уровне входного сигнала усилитель на DA1 имеет большое усиление. По мере увеличения сигнала происходит открывание диода VD2 типа КД522, сопротивление которого изменяется по логарифмическому закону. Это приводит к изменению сопротивления обратнойсвязи также по логарифмическому закону. С выхода усилителя на микросхеме DA1 сигнал поступает на светодиодный индикатор и звуковой генератор.

Звуковой генератор выполнен на транзисторе VT3 типа КТ315 и микросхеме DD1 типа К561ЛА7. Конденсатор С9 заряжается через резистор R11 до напряжения открывания транзистора VT3. Это приводит к смене уровня логической единицы на уровень логического нуля на коллекторе транзистора VT3. При этом катод диода VD3 типа КД522 оказывается подключенным через резистор R18 к минусу источника питания.

Конденсатор С9 быстро разряжается через цепь VD3, 18, что ведет за собой закрывание транзистора VT3. Конденсатор С9 снова начинает заряжаться и весь процесс повторяется. Прямоугольные импульсы преобразуются пьезокерамическим преобразователем ZQ1 типа ЗП-22 в звуковые.

При увеличении напряжения на выходе усилителя DA1 уменьшается время заряда конденсатора С9 до напряжения открывания транзистора VT3, а это, в свою очередь, приводит к увеличению частоты следования импульсов генератора. Таким образом, при увеличении уровня входного сигнала происходит повышение тональности звукового сигнала.

Основой светодиодного индикатора является микросхема DA2 типа КМ1003ПП2. Микросхема КМ1003ПП2 является специализированной и выполняет функцию управления светодиодной шкалой, обеспечивая высвечивание столбика на шкале из 12 светодиодов, которые загораются поочередно при изменении входного напряжения от минимального до максимального значения. Яркость свечения светодиодов поддерживается постоянной.

Входной сигнал, через делитель напряжения на резисторах R13, R16, поступает на вход микросхемы DA2 (вывод 17). На выводы 16 и 3 микросхемы DA2 подаются уровни опорного напряжения, определяющие, соответственно, минимальное (светодиоды не горят) и максимальное (горят все светодиоды) значения входного сигнала.

Питается устройство от источника питания напряжением 5,6 В. Светодиод VD4 типа AЛ307 служит для индикации включения прибора.

Все используемые детали малогабаритные. Детали ФВЧ описаны выше. Микросхема DA1 может быть заменена на КР1407УД2 или любой другой операционный усилитель со своими цепями коррекции. Вместо микросхемы DD1 можно применить K561ЛE5. При замене диода VD1 на ГД507 диапазон прибора может быть увеличен до 900 МГц.


Детектор жучков с линейной шкалой из восьми светодиодов, регулировкой чувствительности и звуковой индикацией представлена на http://cxem.net/indicator/indicator5.php.

Отличительной особенностью данного детектора поля является: фильтр высокой частоты на входе, усилитель постоянного тока на двух операционных усилителях, звуковой генератор, линейная светодиодная шкала и индикатор разряда батареи. Все это делает данное устройство, несомненно, более простым и удобным в эксплуатации. Принципиальная схема детектора поля приведена на

Сигнал, принимаемый антенной, поступает на фильтр высокой частоты на элементах С2, L1, СЗ, L2, необходимый для подавления сигналов частотой менее 20 МГц.

Примечание.

Это необходимо для уменьшения уровня низкочастотных сигналов, обычно составляющих фоновое радиоизлучение.



Рис. 4.13. Детектор жучков с линейной шкалой из восьми светодиодов, регулировкой чувствительности и звуковой индикацией


С ФВЧ сигналы частотой более 20 МГц поступают на вход апериодического широкополосного усилителя высокой частоты, собранного на транзисторе VT1 типа КТ3101. С нагрузки усилителя (резистора R2) напряжение высокой частоты через конденсатор С5 по ступает на диоды VD1, VD2 типа ГД507, входящие в состав резистивно-диодного моста.

Для балансировки моста используется резистор R4. Продетектированное низкочастотное напряжение, сглаженное конденсатором С6, поступает на усилитель постоянного тока, выполненный на двух операционных усилителях DA1.1 и DA1.2, входящих в состав микросхемы К1401УД1.

С выхода элемента DA1.1 постоянное напряжение поступает на генератор звуковой частоты, выполненный на операционном усилителе DA1.3. Частота генератора зависит от уровня постоянного напряжения на неинвертирующем входе элемента DA1.3, которое, в свою очередь, зависит от уровня входного сигнала.

Примечание.

Таким образом, чем больше уровень входного сигнала, тем выше частота генератора звуковой частоты.


С выхода генератора звуковой сигнал поступает на базу транзистора VT4 типа КТ315, в коллекторную цепь которого включен пьезокерамический преобразователь ZQ1 типа ЗП-1.

Микросхемы DA2 и DA3 типа К1401УД1 составляют основу линейной шкалы. Операционные усилители, входящие в состав этих микросхем, включены по схеме компараторов напряжения. На неинвертирующие входы этих компараторов поступает опорное напряжение с линейки резисторов R14—R21.

Другие входы компараторов соединены вместе, на них поступает постоянное напряжение с выхода усилителя постоянного тока DA1.2. При изменении этого напряжения от 0 до максимального значения происходит переключение компараторов, на выходе которых включены светодиоды VD5—VD14, образующие линейную светоизлучающую шкалу. Чем выше уровень сигнала на входе, тем больше светодиодов включено.

Для уменьшения потребляемого светодиодной шкалой тока используется Для этого на базу/транзистора VT2 типа КТ315 поступают импульсы с генератора звуковой частоты DA1.3, вызывая поочередное закрывание и открывание транзистора VT2.

При закрывании транзистора VT2 положительное напряжение источника питания через резистор R32 поступает на катоды светодиодов VD5—VD14, что приводит к запиранию последних. Ток через светодиоды не течет и они гаснут.

При открывании транзистора VT2 катоды светодиодов замыкаются на минус источника питания, и те светодиоды, на аноде которых присутствует положительное напряжение, загораются. Благодаря инерционным свойствам человеческого глаза мигание светодиодов становится незаметным.

Индикатор разряда батареи выполнен на элементе DA1.4 и светодиодах VD13, VD14. При снижении напряжения источника питания уменьшается ток, протекающий через стабилитрон VD15 и светодиод VD13 и, соответственно, напряжение на аноде VD13. Это вызывает включение светодиода VD14. Уровень срабатьюания устанавливается подстроечным резистором R33 при настройке. Все устройство питается от стабилизатора, собранного на элементах VT3, VD15, VD13, R34, С8.

Детали. В устройстве использованы резисторы типа МЛТ-0,125. Светодиоды VD5—VD14 могут быть любыми. Диоды VD1—VD4 — любые высокочастотные германиевые. Катушки L1 и L2 бескаркасные, диаметром 8 мм, намотанные проводом ПЭВ 0,6 мм. Катушка L1 — 8 витков, катушка L2 — 6 витков. Резистор R4 — любой переменный резистор с линейной характеристикой. Транзисторы VT2—VT4 могут быть типа КТ3102. Стабилитрон VD15 можно заменить на КС147, КС168, КС170. Пьезокерамический преобразователь ZQ1 — любой. Можно также использовать динамическую головку сопротивлением более 50 Ом, резистор R36 при этом можно из схемы исключить.

Настройка схемы особенностей не имеет. Перед началом работы необходимо настроить детектор на максимальную чувствительность резистором R4. Вращением движка резистора R4 добиваются свечения 1–2 светодиодов и выключения звуковой сигнализации. Прибор готов к работе.


Схема № 14. Индикатор напряженности поля представлен на

http://cxem.net/indicator/indicatorl2.php. Для налаживания антенно-фидерных трактов любительских радиостанций необходим индикатор напряженности высокочастотного электрического поля. Этот прибор отличается от обычно используемых высокой чувствительностью и широкой полосой рабочих частот.

Традиционно индикатор напряженности поля представляет собой антенну (чаще всего, в виде короткого штыря), амплитудный детектор (выпрямитель РЧ напряжений) и стрелочный измеритель (как правило, микроамперметр). Для повышения чувствительности индикатор делают активным, снабжая его усилителем РЧ или постоянного тока. Схема индикатора представлена на рис. 4.14.



Рис14. Индикатор напряженности поля


В индикаторе отсутствует обычный амплитудный детектор, поскольку его функции выполняет микросхема К174ПС4 — перемножитель сигналов, широко используемый радиолюбителями в смесителях радиоприемников, конвертерах и т. д.

В выходном сигнале микросхемы присутствует:

— постоянная составляющая;

— переменная составляющая удвоенной частоты;

— постоянная составляющая пропорциональна квадрату входного напряжения.

Поэтому показания микроамперметра РА1, подключенного к выходу микросхемы, будут пропорциональны мощности сигнала, излучаемой антенной.

Переменную составляющую легко подавить, установив конденсатор С7 достаточной емкости. Диоды VD1, VD2 служат для защиты входных цепей микросхемы от мощных сигналов.

Питается устройство от батареи напряжением 9 В («Крона», «Корунд», «Ника») и потребляет ток примерно 1,5 мА. Работоспособность сохраняется при уменьшении напряжения питания до 6 В. Максимальный ток через микроамперметр РА1 ограничен резисторами Rl, R2.

В устройстве можно применить практически любой малогабаритный стрелочный индикатор с током полного отклонения стрелки от 50 до 150 мкА. На частоте 28 МГц чувствительность устройства (минимальный регистрируемый сигнал) был 2–3 мВ, а зависимость показаний от входного напряжения имела квадратичный характер.

Благодаря атому прибор более чувствителен к изменениям напряженности поля, что позволяет точнее настраивать антенно-фидерные тракты. Так, например, при изменении напряжения на входе устройства в 1,4 раза (3 дБ) показания индикатора увеличиваются вдвое.


Схема представляет собой усилитель постоянного тока на ОУ с каскадом УВЧ и ВЧ детектором (http://www.guarda.ru/guarda/data/microwave/txt_08.php).

На входе УВЧ установлен фильтр ВЧ L1, С2, L2, СЗ, который обрезает сигналы с частотой ниже 10–20 МГц.

Примечание.

В противном случае, прибор начинает реагировать на фон электропроводки и другие индустриальные помехи.


Усилитель ВЧ выполнен по схеме с общим эмиттером, режим выставляется резистором R1 так, что бы на коллекторе VT1 было напряжение равное Uкол=Uпит/2.

Через конденсатор С4 сигнал поступает на диодный детектор VD1. Здесь необходимо применять СВЧ германиевый диод ГД402, ГД507. Но нельзя применять диод Д9, максимальная частота которого 40 МГц.

Выпрямленный сигнал поступает на вход ОУ через фильтр L3, L4, С6, С7, которые препятствуют попадания на вход ОУ ВЧ составляющей. Операционный усилитель работает от однополярного питания. Поэтому для его нормальной работы при помощи делителя на R4, R5 создана искусственная «средняя точка».



Рис. 4.15. Индикатор поля


Усиление микросхемы определяется отношением R6/R8 при малых сигналах на входе. При увеличении напряжения на выводе 6 микросхемы до 0,6–0,7 В происходит открывание диода VD2 и в цепь обратной связи усилителя подключается резистор R7, что уменьшает усиление и делает шкалу прибора линейной.

В качестве ОУ можно применить 140УД12 или 140УД6 (предпочтительнее). В случае использования УД6 резистор R9 из схемы необходимо удалить. Резистором R10 осуществляется установка шкалы прибора на 0.

VT1— СВЧ транзистор, например КТ399.

L1 — 8 витков, провода 0,5 на оправке 5 мм. L2 — 6 витков, того же провода. Дросселя L3, L4 по 60-100 мкГн.


Схема № 16. Индикатор напряженности поля представлен на

http://cxem.net/indicator/indicatorl5.php. Особенность индикатора (рис. 4.16) в способе отображения уровня напряженности — на пятиуровневой светодиодной шкале.

Индикатор может контролировать напряженности полей с частотой до 1000 МГц. АЧХ индикатора не измерялось, так как его функция не измерять уровень ВЧ поля в абсолютных значениях, а демонстрировать его уровень и изменение этого уровня в условных единицах.

Однако, при наличии необходимой аппаратуры, можно сделать соответствующие таблицы. Во всяком случае, он уверенно реагирует:

— на сигнал СВ-радиостанции, работающей в диапазоне 27 МГц;

— на сигнал сотового телефона, работающего на значительно более высоких частотах.



Рис. 4.16. Индикатор напряженности поля


ВЧ-сигнал наводится в антенне W1 и поступает на усилительный каскад на VT1. Здесь работает относительно низкочастотный транзистор КТ3102. Возможно, используя транзистор типа КТ368, КТ381, можно улучшить работу индикатора на ВЧ. На выходе усилительного каскада включен детектор на германиевых диодах VD1 и VD2.

На конденсаторе СЗ выделяется постоянное напряжение, величина которого пропорциональна напряженности ВЧ поля. Это напряжение измеряется шкальным индикатором на поликомпараторной ИМС ВА6137, предназначенной для работы в индикаторах уровня. Уровень напряженности поля оценивают по линейной шкале из пяти светодиодов HL1—HL5.

Индикатор питается от источника из двух последовательно включенных гальванических элементов. Роль корпуса играет пластмассовый футляр для зубной щетки. В нем расположены два элемента питания (один за другим) и детали индикатора. В просверленные отверстия вклеены светодиоды, образующие линейную шкалу. Выводы светодиодов служат и опорными точками для монтажа микросхемы А1.

Роль антенны играет складная телескопическая антенна (с поворотным шарниром) радиоприемника или магнитолы.

Шарнир закреплен с боковой части корпуса так, что в сложенном положении антенна расположена параллельно корпусу. Для работы ее разворачивают на 180° (или другой угол) и вытягивают на нужную длину. Чувствительность можно регулировать, изменяя длину антенны.

При передатчика индикатор располагают на некотором расстоянии от его антенны, величина которого зависит от мощности и изменение его мощности излучения оценивают при светодиодной шкале. При необходимости индикатор удаляют или приближают к антенне передатчика. Индикатор целесообразно использовать при налаживании передатчиков мощностью не более 0,5 Вт. В противном случае он оказывается слишком чувствительным даже со сложенной антенной и его приходится далеко уносить.

Примечание.

В том случае, если нужно индицировать значительную мощность излучения, можно предусмотреть выключатель, отключающий питание от УВЧ на транзисторе VT1.


Вместо антенны можно подключить объемную катушку диаметром около 100 мм из трех витков толстого намоточного провода. Один конец катушки подключают вместо W1, а второй — на общий минус питания. Не исключен вариант и со сменными перестраиваемыми контурами, на разные частотные участки (получится волномер).

Глава 5. Разрабатываем и собираем постановщики помех радиомикрофонам

В случае, если под рукой нет приемника для поиска радиопередатчиков, но необходимо быть уверенным, что вас не подслушивают, можно воспользоваться передатчиком помех для подавления приемных устройств, которые могут снимать информацию с радиозакладок.


Сначала рассмотрим схему простого и надежного передатчика помех диапазона 100–170 МГц с мощностью излучения около 100 мВт. Этот диапазон выбран не случайно, так как большинство микропередатчиков предназначены для работы именно в этом диапазоне ввиду наличия дешевых и высококачественных приемников.

Выходная мощность передатчика в пределах 100 мВт позволяет получить на входе расположенного рядом приемника соотношение «сигнал/шум», 1/100 или 1/50. Этого более чем достаточно даже для экзотических видов модуляции (ЛЧМ,ФКМ и пр.) для того, чтобы полностью подавить информационный сигнал с радиозакладки. Схема передатчика помех для радиозакладок представлена на

Передатчик помех состоит из двух частей:

— модулятора (выполнен в виде мультивибратора на транзисторах VT1, VT2);

— задающего генератора на транзисторе VT3.



Рис1. Схема передатчика помех для радиозакладок


В передатчике помех применена частотная манипуляция с частотой манипуляции 8 Гц и девиацией около 80 кГц (для расширения спектра помехи).

— бескаркасная, имеет 3–4 витка провода ПЭВ 0.8, диаметр катушки 5 мм, шаг намотки 1,5 мм.

— бескаркасная, содержит один виток (диаметром 9 мм) провода ПЭВ-2-0,6 вокруг «холодного» конца катушки L1. Передатчик собран в металлической коробке 40x80 мм. Высокочастотная часть собрана навесным монтажом. В качестве антенны применен полуволновый вибратор из медной проволоки диаметром 2–4 мм.


Принципиальная схема еще одного приведена на Источником шума является полупроводниковый диод — стабилитрон VD1 типа КС168А, работающий в режиме лавинного пробоя при очень малом токе. Сила тока через стабилитрон VD1 составляет всего лишь около 100 мкА. Шум, как полезный сигнал, снимается с катода стабилитрона через конденсатор С1 поступает на инвертирующий вход операционного усилителя DA1 типа КР140УД1208. На неинвертирующий вход этого усилителя поступает напряжение смещения, равное половине напряжения питания с делителя напряжения, выполненного на резисторах R2 и R3.



Принципиальная схема несложного генератора помех


Режим работы микросхемы определяется резистором R5, а коэффициент усиления — резистором R4. С нагрузки усилителя, переменного резистора R6, усиленное напряжение шума поступает на усилитель мощности, выполненный на микросхеме DA2 типа К174ХА10. С выхода усилителя шумовой сигнал через конденсатор С4 поступает на малогабаритный широкополосный громкоговоритель В1.

Уровень шума регулируется резистором R6. Стабилитрон VD1 генерирует шум в широком диапазоне частот от единиц герц до десятков мегагерц. Однако на практике он ограничен АЧХ усилителя и громкоговорителя.

Стабилитрон VD1 подбирается по максимальному уровню шума, но так как стабилитроны представляют собой некалиброванный источник шума, то стабилитрон может быть любым, с напряжением стабилизации менее напряжения питания.

Микросхему DA1 можно заменить микросхемой КР1407УД2 или использовать любой операционный усилитель с высокой граничной частотой коэффициента единичного усиления. Вместо усилителя на DA2 можно использовать любой другой УЗЧ. Подробнее схема широко рассмотрена в интернете, например, на http://legion-33/Sxemy/G_belogo_huma.htm.


Предлагаемая схема генератора помех очень проста. Но, тем не менее, она эффективно глушит диапазон примерно в 500 мГц на расстоянии до 30 м. Устройство выполнено на одной микросхеме 74LS04 (можно также использовать K555ЛH1, КР1533ЛН1, КР531ЛН1), и подстроенном конденсаторе емкостью 3—15 пФ.



Рис Схема генератора помех на ИМС 74LS04


В качестве антенны использован кусок провода длинной 20–30 см. В зависимости от емкости конденсатора можно перестроиться на любую полосу частот шириной в 500 МГц.


Схема № 4. Мощный генератор помех (рис. 5.4) основан на распространенной сейчас в Интернете схеме передатчика на 10 Вт, предложенной М. Анисимовым.



Рис Принципиальная схема мощного генератора помех


Катушки имеют следующие параметры:

— L1 — 4 витка ПЭВ-4,0 на оправке 12 мм, отвод от середины;

— L2 — дроссель 20 мкГн, подходит от китайского приемника;

— L3 — 8 витков ПЭВ-1,0 на оправке 8 мм, намотана на оболочке кабеля РК-75;

— L4 — 6 витков того же провода и на той же оправке, расположена между 2-х половин L3.

Следует отметить, что батарейное питание тут не эффективно, ток потребления устройства более 0,5 А, поэтому нужен хороший блок питания. Транзистор должен стоять на хорошем радиаторе, иначе он может просто сгореть. Антенной служит штырь длиной 1 м. Генератор помех начинает работать сразу и настройки не требует.

Описание устройства приводится на http://www.general.pop3.ru/generato.gif.


Схема № 5. Генератор подавления радиопередатчиков рассматривается на http://isinpol.net/radio-master/10-generator-podavleniya-radioperedatchikov.html. Этот постановщик радиопомех предназначен для работы в системе активной зашиты информации. Постановщик радиопомех во включенном состоянии создает электромагнитные помехи в эфире с интенсивностью, достаточной для маскирования информативных излучений от используемой оргтехники, в том числе от ПК. Генератор также обеспечивает эффективное подавление излучений маломощных передатчиков диапазона 30 МГц— 1000 МГц.



Рис. 5.5. Генератор подавления радиопередатчиков


Данная модификация прибора, кроме того, может применяться для предотвращения активации радиомикрофонов с дистанционным управлением, посредством воздействия на входные цепи приемника дистанционного управления.

Генератор (рис. 5.5) построен по классической схеме шумового генератора радиочастотного диапазона. Однако следует отметить, что тепловой режим работы схемы очень тяжелый. На транзисторы VT1—VT4 необходимы радиаторы не менее 100 кв. см. на каждый, при условии хорошей внутренней вентиляции корпуса. Резисторы R1 и R2 лучше заменить на один 4,7 Ома мощностью 10 Вт.


Схема № 6. Стабилизированный генератор шума рассматривается на http://www.cqham.ru/hpal4.htm. Благодаря простоте схемы и удобству градуировки генераторы шума на прямонакальных диодах получили широкое распространение среди радиолюбителей.

При всех достоинствах схемы существует один недостаток, делающий работу с ними не совсем приятной, а именно — крайнее неудобство установки и поддержания низких уровней шума, соответствующих токам через диод порядка единиц миллиампер.

Проблема возникает из-за резкой нелинейности зависимости тока анода диода от напряжения накала. Это затрудняет регулировку анодного тока с помощью стабилизатора с низким выходным сопротивлением. Применение для этих целей реостата тоже не очень хорошее решение из-за скачков тока при перестройке и большой нелинейности регулировочной характеристики.

Можно ли создать генератор шума, в котором регулировка выходной мощности осуществляется линейно, в любом диапазоне и поддерживается на заданном уровне при изменении сетевого напряжения? Да, и это не сложно.

Идея состоит в том, что нить накала диода питается от стабилизатора, охваченного обратной связью не по своему выходу, а по току анода. Петля обратной связи замыкается через промежуток катод-анод диода. При этом зависимость тока анода от напряжения накала диода, включенного в цепь обратной связи, линеаризуется пропорционально коэффициенту усиления в петле, который можно сделать очень высоким.

Ниже приведена схема, реализующая этот принцип 5.6).

Сам генератор шума выполнен на диоде V1. Показанное на схеме включение диода позволяет избавиться от дросселя в анодной цепи. Это улучшает частотную характеристику прибора на УКВ. Но при этом требуется перенос регулирующего элемента к высокопотенциальному концу анодного источника.

Источник питания нити накала собран на диодном мосте VD1 и конденсаторе С4. Напряжение с этого источника подается на нить накала диода через регулирующий транзистор VT1. Оптрон V01, управляющий транзистором VT1, предназначен для сдвига тока управления «вверх».



Рис Стабилизированный генератор шума


анода выполнен на диодном мосте VD2 и конденсаторах С1 и С2. Напряжение, пропорциональное току анода диода, выделяется относительно общего провода на шунте R11. На операционном усилителе DA1 выполнена схема, вырабатывающая напряжение, пропорциональное разности сигналов с шунта R11 и задатчика тока анода — резистора R10.

Выходное напряжение ошибки через транзистор VT2 управляет током оптрона V01, и, следовательно, напряжением на нити накала диода. При этом напряжение на шунте R11 стремится стать равным напряжению на движке резистора R10.

Примечание.

В такой схеме значение тока анода определяется только напряжением на движке задатчика R10 и не зависит от прогрева диода, нестабильности питающей сети и прочих дестабилизирующих фактов.


Номиналы резисторов на приведенной схеме соответствуют диапазону регулировки тока анода от 0 до 10 мА. При необходимости диапазон можно сделать любым. Можно переключать его в необходимых пределах. Для этого нужно всего-навсего изменить сопротивление шунта R11 таким образом, чтобы при максимальном требуемом токе анода падение напряжения на нем соответствовало максимальному напряжению задатчика (т. е. 1 В).

для получения диапазона 0–5 мА сопротивление шунта R11 должно быть 200 Ом. При больших значениях сопротивления шунта во время настройки необходимо учитывать влияние тока через головку IP1 (100 мкА), измеряющую уровень шума на выходе.

Внимание

Следует учесть, что из-за наличия инерционного элемента в цепи обратной связи (нить накала) в схеме возможны автоколебания.


На стабильности выходного тока это абсолютно не сказывается. Однако если автоколебания присутствуют (что можно увидеть осциллографом на выходе DA1), можно при желании попытаться их ликвидировать, уменьшая усиление в петле ОС (уменьшить номинал резистора R6).

Напряжения питания операционного усилителя (любой тип современного ОУ с соответствующими цепями коррекции) должно быть стабилизировано, т. к. с него формируется опорное напряжение задатчика.

При необходимости можно проградуировать ручку задатчика линейно прямо в единицах тока и отказаться от измерительного прибора.

В цепь накала рекомендуется включить полисвич на 1–1,5 А для защиты нити накала при настройке схемы или при выходе из строя компонентов схемы.


Схема № 7. Генератор шума рассматривается на http://cxem.net/guard/3-10.php. Существуют специальные приборы, которые позволяют на расстоянии прослушивать разговоры через оконные стекла. При этом используется свойство звуковых волн создавать микровибрацию стекла, которую с помощью узконаправленных оптических приборов можно преобразовать в звук.

Предотвратить прослушивание деловых разговоров через окна позволяет генератор широкополосного акустического шума (рис. 5.7).

Устройство собрано на трех КМОП микросхемах и состоит из задающего генератора на частоту 50 кГц (D1.1, D1.2), формирователя псевдослучайной последовательности импульсов на сдвигающих регистрах (D2, D3) и логике (D1.3, D1.4).



Рис. 5.7. Генератор шума


Звуковыми излучателями (HF1, HF2) являются телефонные капсули ВП-1 или ДЭМ-4М.

Резистор R4 позволяет регулировать громкость звука.

Схема может питаться от любого нестабилизированного источника с напряжением от 4 до 15 В и потребляет ток не более 20 мА.

В качестве источника звука подойдут и любые малогабаритные динамики (с 50-омнЪш сопротивлением), но при этом возрастет потребляемый ток. Транзисторы можно заменить на КТ829А.

При правильной сборке схемаУстройство выполняется в виде переносной коробки и размещается на подоконнике, вблизи от стекла. Включать генератор шума можно при проведении деловых переговоров, в случае необходимости.


рассматривается на http://mods.radioscanner.ru/selfmade/mod338/. Электрическая схема такого широкополосного генератора шума приведена на Собственно источником шума в ней служит стабилитрон VD2, на транзисторе VT1 выполнен широкополосный усилитель шумового напряжения, а на транзисторе VT2 — эмиттерный повторитель для согласования генератора с 50-омной нагрузкой.

В отличие от других схем генератора шума, источник шума на стабилитроне VD2 в этой схеме включен не в цепь базы транзистора VT1, а в цепь эмиттера. База транзистора VT1 по переменному току соединена с общим проводом схемы конденсаторами С1 и С2. Таким образом, транзистор VT1 в усилительном каскаде включен по схеме с общей базой. Поскольку схема с общей базой лишена главного недостатка схемы с общим эмиттером — эффекта Миллера, то такое включение обеспечивает максимальную широкополосность усилителя шумового напряжения для данного типа транзистора.



Рис. 5.8. Широкополосный генератор шума


А такой недостаток схемы с общей базой, как высокое выходное сопротивление, компенсируется затем эмиттерным повторителем на транзисторе VT2. В итоге выходное сопротивление генератора шума составляет около 50 Ом (более точно устанавливается подбором резистора R6).

Режимы работы транзисторов VT1, VT2 и стабилитрона VD2 по постоянному току устанавливаются резисторами R2, R3 и R5:

— напряжение на базе транзистора VT1, равное половине напряжения питания, устанавливается состоящим из двух одинаковых резисторов R1 и R2 делителем напряжения;

— ток через стабилитрон VD2 устанавливается резистором R5.

Нижний по схеме вывод стабилитрона VD2 по переменному току соединен с общим проводом схемы конденсаторами СЗ и С5. Дроссель L1 несколько поднимает усиление по напряжению усилителя на транзисторе VT1 и тем самым в некоторой степени компенсирует падение уровня шумового сигнала на частотах выше 2 МГц. Светодиод VD1 служит для индикации включения питания генератора шума выключателем SA1.


Схема № 9. Цифровой генератор шума представлена на

http://newsrack.ru/content/view/472/25/. Цифровой шум представляет собой временной случайный процесс, близкий по своим свойствам к процессу физических шумов. Поэтому он называется псевдослучайным процессом. Цифровая последовательность двоичных символов в цифровых генераторах шума называется псевдослучайной последовательностью и представляет собой последовательность прямоугольных импульсов псевдослучайной длительности с псевдослучайными интервалами между ними.

Период повторения всей последовательности значительно превышает наибольший интервал между отдельными импульсами последовательности.

Наиболее часто в цифровых генераторах шума применяются последовательности максимальной длины — так называемые М-последовательности, которые формируются при помощи регистров сдвига и сумматоров по модулю 2, использующихся для получения сигнала обратной связи.

Принципиальная схема генератора шума с равномерной спектральной плотностью в рабочем диапазоне частот приведена на

Этот генератор шума содержит:

— последовательный восьмиразрядный регистр сдвига, выполненный на микросхеме К561ИР2;

— сумматор по модулю 2 (DD2.1);

— тактовый генератор (DD2.3, DD2.4);

— цепь запуска (DD2.2).

Последние элементы выполнены на микросхеме К561ЛП2. Тактовый генератор выполнен на элементах DD2.3 и DD2.4 по схеме мультивибратора. С выхода генератора последовательность прямоугольных импульсов с частотой следования около 100 кГц поступает на входы «С» регистров сдвига DD1.1 и DDД.2, образующих 8-разрядный регистр сдвига.



Цифровой генератор шума


Запись информации в регистр происходит по входам «D». На вход «D» регистра DD1.1 сигнал поступает с элемента обратной связи — сумматора по модулю 2 на элементе DD2.1. Однако при включении питания возможно состояние регистров, когда на всех выходах присутствуют низкие уровни.

Так как в регистрах М-последовательности запрещено появление нулевой комбинации, то в схему введена специальная цепь запуска генератора, выполненная на элементе DD2.2. При включении питания он формирует на своем выходе уровень логической единицы, который выводит регистр из нулевого состояния. Затем на дальнейшую работу генератора цепь запуска не оказывает никакого влияния. Сформированный псевдослучайный сигнал снимается с 8-го разряда регистра сдвига и поступает для дальнейшего усиления и излучения. Напряжение источника питания может быть от 3 до 15 В.

В устройстве использованы КМОП микросхемы серии 561, их можно заменить микросхемами серий К564, R1561 или К176. В последнем случае напряжение питания должно быть 9 В.

Правильно собранный генератор в налаживании не нуждается. Изменением тактовой частоты генератора можно регулировать диапазон частот шума и интервал между спектральными составляющими.

Глава 6. Снятие информации со стекла и борьба с ним

Из главы 3 стало понятно, что собрать совсем несложно. Однако и обнаружить такие радиомикрофоны можно без особого труда, стоит только применить рассмотренный выше.

Вместе с тем, существует принципиально С оконного стекла!


Лазерные средства акустической разведки

В последние годы появилась информация, что спецслужбы различных стран для несанкционированного получения речевой информации все чаще используют дистанционные порта средства акустической разведки.

Самыми современными и эффективными считаются лазер акустической разведки, которые позволяют воспроизводить речь, любые другие звуки и акустические шумы при лазерно-локационном зондировании оконных стекол и других отражающих поверхностей.

По свидетельству прессы (в том числе и специальных изданий), в США, например, в середине 80-х годов продавцы спецтехники отметили всплеск интереса у покупателей именно к Не меньший интерес в настоящее время проявляется к данным изделиям и в России (http://bezpeka.desant.com.ua).

На сегодняшний день создано целое семейство лазерных средств акустической разведки. В качестве примера можно привести систему SIPE LASER 3-DA SUPER. Данная модель состоит из следующих компонентов:

— источника излучения (гелий-неоновый лазер);

— приемника этого излучения с блоком фильтрации шумов;

— двух пар головных телефонов;

— аккумулятора питания и штатива.

Работает эта система так. Наводка лазерного излучения на оконное стекло нужного помещения осуществляется с помощью телескопического визира. Изменять угол расходимости выходящего, пучка позволяет оптическая насадка, высокая стабильность параметров достигается благодаря использованию системы автоматического регулирования. Модель обеспечивает съем речевой информации с оконных рам с двойными стеклами с хорошим качеством на расстоянии до 250 м.


Физические основы перехвата речи лазерными микрофонами

Рассмотрим кратко физические процессы, происходящие при перехвате речи с помощью лазерного микрофона. Зондируемый объект — обычно оконное стекло — представляет собой своеобразную мембрану, которая колеблется со звуковой частотой, создавая фонограмму разговора.

Генерируемое лазерным передатчиком излучение, распространяясь в атмосфере, отражается от поверхности оконного стекла и модулируется акустическим сигналом, а затем воспринимается фотоприёмником, который и восстанавливает разведываемый сигнал.

В данной технологии принципиальное значение имеет процесс модуляции. Звуковая волна, генерируемая источником акустического сигнала, падает на границу раздела воздух-стекло и создает своего рода вибрацию, то есть отклонения поверхности стекла от исходного положения. Эти отклонения вызывают отражающегося от границы.

Если размеры падающего оптического пучка малы по сравнению с длиной «поверхностной» волны, то в суперпозиции различных компонент отраженного света будет доминировать дифракционный пучок нулевого порядка:

— во-первых, фаза световой волны оказывается промодулированной по времени с частотой звука и однородной по сечению пучка;

— во-вторых, пучок «качается» с частотой звука вокруг направления зеркального отражения.

На качество принимаемой информации оказывают влияние следующие факторы:

— параметры используемого лазера (длина волны, мощность, когерентность и т. д.);

— параметры фотоприемника (чувствительность и избирательность фотодетектора, вид обработки принимаемого сигнала и т. д.);

— наличие на окнах защитной пленки;

Примечание.

При установке слоя защитной и слоя тонирующей пленки значительно снижается уровень вибрации стекла, вызываемой акустическими (звуковыми) волнами. Снаружи трудно зафиксировать колебания стекла, поэтому трудно выделить звуковой сигнал в принятом лазерном излучении.


— параметры атмосферы (рассеяние, поглощение, турбулентность, уровень фоновой засветки и т. д.);

— качество обработки зондируемой поверхности (шероховатости и неровности, обусловленные как технологическими причинами, так и воздействием среды — грязь, царапины);

— уровень фоновых акустических шумов;

— уровень перехваченного речевого сигнала; конкретные местные условия.

Примечание

Все эти обстоятельства накладывают свой отпечаток на качество фиксируемой речи, поэтому нельзя принимать на веру данные о приеме с дальности в сотни метров — эти цифры получены в условиях полигона, а то и расчетным путем.


Из всего вышесказанного можно сделать следующие

— лазерные системы съема существуют и являются при грамотной эксплуатации весьма эффективным средством получения информации;

— лазерные микрофоны не является универсальным средством, так как многое зависит от условий применения;

— не все то является лазерной системой разведки, что так называется продавцом или производителем;

— без квалифицированного персонала тысячи и даже десятки тысяч долларов, потраченные на приобретение лазерного микрофона, пропадут зря;

— службы безопасности должны разумно оценить необходимость защиты информации от лазерных микрофонов.

Принцип работы лазерного микрофона представлен на 6.1.



Рис. 6.1. Принцип работы лазерного микрофона


А на 6.2 показаны объективы оптического передатчика и оптического приемника ЛCAP.



Рис. 6.2. Объективы оптического передатчика и оптического приемника ЛСАР


Защита от лазерного микрофона своими руками

Но даже лазерному детектору можно поставить помеху. На 6.3 показана схема, модулирующая стекло.

Резонирующим элементом служит пьезоэлемент, который жестко крепится по центру стекла для обеспечения максимальной амплитуды. Схема собрана на ТТЛ микросхемах, потребляющих большой ток, поэтому для питания необходимо использовать сетевой блок питания.

Пьезодатчик модулирует стекло таким образом, что амплитуда модуляции стекла выше, чем модуляция голосом при средней громкости произношения. Кроме того, пьезоэлемент модулирует стекло на разных частотах, что еще больше затрудняет съем информации через стекло.



Существует и более простая схема срыва прослушивания

В качестве модулятора с частотой 50 Гц используется обычное малогабаритное реле постоянного тока РЭС 22, РЭС 9.

Выводы обмотки подключаются к переменному току напряжением чуть ниже порога срабатывания. Реле жестко крепится к стеклу клеем ЭПД. Так же можно попробовать совсем элементарную схему для защиты от ЛСАР.



Рис. 6.4. Схема срыва прослушивания


Примечание

Все мы знаем закон физики — «Угол падения равен углу отражения». Это значит, что надо находиться строго перпендикулярно окну прослушиваемого помещения. Из квартиры напротив вы вряд ли поймаете отраженный луч, так как стены здания обычно, я уж не говорю об окнах, немного кривоваты и отраженный луч пройдет мимо.


Перед важным совещанием приоткройте окно, и пока шпионы бегают по соседним зданиям и ищут отраженный луч, вы, наверняка, успеете обсудить все важные моменты, а если менять положение окна каждые 5—10 мин. (приоткрыть, закрыть), то все желание прослушивать вас после такого марафона пройдет.

Проблема противодействия съему информации с использованием лазерного излучения остается весьма актуальной и в то же время одной из наименее изученных по сравнению с другими, менее «экзотическими» средствами промышленного шпионажа.


Использование ИК-диапазона для снятия информации с оконного стекла

Внимание

Использование этих устройств в некоторых случаях запрещенозаконодательством РФ и может привести к административной или уголовной ответственности.


Выше отмечалось, что звуковые волны в помещении вызывают микровибрации оконных стекол. Но на окно можно направить не только лазерный луч (что очень дорого, десятки тысяч долларов стоит лазерный микрофон), но и поток ИК-излучения. И в этом случае большая часть ИК-излучения пройдет через стекло внутрь, однако будет и отражение. При этом отраженный поток окажется промодулированным речевой информацией. Такую систему может создать и радиолюбитель.

Устройство стоит из двух относительно независимых частей: ИК-передатчика; ИК-приемника.

Принципиальная схема-передатчика показана на В приведенном на варианте схема с К1401УД4 обеспечивала уверенный съем информации с расстояния 5—10 м, вариант с TLE2074CN обеспечивал съем информации с расстояния до 15–20 м. Кроме того, второй вариант в силу более низкого уровня шумов позволял уверенно разбирать тихие слова даже на фоне громкой музыки.

Рассмотрим передатчик. Основу передатчика составляет генератор прямоугольных импульсов на микросхеме D1. Выходной сигнал генератора с частотой 35 кГц поступает на базу транзистора VT1, который совместно с VT2 образует составной транзистор. При помощи этого транзистора коммутируется ИК-светодиод VD1.



Рис Устройство для снятия информации со стекла по ИК-каналу:




Отраженный сигнал поступает на вход приемника, схема которого показана на Принятый фотодиодом VD1 сигнал поступает на вход усилителя, собранного на ОУ А1.1.

Здесь вся полоса принятых частот усиливается в два раза, а также обеспечивается согласование фотодиода с последующими каскадами. На ОУ А1.2 собран активный полосовой фильтр, настроенный на частоту 34,67 кГц, т. е. на частоту несущей передатчика.

Коэффициент усиления каскада равен 100, полоса пропускания с неравномерностью 3 дб — 6,8 кГц, это обеспечивает избирательное усиление несущей и боковых полос. Такое построение схемы позволяет максимально ослабить действие помех и паразитного фона от осветительных приборов.

С выхода А1.2 сигнал поступает на амплитудный детектор, построенный по классической схеме, не требующей пояснений, На ОУ А1.3 и транзисторах VT1 и VT2 построен УНЧ, нагрузкой которого служат высокоомные телефоны ТМ-2А или аналогичные. Развязка узлов схемы по питанию осуществляется цепями R1 C1, R14 С9, R15 С8.

Наладка правильно собранной схемы сводится к подстройке частоты передатчика резистором R1 до получения на выходе приемника максимальной амплитуды сигнала. ОУ К1401УД4 не имеет прямой замены среди отечественных микросхем, но вместо А1.1 и А1.2 можно применить любые ОУ с полевыми транзисторами на входе и частотой единичного усиления не менее 2,5 МГц. А1.3 можно заменить на любой ОУ широкого применения.

Во время испытаний устройства проверялся такой вариант: КР574УД2Б и К140УД708. Заметно повысить характеристики приемника можно, если применить малошумящие ОУ TLE2074CN и TLE2144CN фирмы Texas Instruments.

Цоколевка этих микросхем полностью совпадает с цоколевкой К1401УД4. Светодиод и фотодиод можно взять зарубежного производства от систем ДУ телевизоров.

Примечание.

Чувствительность устройства можно повысить дополнительными ИК-светодиодами, включенными параллельно VD1 передатчика (через свои ограничительные резисторы). Можно также увеличить коэффициент усиления приемника, добавив каскад, аналогичный каскаду на А1.2. Для этого можно использовать свободный ОУ микросхемы А1.


Конструктивно светодиод и фотодиод расположены так, чтобы исключить прямое попадание ИК-излучения светодиода на фотодиод, но уверенно принимать отраженное излучение.

Питание приемника осуществляется от двух батареек типа «Крона», передатчик питается от четырех элементов типа R20 суммарным напряжением 6 В (1,5 В каждый).

В инфракрасных устройствах с передачей и приемом луча приемник и передатчик принято выполнять хотя в большинстве случаев они, как минимум, имеют общий источник питания, а то и расположены рядом друг с другом (http://microcopied.ru/content/view/475/25/l/0/).

Поэтому если к двум проводам, идущим к приемнику от общего с передатчиком источника питания, прибавить всего один провод синхронизации, то можно получить замечательное устройство. Оно будет работать по принципу синхронного детектора и обладать такими его свойствами, как: избирательность; помехоустойчивость; возможность получения большого усиления.

И это без применения многокаскадных усилителей со сложными фильтрами.

Внутри помещения даже без использования дополнительной оптики и мощных излучателей устройство можно применять как охранную сигнализацию, срабатывающую при пересечении инфракрасного луча на расстоянии от излучателя до приемника 3–7 м.

Причем устройство не реагирует на внешнюю засветку от посторонних источников, как постоянную (солнце, лампы накаливания), так и модулируемую (люминесцентное освещение, фонарик).

Снабдив светодиод приемника можно перекрыть несколько десятков метров расстояния на открытом пространстве, имея отличную помехоустойчивость даже при идущем слабом снеге. При использовании линз на приемнике и передатчике одновременно возможно перекрытие еще большего расстояния, но возникает проблема точного наведения узкого луча передатчика на линзу приемника.

Генератор передатчика (рис. 6.6) собран на интегральном таймере DA1 включенном по схеме мультивибратора. Частота мультивибратора выбрана в диапазоне 20–40 кГц, но может быть любой. Она лишь ограничена снизу величиной конденсаторов С7, С8 и сверху частотными свойствами таймера.

Сигнал мультивибратора через ключ на VT5 управляет светодиодами передатчика VD2—VD4. Мощность излучения передатчика можно подбирать, меняя число светодиодов или ток через них резистором R17. Так как диоды работают в импульсном режиме, амплитудное значение тока через них можно выставить вдвое-втрое выше постоянно допустимого.



Рис. 6.6. Схема передатчика




выполнен на дискретных элементах VD1, VT1—VT4, R1—R12, по схеме, использовавшейся во многих советских телевизорах. Его с успехом можно заменить импортным интегральным ИК-приемником, имеющим к тому же инфракрасный светофильтр. Однако желательно, чтобы на выходе приемника не формировался цифровой сигнал, то есть его тракт был бы линейным.

Далее усиленный сигнал поступает на выполненной на КМОП мультиплексоре DD1 и управляемый сигналом таймера DA1. На выходах 3,13 DD1 имеется полезный противофазный сигнал, который усиливается дифференциальным интегратором на ОУ DA2. Элементы R19, R20; С10, С11; R21, R22 интегратора определяют уровень усиления сигнала, полосу пропускания приемника и скорость отклика.

Примечание.

Уровень «земли» интегратора определяется стабилитроном VD5, и выбран как можно меньшим, (но чтобы ОУ DA2 не входил в ограничение), так как полезный сигнал на выходе DA2 будет положительным.


На ОУ DA3 выполнен триггер Шмитта. Совместно с пиковым детектором на элементах R24, VD6, R25, С12 он исполняет роль компаратора для формирования сигнала срабатывания. Падение напряжения на Диоде VD6 уменьшает уровень пикового напряжения на величину 0,4–0,5 В. Это задает «плавающий» порог срабатывания сигнализации, величина которого плавно меняется в зависимости от расстояния между приемником и передатчиком, уровня засветок, помех. При нормальном прохождении луча светодиод VD7 будет светиться, при пересечении луча светодиод гаснет.

К применяемым в схеме, никаких особых требований нет. Элементы могут быть заменены аналогичными импортными или отечественными. Резистор R25 составлен из двух последовательных по 5,1 МОм. Фотодиод VD1 с усилителем обязательно должен быть помещен в металлический заземленный экран для предотвращения наводок.

Схема настройки не требует, но следует быть внимательным при испытании устройства. Сигнал передатчика может попадать в приемник в результате отражения от близлежащих предметов и не даст увидеть результат функционирования схемы. Удобнее всего во время отладки уменьшить ток светодиодов излучателя до долей миллиампера.

Для работы устройства в качестве ИК сигнализации работающей на пересечение луча к устройству можно подключить блок индикации Переключателем SA2 выбирается режим работы блока индикации. В положении «ОДНОКРАТНО» при пересечении луча формируется один звуковой сигнал длительностью 1 с. В положении «ПОСТОЯННО» звуковой сигнал звучит постоянно до сброса блока кнопкой SA1.

Помимо работы устройства в режиме, когда излучатель направлен на приемник, можно направить их в одну сторону (конечно, исключив непосредственное попадание луча передатчика в приемник).

Таким образом, будет реализована схема ИК-локатора (например, для парковочного датчика автомобиля). Если же снабдить ИК передатчик и приемник собирающими линзами и направить их, например, на оконное стекло, то отраженный ИК сигнал будет промодулирован с частотой звуков в помещении.

Для прослушивания такого сигнала на выход DA2 необходимо подключить амплитудный детектор с усилителем низкой частоты и заменить С10, С11 конденсаторами емкостью 100 пФ, резисторы R21, R22— 300 кОм, R19, R20 — 3 кОм.

Вообще, от емкости конденсаторов С10, С11 интегратора зависит возможность получения большого уровня усиления. Чем емкость конденсаторов больше, тем больше сглаживаются случайные помехи и тем больше можно получить усиление. Однако ради этого приходится жертвовать быстродействием устройства.


Противодействие снятию со стекла информации по ИК-каналу

Каждому действию всегда находится противодействие. Так для защиты информации были придуманы модуляторы стекла, т. е. устройства, создающие помехи, широкополосный акустический шум, модулирующий оконное стекло с псевдослучайной последовательностью.


Схема № 1. Рассмотрим модулятор стекла с плавающей частотой, созданный на микросхеме K561ЛE5. Этот модулятор предназначен для создания помех устройствам, считывающим звуки с поверхности оконного стекла. Модулятор питается от сети переменного тока напряжением 220 В. Принципиальная схема модулятора приведена на рис. 6.8.



Рис 6.8. Схема модулятора стекла


Напряжение сети гасится резисторами R1 и R2 и выпрямляется диодом VD1 типа КД102А. Конденсатор С1 уменьшает пульсации выпрямленного напряжения. Модулятор выполнен на одной микросхеме K561ЛE5. По своему схемному построению он напоминает генератор качающей частоты или частотный модулятор.

На элементах DD1.3 и DD1.4 собран управляющий генератор низкой частоты. С его выхода прямоугольные импульсы поступают на интегрирующую цепочку R5, С4.

При этом конденсатор С4 то заряжается через резистор R5, то разряжается через него. Поэтому на конденсаторе С4 получается напряжение треугольной формы, которое используется для управления генератором на элементах DD1.1, DD1.2.

Этот генератор собран по схеме симметричного мультивибратора. Конденсаторы С2 и СЗ поочередно заряжаются через резисторы R3 и R4 от источника треугольного напряжения. Поэтому на выходе генератора будет иметь место сигнал, частота которого «плавает» в области звуковых частот речевого диапазона. Поскольку питание генератора нестабилизировано, то это приводит к усложнению характера генерируемых сигналов. Нагрузкой генератора служат пьезокерамиче- ские излучатели ZQ1 и ZQ2 типа ЗП-1.

Микросхему DD1 можно заменить как на К561ЛА7, так и на K561ЛH1, K561ЛH2, либо на микросхемы серий 564,1561.

Излучатели ZQ1 и ZQ2 могут быть любыми, их количество может быть от одного до четырех. Они приклеиваются к стеклу и могут быть соединены последовательно или параллельно-последовательно.


Схема № 2. Следующее устройство представляет собой модулятор стекла, построенный на трех КМОП микросхемах. Схема (рис. 6.9) включает в себя: задающий генератор на частоту 50 кГц (D1.1, D1.2); формирователь псевдослучайной последовательности импульсов на сдвигающих регистрах (D2, D3); логическую схему (D1.3, D1.4).

Звуковыми излучателями (HF1, HF2) являются телефонные капсюли ВП-1 или ДЭМ-4М. Резистор R4 позволяет регулировать громкость звука. Схема может питаться от любого нестабилизированного источника с напряжением от 4 до 15 В и потребляет ток не более 20 мА.



Рис. Схема модулятора стекла на цифровых микросхемах


В качестве источника звука подойдут и любые малогабаритные динамики (с 50-омным сопротивлением), но при этом возрастет потребляемый ток. Транзисторы можно заменить на КТ829А. При правильной сборке схема настройки не требует. Устройство выполняется в виде переносной коробки и размещается на подоконнике, вблизи от стекла.


Схема № 3. Простой модулятор стекла вызывает вибрацию стекла с различной частотой, тем самым устраняя основной недостаток простейшего модулятора. Оно выполнено на двух цифровых схемах 561 серии. В качестве вибропреобразователя используется пьезокерамический преобразователь. Принципиальная схема устройства приведена на рис. 6.10.

Модулятор собран на микросхемах К561ЛН2 и К561ИЕ8. Генератор тактовых импульсов собран на элементах DD1.1, DD1.2, резисторе R1 и конденсаторе С1 по схеме несимметричного мультивибратора.



Рис10. Схема модулятора стекла на двух цифровых схемах 561 серии


С выхода генератора тактовые импульсы поступают на вход счетчика DD2 типа К561ИЕ8. Эта микросхема имеет встроенный дешифратор. Поэтому напряжение высокого уровня поочередно появляется на выходах счетчика в соответствии с количеством пришедших импульсов.

Допустим, что после прихода очередного тактового импульса уровень логической единицы появился на выходе 2 микросхемы DD2 (выв. 4). На остальных выходах присутствует уровень логического нуля. Положительное напряжение начинает заряжать конденсатор С2 по цепи VD3, R4, R12.

При достижении на конденсаторе С2 напряжения, достаточного для открывания транзистора VT1 типа КТ-15, последний открывается, и на выходе элемента DD1.4 появляется уровень логического нуля. Конденсатор С2 быстро разряжается через диод VD11 типа КД522. Транзистор VT1 закрывается, и процесс заряда конденсатора С2 возобновляется по той же зарядной цепи.

С приходом очередного тактового импульса уровень положительного напряжения появляется только на выходе 3 (выв. 7). Теперь конденсатор С2 заряжается по цепи VD4, К5, R12. Так как суммарное сопротивление этой цепи меньше, чем сопротивление цепи VD3, R4, R12, то заряд конденсатора С2 до напряжения открывания происходит быстрее. Частота импульсов на выходе этого управляемого генератора увеличивается. Прямоугольные импульсы поступают на вибропреобразователь ZQ1, выполненный на основе пьезокерамического преобразователя.

Детали. Микросхемы DD1 и DD2 можно заменить на аналогичные — серий 176, 564, 1561. Резисторы — типа MЛT-0,125. Сопротивления резисторов R2—R11 могут быть любыми из интервала 10—1000 кОм. Резисторы одинакового номинала лучше не использовать.

Диоды VD1—VD11 могут быть любыми, например, КД521, Д9, Д18, КД510 и др. Транзистор VT1 можно заменить на КТ3102. Пьезокерамический преобразователь ZQ1 может быть любой, от игрушек или телефонных аппаратов.

Питание устройства осуществляется от батарейки типа «Крона». Вибродатчик ZQ1 приклеивается на стекло клеем «Момент». Сигнал к нему подводится по проводам от элемента DD1.6.

Настройка заключается в установке частоты тактового генератора подбором конденсатора С1 или резистора R1. Частота тактовых импульсов выбирается около 2–3 Гц.


Схема № 4. Количество генерируемых частот можно увеличить, если вместо микросхемы DD2 К561ИЕ8 использовать широко распространенную микросхему К561ИЕ10. Эта микросхема (рис. 6.11) содержит два двоичных четырехразрядных счетчика.

К выходам счетчиков подключаются резисторы R2—R9, их сопротивления могут быть также от 10 кОм до 1 МОм. Диоды VD1—VD10 из схемы исключаются. При подаче тактовых импульсов на вход CP микросхемы DD2.1 в точке соединения резисторов R2—R12 появляется, изменяющееся ступенчато, напряжение.

Число градаций напряжения, а, следовательно, и число частот, можно варьировать путем использования определенного количества разрядов счетчика DD2.



Рис. 6.11. Модулятор стекла на К561ИЕ10

Глава 7. Снятие информации с телефонной линии и борьба с ним

Внимание.

Использование этих устройств в некоторых случаях запрещено законодательством РФ и может привести к административной или уголовной ответственности.


Последовательное подключение к телефонной линии

Схема демонстрирует принцип записи звукового сигнала при последовательном подсоединении к телефонной линии. При протекании тока в линии постоянная и переменная составляющие телефонного сигнала создают падение напряжения на постоянном резисторе R1, включенном в разрыв одного из проводов линии.

Постоянная составляющая проходит через обмотку трансформатора Т1 и один из встречно включенных светоизлучающих диодов оптронов DA1, DA2, вызывая отпирание транзистора VT1 и подачу положительного напряжения на выход управления. Звуковая составляющая сигнала через один из открытых светодиодов поступает на первичную обмотку звукового трансформатора Т1 и создает звуковой сигнал во вторичной обмотке, нагруженной на резистор R6.

Примечание.

Последовательное включение в линию избавляет от необходимости настраивать устройство под различный уровень напряжения в линии.


Уровень звукового сигнала на выходе Т1 достаточен для записи через микрофонный вход диктофона или ПК.

При желании один из оптронов можно убрать. Но тогда придется подбирать полярность подключения устройства к линии (или применить одну оптопару АОТ166 с двумя встречновключенными излучателями).

Примечание.

Схема гальванически развязана от телефонной линии и безопасна для любого подключаемого устройства записи.


Оптроны, примененные в схеме, могут быть любыми транзисторными оптопарами со светоизлучающими диодами с рабочим током 5—10 мА, хорошо выдерживающими импульсные перегрузки. Сопротивление обмотки 1 звукового трансформатора Т1 должно быть в пределах 20–40 Ом.

Коэффициент трансформации в пределах 1:1–3:1. Тип транзистора VT1 зависит от величины внешней нагрузки.


Схема № 2. Устройство, схема которого представлена ниже, представляет собой УКВ ЧМ передатчик в радиовещательном диапазоне частот (http://elektronicspy.narod.ru/TR.html). Питается оно от телефонной линии и имеет выходную мощность около 20 мВт.

Устройство подключается в разрыв одного из проводов линии в любом месте по всей длине кабеля. Принципиальная схема радиоретранслятора представлена на рис. 7.2.

Резистор R1 включается в разрыв одного из проводов телефонной сети. При снятии трубки телефонного аппарата в цепи появляется ток, который, в зависимости от типа аппарата и состояния линии, находится в пределах 10–35 мА. Этот ток, протекая через резистор R1, вызывает на нем падение напряжения порядка 4—25 В.

Напряжение поступает на выпрямительную диодную сборку типа КЦ407, благодаря которой устройство может подключаться в линию без соблюдения полярности.



Рис Радиоретранслятор с последовательным подключением к телефонной линии


Высокочастотная часть схемы запитывается от параметрического стабилизатора, собранного на резисторе R3, стабилитроне VD3 типа КС191 и конденсаторе С7.

Стабилизатор ограничивает излишек напряжения, поступающего с диодной сборки VD1. Задающий генератор выполнен на транзисторе VT1 типа КТ315. Частотная модуляция осуществляется путем изменения емкости варикапа VD2 типа КВ109А. Модулирующее напряжение поступает из линии через последовательно включенные резистор R2 и конденсатор С1. Первый ограничивает уровень низкочастотного сигнала, второй — исключает проникновение постоянного напряжения линии в цепь модулятора.

Частотно-модулированный сигнал с катушки связи L2 поступает в антенну, в качестве которой используется отрезок монтажного провода длиной, равной четверти длины волны, на ко!орой работает передатчик.

Детали. Транзистор VT1 можно заменить на КТ3102, КТ368. Диодную сборку VD1 можно заменить на четыре диода КД102 или КД103. Стабилитрон VD3 можно использовать любой с напряжением стабилизации 6,8—10 В. Конденсатор С7 должен быть рассчитан на рабочее напряжение, большее напряжения стабилизации VD3.

Катушка L1 намотана на корпусе подстроечного конденсатора С5 и содержит 7 витков провода ПЭВ 0,31 мм. Катушка L2 намотана поверх катушки L1 тем же проводом — 2 витка. При настройке конденсаторы СЗ и С5 подстраивают так, чтобы в нужном диапазоне (65—108 МГц) передавался сигнал максимально возможной мощности. Дальность действия собранного радиоретранслятора в зависимости от условий приема составляет 30—150 м.


Схема № 3. Телефонный радиоретранслятор с AM в диапазоне частот 27–28 МГц рассмотрен на http://www.warning.dp.ua/tel22.htm.

Устройство представляет собой телефонный радиоретранслятор, позволяющий прослушивать телефонный разговор на радиоприемник диапазона 27–28 МГц с амплитудной модуляцией.

Устройство представляет собой маломощный однокаскадный передатчик с амплитудной модуляцией и кварцевой стабилизацией несущей частоты. Задающий генератор выполнен по традиционной схеме на транзисторе VT1 типа КТ315.

Режим транзистора по постоянному току задается резисторами R2 и R3. Кварцевый резонатор ZQ1 включен между коллектором и базой транзистора VT1. Он может быть любым, на одну из частот диапазона 27–28 МГц..

Контур, состоящий из катушки L2 и конденсатора СЗ, настроен на частоту кварцевого резонатора. С катушки связи L1 сигнал поступает в антенну, в качестве которой используются телефонные провода.

Дроссель Др1 служит для разделения высокочастотного и низкочастотного сигналов. Диод VD1 предохраняет устройство от выхода из строя в случае неправильного подключения. Передатчик подключается параллельно телефонной трубке.

Работа устройства. Когда трубка положена на рычаг, разговорный узел отключен от линии. Подключена к линии в этот момент только цепь вызывного устройства. Таким образом, до тех пор, пока трубка не снята, напряжение питания на передатчик не поступает.

Как только трубку снимают, к линии подключается разговорная часть. Во время разговора ток через разговорную часть меняется синхронно с речью, соответственно изменяется и напряжение в точках +Л1 и — Л1.



Рис. 7.3. Телефонный радиоретранслятор с AM в диапазоне частот 27–28 МГц


Изменение напряжения питания приводит к соответствующему изменению амплитуды генерируемых высокочастотных колебаний, т. е. имеет место амплитудная модуляция. В результате разговор можно слушать на расстоянии до 50 м на приемник диапазона 27–28 МГц, работающий на прием AM сигнала.

Детали. Транзистор VT1 может быть типа КТ316, КТ3102, КТ368. Диод VD1 — КД521, КД510, Д220. Дроссель Др1 намотан на ферритовом стержне марки 600НН диаметром 2,8 мм и длиной 14 мм, он содержит 150–200 витков провода ПЭВ 0,1 мм.

Катушки L1 и L2 намотаны на полистироловом каркасе от KB приемников диаметром 8 мм с подстроенным сердечником. Катушка L2 содержит 12 витков провода ПЭВ 0,31. Катушка связи L1 наматывается поверх катушки L2 и содержит 3 витка того же провода. Настройка устройства осуществляется путем настройки контура L2, СЗ на несущую частоту. При подключении следует учитывать полярность напряжения линии,


Схема № 4. УКВ ЧМ ретранслятор рассмотрен на http://www.electroscheme.ru/sxems/8.html.

На рис. 7.4 представлен пример схемы телефонного УКВ ЧМ-ретранслятора на МОП-транзисторе. Схема собрана без УНЧ. Резистор R1 — регулятор громкости. При чувствительности УКВ-радиоприемника 10 мкВ дальность — около 100 м.

Подключение данных УКВ ЧМ-ретрансляторов производится в соответствии со схемой. Передающей антенной служит отдельный провод.



Рис. 7.4. УКВ ЧМ ретранслятор


Схема № 5. Телефонный ЧМ передатчик рассмотрен на

http://ciscom.ru/hackersrussia/Spy/Telrets/tr9.php. Схема этого передатчика показана на рис. 7.5.

Предлагается усовершенствованная схема телефонного радиопередатчика с использованием телефонной линии в качестве антенны и имеющего стабилизатор напряжения. Это позволяет почти полностью устранить сетевой фон. Устройство можно закамуфлировать под телефонную розетку, конденсатор, распаечную коробку.

Катушку L1 наматывают на оправке диаметром 6 мм проводом ПЭВ 0,5 мм. Она содержит около 6 витков. Катушка L2 расположена поверх нее и имеет 3 витка того же провода.

Возможно изготовление катушек прямо на плате печатным способом. При этом используется двухсторонний стеклотекстолит, а катушки для обеспечения связи располагают одна над другой. Передатчик включается в разрыв телефонной линии.


Рис. 7.5. Телефонный ЧМ передатчик


рассмотрен на http://roma.3dn.ru/news/2007-02-16-163. Схема жучка показана на




L1 и L2 намотаны на оправках диаметром 5 мм, обмоточным проводом марки ПЭВ-1 или ПЭВ-2 диаметром от 0,4 до 0,7. L1 содержит 6 витков. L2 содержит 7 витков. Все катушки намотаны виток к витку и после настройки залиты парафином.

Т1—ТЗ должны быть высоковольтные, такие как 2SC1279, 1515,1570. Кварц работает на третьей гармонике. Подбираем так: выбираем частоту, делим на 3 и получаем частоту резонатора! Идем в магазин и покупаем. D5 любой стабилитрон с напряжением стабилизации 5–6 В. С10 — любой электролит емкостью от 10 до 100 мкФ и напряжением 6—10 В.

Примечание

Данное устройство подключается параллельно телефонной линии.


Настройка. Налаживание устройства происходит в 6 этапов. Подключаем устройство к телефонной линии и переходим к стадии 2. Измеряем напряжение на D5, оно должно быть 5–5,6 В. Если напряжение не соответствует, то проверяем монтаж и исправность элементной базы.

Включаем контрольный приемник и пытаемся поймать сигнал передатчика! (все измерения и настройка проводится строго со снятой трубкой телефонного аппарата). Сигнал пойман, в противном случае проверяем монтаж и исправность того барахла, что вы туда впаяли.

Медленно поворачивая С7, добиваемся в приемнике максимально качественного и громкого сигнала на частоте третьей гармоники кварца, т. е. 96 МГц. Если этого не происходит, то можно попробовать подобрать С4 и, в крайнем случае, С5.

Изменением геометрических размеров L2 (раздвижением или сжатием витков не металлическим предметом) до максимального уровня выходного сигнала. Пластиковой отверткой регулируете положение ротора конденсатора С9 по минимальному току потребления и максимальной дальности передачи.

Радиус действия устройства составляет около 200 м на этой частоте и с этим потреблением тока — это предел. Большое потребление тока вызовет снижение громкости в трубке телефонного аппарата, что в свою очередь приведет к рассекречиванию устройства. А нам этого не нужно! Общий ток потребления устройства составляет 25 мА.


Бесконтактный съем информации с телефонной линии

Бесконтактный индуктивный способ снятия звуковой информации с телефонной линии известен давно. Он основан на эффекте возникновения магнитного поля вокруг проводника, по которому течет ток.

Правило.

Вокруг каждого из проводов, передающих ток, возникает магнитное поле, а у проводов пары оно противоположное.


Чтобы уловить и преобразовать это поле в электрический сигнал, необходимо только один из проводов пары пропустить сквозь магнитный сердечник, на котором имеется обмотка.

Таким образом, пропущенный провод выступит в роли первичной обмотки из одного витка, вторичная обмотка может иметь 200–600 витков.

Данная конструкция представляет собой классический токовый трансформатор, напряжение во вторичной обмотке которого пропорционально току в первичной обмотке, то есть в линии.

Совет.

Катушку удобно выполнить на размыкающемся броневом или кольцевом ферритовом сердечнике с максимально высокой магнитной проницаемостью и имеющим возможно большее число витков. Для исключения низкочастотных наводок (особенно от сети) индуктивный съемник должен быть заключен в металлический экран.


Такой датчик можно подключать непосредственно на микрофонный вход высококачественных диктофонов, имеющих высокое усиление сигнала внешнего микрофона и снабженных акустопуском.


Схема № 1. Для записывающих устройств попроще можно применить предусилитель с акустопуском, выполненный на одной цифровой КМОП микросхеме K564ЛH2 по схеме рис. 7.7.


На инверторах DD1.1—DD1.3 выполнен усилитель низкой частоты. Элементы VD1, С4 образуют пиковый детектор, за которым следует компаратор на элементах DD1.5, DD1.6, управляющий силовым ключом на транзисторах VT1, VT2.



Рис Усилитель низкой частоты с акустопуском


Величину резистора R1 можно подобрать по наилучшему качеству звука. Конденсатор С2 на выходе УНЧ служит для подавления возможного самовозбуждения УНЧ на высоких частотах. Резистором R2 можно подобрать требуемую величину усиления. От емкости и тока утечки конденсатора С4 зависит время удержания акустопуска.

Далее рассмотрим устройства для бесконтактного съема информации с телефонной линии на ОУ.


Схема № 2. На рис. 7.8, представлена схема простого усилителя, на вход которого подключена катушка индуктивности. В схеме можно применить ОУ — КР1407УД2, КР140УД20, КР1401УД2Б, КР140УД12, 140УД8 или аналогичные, в их типовом включении и желательно с внутренней коррекцией.

Примечание.

Помещенная рядом с телефонным проводом катушка будет надежно «снимать» информацию.


Катушку-датчик можно выполнить на броневом сердечнике подходящего размера. Один из проводов телефонной пары зажимается между чашками броневого сердечника.

В катушки для бесконтактного съема информации с телефонной линии можно использовать магнитную головку от кассетного магнитофона. В этом случае один из телефонных проводов просто располагается рядом с рабочим зазором головки.

так же можно изготовить и из малогабаритного низкочастотного трансформатора, например, выходного трансформатора от транзисторного приемника, последовательно соединив все его обмотки.




Устройства для бесконтактного съема информации с телефонной линии на ОУ;


В качестве катушки для бесконтактного съема информации с телефонной линии можно использовать магнитную головку от кассетного магнитофона. В этом случае один из телефонных проводов просто располагается рядом с рабочим зазором головки.

Катушку-датчик так же можно изготовить и из малогабаритного низкочастотного трансформатора, например, выходного трансформатора от транзисторного приемника, последовательно соединив все его обмотки.

При использовании в качестве датчика магнитофонной головки L1 целесообразно использовать конденсатор С6 емкостью 3000—10000 пФ, который совместно с индуктивностью L1 образует колебательный контур, настроенный на частоту 1–1,5 кГц. Это позволяет увеличить уровень сигнала с датчика и увеличить соотношение сигнал/шум.


На приведена схема усовершенствованного усилителя для бесконтактного съема информации с телефонной линии на двух ОУ и с возможностью регулировки громкости. Устройство разработано Александром Семьяном.



бсхема с возможностью регулирования громкости


Бесконтактный съем информации с телефонной линии обеспечивает схема, представленная на рис.

Принцип действия данного устройства заключается в улавливании переменного электромагнитного поля, наводимого вокруг телефонной пары (http://www.shematic.net/page-115.html). Для бесконтактного съема информации с телефонной линии телефонная пара зажимается между чашками броневого сердечника дросселя L1. Сигнал с усилителя попадает на микрофонный вход или на телефонный капсюль ТА-2. Напряжение питания должно быть в пределах 1,2–3 В. Дроссель L1 имеет 600 витков ПЭВ 0,05 на сердечнике СБ-30.



Рис Устройство бесконтактного съема информации


Схемы телефонных ретрансляторов

Телефонные ретрансляторы включаются последовательно в разрыв одного из проводов телефонной линии и питаются током в линии в момент разговора.

Примечание.

Когда телефонная трубка опущена, ретранслятор не работает.


В широко распространенных схемах передатчик питается от падения напряжения на резисторе 200–500 Ом, частотная модуляция передатчика осуществляется изменением его напряжения питания.

Такое простое включение имеет, как минимум, два недостатка:

— девиация частоты передатчика сильно зависит от громкости разговора;

— частота самого передатчика может быть различной при различной нагрузке линии.

Например, при использовании старого дискового телефона и дешевого китайского разница частот передачи будет в несколько мегагерц.


Схема № Это схема миниатюрного ретранслятора частотной модуляцией, рассчитанного на работу в диапазоне УКВ на частотах 63–80 МГц совместно с любым бытовым радиоприемником (http://cxem.net). Схема питается от телефонной линии только во время разговора, когда поднята телефонная трубка. Прослушивается разговор радиоприемником на участке диапазона, где нет радиовещательных станций. Принципиальная схема радиоретранслятора представлена на

Примечание.

Радиус действия передатчика без применения антенны WA1 — до 50 м, а для увеличения дальности, кроме применения антенны, необходимо использовать приемнике высокой чувствительностью. Так, увеличение чувствительности приемника в 2 раза на столько же увеличивает дальность приема.


заключается в перестройке генератора сердечником катушки L1 на нужную частоту УКВ диапазона, а после этого конденсатором С3 надо подстроить передатчик, контролируя прием по качеству передачи на слух.

Частотная модуляция в передатчике получается за счет изменения внутренней емкости транзистора при колебании напряжения питания схемы за счет протекания тока в линии ТА при разговоре.

Перед настройкой передатчика необходимо подключить его к телефонной линии и при снятой трубке замерить напряжение на резисторе R4. Оно должно быть в диапазоне от 2 до 3,5 В. Если напряжение больше, то следует уменьшить сопротивление этого резистора. Схема передатчика собрана на односторонней печатной плате размером 20x40 мм, к контактным площадкам которой припаиваются элементы. Размеры платы позволяют разместить ее в корпусе стандартного телефонного гнезда. Печатная плата представлена на



Рис.10. Миниатюрный радиоретранслятор с частотной модуляцией:


Конденсатор СЗ типа КПКМ, а остальные используемые резисторы и конденсаторы могут быть любого типа, малогабаритные. Катушка L1 наматывается на каркасе диаметром 5 мм проводом ПЭВ 0,23 мм и содержит 5+5 витков. Транзистор КТ315Г можно заменить на КТ3102А.

Совет.

Использовать другие транзисторы не рекомендуется, так как при этом сильно возрастает уровень гармоник, которые могут создавать помехи в других диапазонах.


В качестве антенны можно применить отрезок любого многожильного провода длиной 30–40 см. Настройку на нужную частоту, если нет высокочастотного ферритового сердечника, можно выполнить подбором емкости контура, показанного на схеме пунктиром. Конденсаторы С1 и С2 могут иметь номиналы 0,022—0,068 мкФ.

Примечание.

Подключение данных схем никак не сказывается на качестве работы телефона. При подключении устройства к телефонной линии необходимо соблюдать полярность, указанную на схеме.


Схема № 2. На одной микросхеме КФ174ПС1 можно собрать телефонный ретранслятор, в значительной степени не имеющий недостатков (рис. Настройка его контуров осуществляется не подстроенными конденсаторами, а изменением расстояния между витками катушек.



Рис. 7.11. телефонного радиоретранслятора на ИМС КФ174ПС1


Передатчик питается от падения напряжения на мощном стабилитроне, выполненном на элементах VT1, VD2, R2.

Благодаря этому частота передатчика не зависит от величины тока в линии. Вместо этих элементов можно использовать и обычный стабилитрон с постоянным допустимым током стабилизации не менее 50 мА. Звуковое напряжение для модуляции передатчика снимается с резистора R1.

Антенна представляет собой кусок провода длиной четверть волны и включена в выходной контур через емкостный делитель С10, С11.


Схема № 3. Теперь рассмотрим телефонный ретранслятор с параллельным подключением к линии.

Примечание.

Схема, приведенная на обходит эту проблему за счет использования узла автоматики, выполненного на транзисторах VT1, VT2.


Схема, приведенная на рис. 7.12, обходит эту проблему за счет использования узла автоматики, выполненного на транзисторах VT1, VT2.



Рис. 7.12. Схема телефонного ретранслятора с параллельным подключением к линии


При положенной телефонной трубке устройство не активно и потребляет ток менее 0,5 мА (зависит от величин резисторов Rl, R2 и стабилитрона VD5). При уменьшении напряжения; в линии вследствие поднятия трубки, автоматика включает высокочастотный передатчик, выполненный на транзисторе VT3.

В этом случае устройство, даже потребляя заметный ток (более 3 мА), не нарушает работы линии. Ведь ток в линии при поднятой трубке имеет величину около 40 мА.

Чтобы не подбирать полярность подключения устройства, входное напряжение выпрямляется мостовым выпрямителем на диодах VD1—VD4. Через делитель R1, R2 и последовательно включенный стабилитрон VD5 постоянное напряжение линии поступает на транзисторный ключ VT1.

Подстроечным резистором R2 можно порог включения передатчика при различном напряжении линии.

При данном типе стабилитрона с напряжением стабилизации 24 В устройство можно настроить для работы с линией напряжением 40–60 В.

Примечание.

Для расширения диапазона настроек (в сторону более низкого напряжения) можно взять стабилитрон с более низким напряжением стабилизации (например, на 9 В или 12 В).


Ключ VT2 непосредственно включает высокочастотный передатчик VT3. Цепочка R4, С1 формирует задержку более секунды на включения устройства для предотвращения включения передатчика при звонковом напряжении (переменное напряжение амплитудой 100–200 В 25 Гц).

Высокочастотный передатчик выполнен по схеме с общей базой и включается замыканием его эмиттера на землю через ключ VT2. Мощность передатчика зависит от величины резистора R5 (ограничение тока), а также от величины R7 (смещение).

Совет.

Величины этих резисторов не следует делать слишком малыми (с целью увеличения мощности), это может привести к уменьшению громкости звука в трубке.


Частотная модуляция передатчика происходит изменением его напряжения питания звуковым напряжением линии через конденсатор С2.

При достаточной громкости звука в линии или качественном приемнике этот конденсатор можно исключить.

Транзистор VT1 желательно взять достаточно высоковольтным (снапряжением Uкэ не менее 60 В), VT3 — высокочастотный с рабочей частотой не менее 300 МГц, VT2 — любой n-р-n.

Бескаркасная катушка L1 содержит 3 витка медного провода диаметром 0,7 мм и наматывается на оправке диаметром 12 мм.


Рассмотрим далее схему ретран и возможностью использования телефонной линии в качестве антенны.

Этот ретранслятор работает в диапазоне 65—108 МГц и обеспечивает дальность передачи до 200 м (рис. 7.13,а). качестве антенны использован отрезок провода длиной 90 см.



Рис. 7.13. Телефонный ретранслятор с ЧМ на одном транзисторе и использованием линии в качестве антенны:

а — принципиальная схема ретранслятора с частотной модуляцией


Частота задающего генератора на транзисторе VT1 типа КТ315 определяется параметрами контура L1, СЗ. Дроссели Др1 и Др2 разделяют ВЧ и НЧ составляющие сигнала.

Примечание.

В качестве антенны можно использовать и саму телефонную линию.

В этом случае конденсатор С2 нужно исключить, а устройство подключить к телефонной линии, как показано на рис. 7.13,б.

Катушка L1 намотана на корпусе конденсатора СЗ и содержит 4 витка провода ПЭВ 0,5 мм. Дроссели любые, индуктивностью 50—100 мкГн.



б — схема включения пинии связи в качестве антенны


Схема № Телефонный УКВ ЧМ-ретранслятор с дополнительным усилителем может быть построен на МОП-транзисторе. На рис, 7.14 представлена схема такого устройства. Для увеличения чувствительности в схему введен усилитель НЧ на транзисторе Т1. Резистор R1 — регулятор громкости.

При чувствительности УКВ радиоприемника 10 мкВ дальность действия ретранслятора — около 200 м. Подключение данных УКВ ЧМ-ретрансляторов производится в разрыв телефонной линии, она же используется в качестве антенны.

Катушка L2 — бескаркасная, имеет внутренний диаметр 6 мм, намотана проводом ПЭВ 0,8 мм, желательно посеребренным, содержит 3+1 витка. Дроссели L1—L3 применены готовые, индуктивностью 60—100 мкГн.

Настройка. Изменением величины резистора R2 следует установить напряжение на коллекторе транзистора Т1 равным половине напряжения питания. Увеличение сопротивления в коллекторе транзистора Т1 ведет к увеличению коэффициента усиления каскада. Однако, не рекомендуется уменьшать коллекторный ток менее 0,5 мА, т. е. устанавливать R3 более 10–15 кОм,



Рис Схема телефонного ретранслятора на МОП-транзисторе с дополнительным усилителем


При отсутствии генерации нужно подстроить (подобрать, начиная, например, с 500 Ом) резистор R4, не превышая допустимого предела максимального тока транзистора Т2, равного 15 мА.

Совет

Оптимальный ток стока должен составлять 12–14 мА. При этом токе обеспечивается максимальная мощность излучения; дальность передачи, стабильность частоты и минимальное влияние антенны.


При уменьшении тока стока МОП-транзистора повышается экономичность схемы, но ухудшаются перечисленные параметры.

Внимание

Не рекомендуется уменьшать ток стока менее 5 мА, иначе при подключении передающей антенны возможен не только значительный уход частоты, но даже срыв генерации.


Частота генерации устанавливается как конденсатором С4, так и сжатием или растягиванием катушки L2. Для этой схемы также не рекомендуется увеличивать емкость конденсатора СЗ.

Эта схема предоставлена радиолюбителем UA9VJH, за что ему большое спасибо.


Схема № 5. Теперь рассмотрим телефонный ЧМ-ретранслятор средней мощности, собранный на двух биполярных транзисторах.

Автогенератор этого радиоретранслятора собран по обычной двухтактной схеме (рис. 7.15) на транзисторах VT1 и VT2 типа КТ315.



Рис. 7.15. Схема телефонного ЧМ ретранслятора средней мощности


Частотная модуляция происходит при изменении напряжения на базах транзисторов. Частота радиопередатчика определяется контуром L1, С5. Дроссель Др1 можно использовать любой, с индуктивностью 50—100 мкГн. Катушка L1 наматывается на корпусе конденсатора С5 и содержит 4 витка провода ПЭВ 0,5 мм с отводом от середины.

Катушка L2 намотана поверх L1 и имеет 2 витка того же провода. Стабилитрон VD2 — любой малогабаритный, с напряжением стабилизации 10–12 В.


Схема № 6. Рассмотрим универсальное устройство — радиомикрофон-ретранслятор с питанием от телефонной линии.

Примечание.

Кроме вышеприведенных конструкций существуют комбинированные радиоретрансляторы, которые позволяют прослушивать не только сам телефонный разговор, но и разговоры в помещении, где этот радиоретранслятор установлен, причем при положенной трубке телефона.


Недостаток этих устройств — малая мощность, т. к. они питаются от телефонной линии и не могут потреблять ток более 1 мА. Схема такого устройства представлена на



Рис. 7.16. Схема ретранслятора с питанием от телефонной линии


Выпрямительный мост КЦ407 подключается параллельно телефонной линии. Напряжение в линии при положенной трубке составляет около 60 В. Это напряжение прикладывается к блоку питания, выполненному на элементах DA1, R1, VT1, VT2.

Микросхема DA1 типа КЖ101 представляет собой стабилизатор тока, работающий при напряжениях 1,8—120 В.

Падение напряжения при протекании стабильного тока через нагрузку во время заряда конденсатора С1 ограничено аналогом низковольтного стабилитрона на транзисторах VT1, VT2.

Примечание.

При положенной трубке телефона устройство работает как радиомикрофон.


При поднятии трубки ТА незначительное изменение тока, протекающего через нагрузку — радиомикрофон, вызывает изменение рабочей точки транзистора VT3 и, тем самым, осуществляет частотную модуляцию радиомикрофона. Задающий генератор собран на транзисторе VT1 типа КТ368, режим работы по постоянному току задается резистором R1.

Частота колебаний задается контуров в базовой цепи транзистора VT1. Этот контур включает в себя катушку L1, конденсатор СЗ и емкость цепи база-эмиттер транзистора VT1, в коллекторную цепь которого включен контур из катушки L2 и конденсаторов С6 и С7. Конденсатор С5 включен в цепь обратной связи и позволяет регулировать уровень возбуждения генератора.

Примечание.

В автогенераторах подобного типа частотная модуляция производится путем изменения потенциалов выводов генерирующего элемента.


схеме, приведенной на управляющее напряжение прикладывается к базе транзистора изменяя тем самым напряжение (емкость) на переходе база-эмиттер.

Изменение этой емкости приводит к изменению частоты генератора, чем и обеспечивается частотная модуляция. При использовании УКВ приемника зарубежного производства требуемая величина максимальной девиации несущей частоты составляет 75 кГц и получается при изменении напряжения звуковой частоты на базе транзистора в диапазоне 10—100 мВ.

Примечание.

Именно поэтому в данной конструкции не используется модулирующий усилитель звуковой частоты.


При использовании электретного микрофона со встроенным усилителем, уровня сигнала, снимаемого с его выхода, оказывается достаточно для получения требуемой девиации частоты передатчика.

Конденсатором С7 в небольших пределах можно изменять значение несущей частоты. Сигнал в антенну поступает через конденсатор С8.

Антенна изготовлена из куска медного провода длиной 60—100 см.

Катушки радиомикрофона бескаркасные, диаметром 2,5 мм, намотаны виток к витку:

— катушка L1 имеет 8 витков провода ПЭВ 0,3 мм;

— катушка L2 имеет 6 витков провода ПЭВ 0,3 мм.

При настройке устройства добиваются получения максимального сигнала высокой частоты, изменяя индуктивности катушек L1 и L2. Настройкой резистора R1 добиваются, чтобы ток в точке «А» был равен 1,5 мА.

Эту схему разработал Семьян А. П. в процессе экспериментов с различными схемами «жучков».


Схема № 7. Схема прослушивания способом высокочастотного навязывания. На рис. 7.17 приведена схема прослушивания с использованием ВЧ — наводки относительна общего корпуса (в качестве которого лучше использовать землю, трубы отопления и т. д.) на один провод подайте ВЧ колебания 150 Гц выше. Через элементы схемы ТА, даже если трубка лежит на аппарате ВЧ колебание поступает на микрофон и далее уже промодулированное в линию. Этот метод называют «высокочастотным навязыванием», отмечается на http://spying.by.ru/spying/page_04_spying.shtml.



Рис Схема прослушивания способом высокочастотного навязывания


Промодулированный высокочастотный сигнал демодулируется амплитудным детектором и после усиления готов для прослушивания или записи. Дальность действия такой системы из-за затухания ВЧ-сигнала в двухпроводной линии не превышает нескольких десятков метров.

Суть этого способа состоит в следующем. На один из проводов телефонной линии, идущий от АТС к телефонному аппарату ТА2, подаются колебания частотой 150 кГц и выше от генератора Г. В этом случае ВЧ-колебания проходят через микрофон или элементы схемы телефонного аппарата ТА2, обладающие «микрофонным эффектом», и модулируются акустическими сигналами прослушиваемого помещения. К другому проводу линии подключается детектор, выполненный на элементах C1, С2, VD1, VD2 и R1. Детектор приемника выделяет речевую информацию, которая усиливается до необходимого уровня и обрабатывается. Корпус передатчика (генератор Г) и приемника (детектор) соединены между собой или с общей землей, например с водопроводной трубой.


Схема № 8. В завершении рассмотрим устройство для высокочастотного съема информации с телефонного аппарата.

Большинство вышеописанных устройств объединяет то обстоятельство, что получение информации идет во время телефонного разговора, т. е. телефон в это время работает.

А что происходит в перерывах, когда телефон не работает, а телефонная трубка находится на аппарате? Телефонная цепь разомкнута, а микрофон отключен. Опасаться вроде нечего.

Примечание

Реально не представляют большой сложности устройства, позволяющие использовать микрофон неактивного телефона для прослушивания помещения. Это становится возможным при использовании специальных методов и схем, предусматривающих применение ВЧ-колебаний.


Схема, реализующая этот способ, представлена на В основу ее работы положен принцип модуляции ВЧ-колебаний звуковым сигналом от микрофона телефонного аппарата (ТА).



Рис. 7.18. Схема устройства для высокочастотного съема информации с телефонного аппарата


Для ВЧ-колебаний не является помехой разрыв цепей в ТА. Относительно общего провода, в качестве которого используют физическую «землю» (например, трубы отопления или «зануление» от электрического щита), на один из проводов телефонной линии от генератора подается ВЧ-колебания частотой 150 кГц и выше.

Даже если трубка лежит на аппарате, эти колебания поступают на микрофон телефонного аппарата:

— через элементы ТА;

— через индуктивные и емкостные связи между данными элементами, проводами, замкнутыми и разомкнутыми контактами и т. д.

производится относительно общего провода через второй провод телефонной линии.

После детектирования сигнал НЧ подается на УНЧ для усиления до необходимого уровня.

Эта схема использовалась для экспериментов с различными телефонными аппаратами при проверке систем защиты от прослушки.


Защита от прослушивания по телефонной линии

Эта схема включается между линией и телефонным аппаратом и практически полностью исключает прослушивание помещения, как методом усиления слабых сигналов, так и от высокочастотного навязывания.

Диоды VD1—VD4, включенные встречно-параллельно, защищают цепь звонка телефонного аппарата. Конденсаторы и катушки образуют фильтры C1, L1 и С2, L2 для подавления напряжений высокой частоты.

Детали монтируются в отдельном корпусе навесным монтажом. Устройство не нуждается в настройке. Однако оно не защищает пользователя от непосредственного подслушивания путем прямого подключения в линию.



Рис.19. Схемы для комплексной защиты телефонных аппаратов и линий связи:






Кроме рассмотренной схемы существует ряд других, которые по своим характеристикам близки к ранее описанным устройствам. Наприведенычасто используемые в практической деятельности.


Индикаторы состояния линии

№ 1. Сначала рассмотрим индикатор состояния линии на микросхеме КР1407УД2. Индикатор предназначен для оперативного контроля состояния телефонной линии. Он устанавливается в корпус телефонного аппарата и питается от телефонной линии. Контроль состояния (напряжения) линии происходит в момент ведения разговора, т. е. когда трубка снята и напряжение изменяется. Когда происходит постороннее подключение, то загорается светодиод.

Основу схемы (рис. составляет операционный усилитель на микросхеме DA1 типа КР1407УД2, включенный по схеме компаратора. При разговоре напряжение с линии подается через диод VD4 типа КД522 на параметрический стабилизатор напряжения на стабилитроне VD5.

Одновременно напряжение поступает на неинвентирующий вход ОУ. При снижении входного напряжения до уровня меньшего, чем опорное, на выходе компаратора появляется уровень логического нуля, и светодиод загорается. Резистором R5 устанавливается режим работы компаратора.

Сняв трубку телефонного аппарата и позвонив кому-либо, во время разговора постройкой резистора R3 добиваются погасания светодиода. Медленно изменяя сопротивление R3, находят момент срабатывания устройства, затем немного поворачивают движок резистора назад, светодиод гаснет.

Прибор настроен.



Рис. 7.20. Индикаторы состояния линии:

а — схема индикатора состояния линии на микросхеме КР1407УД2;


В индикаторе вместо указанного ОУ можно применить КР140УД1208.

При подключении прибора следует соблюдать полярность!


Теперь рассмотрим Данное устройство также является простейшим индикатором наличия подслушивающих устройств. Оно устанавливается на предварительно проверенной телефонной линии и контролирует линию при отсутствии разговора, когда трубка лежит на аппарате.

Питание анализатора (рис. 7.20,б) осуществляется от телефонной линии. При наличии любых несанкционированных подключений различных устройств, питающихся от телефонной линии и вызвавших изменение напряжения в ней, выдается сигнал тревоги (включается красный светодиод).



б — схема светового анализатора телефонной линии


Устройство (рис. включает в себя:

— анализатор, собранный на стабилитроне VD2 типа КС530 и транзисторе VT1 типа КТ503;

— усилитель тока, собранный на транзисторах VT2 и VT3 типа КТ503 и КТ502, соответственно.

К выходу усилителя через ограничительный резистор R4 подключен светодиод VD3 типа AЛ307. Выпрямительный мост VD1 типа КЦ407 обеспечивает требуемую полярность питания устройства независимо от полярности подключения его к телефонной сети.

При свободной линии постоянное напряжение в ней составляет около 60 В. Стабилитрон VD2 открывается, и на базу транзистора VT1 подается управляющий ток через резистор R1. Открытый транзистор VT1 шунтирует вход каскада на транзисторе VT2, поэтому усилитель тока закрыт, а светодиод погашен. При подключении в линию посторонних устройств напряжение в ней падает, и процесс переключения транзисторов происходит в обратном порядке, светодиод загорается.


Схема № 3. Устройство защиты от несанкционированного подключения к телефонной линии предназначено для кодирования линии индивидуальным одно-двух-, трехзначным кодом. Оно применяется в тех случаях, когда имеется возможность установить устройство защиты в щитке, колодце, т. е. как можно дальше от охраняемого телефонного аппарата (в идеальном случае — на выходных клеммах АТС).

Система охраняет линию «за собой». При этом все посылки вызова, пришедшие с АТС, беспрепятственно допускаются к телефону, но для подключения к линии (ведения разговора, набора номера) на диске телефона (клавиатуре) необходимо набрать индивидуальный код.

Схема системы приведена на рис. 7.21. Устройство собрано на дискретных общедоступных элементах и микросхеме серии 561 с микропотреблением в статическом режиме. Вся схема питается от телефонной линии. В режиме ожидания потребление не превышает 10–20 мкА, в режиме приема вызова или обработки кода —150–200 мкА.



Рис. 7.21. Устройство защиты от несанкционированного подключения


В состав устройства входят:

— узел обработки импульсов вызова на элементах DD1.1, DD1.2;

— узел приема кода на элементах DD1.3, DD1.4;

— ключ включения телефона А1;

— дешифратор кода А2;

— узел питания на элементах VD7, R3, С6, VD8;

— узел питания напряжением 60 В на элементах VD10, R8, VD9, С7, R7, VD11—VD13.

Рассмотрим работу системы защиты.

Исходящая связь. При снятии трубки с телефона, подключенного в любом месте охраняемой части линии, в телефоне будет отсутствовать сигнал готовности станции (425 Гц).

После набора соответствующего кода на диске (клавиатуре) телефона и обработки его узлом приема кода DD1.3, DD1.4 на выходе 4 дешифратора А2 появится уровень логической единицы, который через ключ А1 подключит телефон к линии (если код набран правильно).

Если код набран неправильно, система защиты блокируется на время 15–30 с, после чего можно повторить набор кода. При включении ключа А1 телефон работает в обычном режиме, обеспечивая набор номера и связь. Система вновь входит в режим охраны через 10–20 с после того, как трубка будет опущена на аппарат.

Входящая связь. Любая посылка вызова частотой 25 Гц и напряжением 90—120 В, пришедшая от АТС, напрямую на телефон не поступает, так как ключ А1 в исходном состоянии заперт. После обработки сигнала вызова элементами DD1.1, DD1.2 с небольшой задержкой, определяемой номиналами элементов С2, СЗ, на выходе 4 DD1.2 появится логическая единица, которая через диод VD5 открывает ключ А1 только на время вызова. При снятии трубки с телефонного аппарата входной узел запирается через диод VD4, и далее для подключения телефона к линии и ведения разговора необходимо вновь набрать индивидуальный код.

Таким образом, система защиты блокирует подключение к охраняемому участку линии любых телефонных аппаратов без знания кода. Дешифратор может быть выполнен одно-, двух-, трехзначным.

Размер платы — 100x60 мм, подключение к линии осуществляется тремя разъемами. Единственным условием является использование телефонных аппаратов II и III группы сложности (с потреблением от линии не более 50–80 мкА).


Схема № 4. Активный индикатор состояния линии в отличие от выше приведенного устройства не только выявляет подключение дополнительной нагрузки, но и при срабатывании системы сигнализации переводит устройство в активный режим работы. Этот режим позволяет блокировать многие радиоретрансляционные устройства и приборы, предназначенные для автоматической записи телефонных переговоров. Принципиальная схема такого устройства представлена на рис. 7.22.



Активный индикатор состояния линии


Устройство собрано на 4 микросхемах и 4 транзисторах.

Исходное состояние: трубка телефонного аппарата опущена. Питание устройства осуществляется от телефонной линии через ограничительный резистор R5. Конденсатор С2 заряжается через резистор R5 до напряжения стабилизации стабилитрона, выполненного на транзисторе VT2.

С конденсатора С2 напряжение величиной 7–8 В поступает на устройство для питания микросхем (точка От источника питания через резистор R6 заряжается конденсатор СЗ. Резисторы R6, R7, конденсатор СЗ, светодиод VD3 и транзистор VT3 образуют схему индикации устройства.

Напряжение линии через диод VD1 типа КД102 поступает на делитель напряжения, образованный резисторами R1 и R2. Напряжение на резисторе R2 ограничивается транзистором VT1, включенным по схеме стабилитрона до напряжения питания, что необходимо для защиты входов микросхем от высокого напряжения.

С движка подстроечного резистора R2 напряжение высокого уровня поступает на вход элемента DD1.1 микросхемы K561ЛE5, запрещая проход импульсов с генератора, выполненного на элементе DD2.1 микросхемы K561TЛ1. Этот генератор собран на основе триггера Шмидта. При заряде и разряде конденсатора С1 на выходе генератора появляются прямоугольные импульсы.

Поскольку заряд конденсатора С1 происходит через диод VD2 типа КД522, а разряд — через резистор R3, то на выходе элемента DD2.1 имеют место короткие положительные импульсы с частотой следования 1–0,5 Гц. Первый же импульс, пройдя через дифференцирующую цепочку С4, R4 и элемент DD2.2, устанавливает триггер, собранный на элементах DD2.1, DD1.3, в положение, когда на входе элемента DD2.3 низкий уровень напряжения. Генератор, собранный на DD2.3, выключен и на выводах 1, 8 микросхемы DA1 типа КР1014КТ1 присутствует высокий уровень. Одновременно импульсы с DD2.1 поступают на элементы DD1.1 и DD1.4. Через DD1.1 импульсы не проходят, так как с резистора R2 поступает высокий уровень. Нулевой уровень, снимаемый с резистора R9, подается на входы элементов DD3.1 и вход DD3.3 микросхемы K561ЛA7. Поэтому импульсы, проходящие через DD1.4, не проходят на DD3.4. Следовательно, на выходе DD2.4 присутствует логический нуль, и транзистор VT3 закрыт. С движка резистора R2 снимается напряжение логической единицы, достаточное для переключения элемента DD1.1, выполняющего функцию управляемого компаратора с чувствительностью в десятки милливольт.

Примечание

Если к линии подключается дополнительная нагрузка сопротивлением менее 100 кОм, то напряжение в линии уменьшится на некоторую величину


Одновременно уменьшается и напряжение на движке резистора R2. Это приводит к появлению на входе DD1.1 напряжения, воспринимаемого микросхемой как уровень логического нуля. Этот уровень разрешает прохождение импульсов от DD2.1 через DD1.1. Поскольку на выходе DD3.1 высокой уровень, то импульсы проходят через ключ DD3.2. При этом на выходе DD3.3 тоже высокий уровень и эти импульсы проходят и через ключ DD3.4.

Продифференцированные импульсы цепочкой С6, R12 и элементом DD2.4 поступают на базу транзистора VT3. Транзистор открывается, и конденсатор СЗ быстро разряжается через открытый транзистор VT3 и светодиод VD3, который ярко вспыхивает с частотой 0,5–1 Гц. В перерывах между импульсами конденсатор СЗ подзаряжается через резистор R6. Так как оценка состояния линии происходит под управлением импульсов с генератора DD2.1, то некоторое изменение напряжения в линии в момент заряда конденсатора СЗ на работе устройства не сказывается.

Рассмотрим случай, когда телефонная трубка снята. При этом сопротивление телефонного аппарата включается между плюсовым проводом линии и резисторами R11 и R13. Напряжение в линии уменьшается до 5—25 В, так как нагрузкой линии будут телефонный аппарат, резистор R13 и резистор R14, зашунтированный малым (около 10 Ом) сопротивлением микросхемы DA1.

Напряжение, снимаемое с резистора R13, обеспечивает питание устройства через диод VD4 типа КД522. При этом. напряжение высокого уровня с точки соединения резисторов R8, R9 поступает на элементы DD3.3 и DD3.1. Низким уровнем закрывается ключ DD3.2. С движка резистора R9 снимается напряжение логической единицы, близкое к напряжению переключения компаратора DD1.4. Допустим, что к линии подключается (или была подключена) дополнительная параллельная или последовательная нагрузка, которая приводит к уменьшению напряжения в линии.

При этом напряжение на движке резистора R9 принимает уровень, расцениваемый микросхемой как уровень логического нуля. При этом импульсы с DD2.1 проходят через DD1.4, DD3.3 и DD3.4. После дифференцирующей цепочки С6, R12 и элемента DD2.4 они поступают на базу транзистора VT3, включая световую индикацию. Одновременно первый же импульс переводит триггер на DD1.2 и DD1.3 в состояние, разрешающее работу генератора на элементе DD2.3. С выхода генератора короткие импульсы частотой 12–20 кГц поступают на ключ, выполненный на микросхеме DA1.

Ключ начинает закрываться и открываться с частотой генератора. При этом сигнал в линии модулируется данной частотой, это вызывает расширение спектра сигнала, излучаемого радиоретранслятором, подключенным в линию.

Одновременно напряжение в линии увеличивается до 35–45 В. Это связано с тем, что последовательно с резистором R13 включается резистор R14, ранее шунтированный ключом DA1. Повышение напряжения в линии до такого уровня позволяет нейтрализовать автоматические записывающие устройства, срабатывающие по уровню напряжения в линии.

Для того чтобы работа этого генератора не мешала анализу состояния линии, он периодически отключается путем переключения триггера DD1.2, DD1.3 на момент оценки состояния линии. Если в процессе оценки состояния линии принимается решение о том, что линия свободна от посторонних подключений, то схема автоматически устанавливается в исходное состояние и переходит в ждущий режим с периодической проверкой состояния линии.

Резисторы используются типа МЛТ-0,125. Диод VD1 можно заменить на КД105, Д226. Транзисторы можно заменить на КТ3102, КТ503. Микросхемы можно использовать из Серий 564 и 1561. Конденсаторы CI, С2 и СЗ должны быть с минимальным током утечки.

При настройке устройства устанавливается частота генераторов 0,5–1 Гц и 12–20 кГц резисторами R3 и R10, соответственно. При включенном генераторе DD2.3 резистором R14 устанавливается уровень напряжения в линии, равный 35–45 В, при котором еще не происходит рассоединения линии. Исходные уровни срабатывания рассматриваемого устройства устанавливаются резисторами R2 и R9.

Внимание

Прибор необходимо подключать к линии с соблюдением полярности!


Скремблеры

Кардинальной мерой предотвращения прослушивания телефонных разговоров является использование криптографических методов защиты информации, отмечается на http://www.spystuff.pdf. В настоящее время для защиты телефонных сообщений применяют два метода: преобразование аналоговых параметров речи и цифровое шифрование. Устройства, использующие эти методы, называются

производится изменение характеристики исходного звукового сигнала таким образом, что результирующий сигнал становится неразборчивым, но занимает ту же частотную полосу. Это дает возможность без проблем передавать его по обычным телефонным каналам связи.

При этом методе сигнал может подвергаться следующим преобразованиям: частотная инверсия; частотная перестановка; временная перестановка.

передаваемого сообщения непрерывный аналоговый сигнал предварительно преобразуется в цифровой вид. После чего шифрование сигнала происходит обычно с помощью сложной аппаратуры, зачастую с применением компьютеров.

Ниже приводится описание скремблера, использующего метод частотной инверсии. Этот метод давно и успешно применяется американскими полицейскими службами и обеспечивает эффективную защиту радио- и телефонных переговоров от постороннего прослушивания.

выделяется из нижней боковой полосы спектра балансного преобразования звукового сигнала с надзвуковой несущей. Две последовательные инверсии восстанавливают исходный сигнал. Устройство работает как кодер и декодер одновременно.

Синхронизации двух скремблеров не требуется. Принципиальная схема такого скремблера приведена на



Рис. 7.23. Схема скремблера


Это устройство состоит из таких элементов:

— тактового генератора на микросхеме DD2 типа K561ЛA7, вырабатывающего сигнал частотой 7 кГц;

— делителя-формирователя несущей 3,5 кГц на микросхеме DD3.1 типа К561ТМ2;

— аналогового коммутатора;

— балансного модулятора на микросхеме DD4 типа К561КТЗ;

— входного полосового фильтра с полосой пропускания 300—3000 Гц на микросхеме DA1.1 типа К574УД2;

— сумматора балансного модулятора с фильтром низкой частоты на микросхеме DA1.2.

Подстройка частоты тактовых импульсов, а следовательно частоты несущей, производится многооборотным резистором R3.

В пределах полосы частот 300—3000 Гц разборчивость речи после двух преобразований составляет не менее 65 %.


Методы маскировки речи

Источник. При защите телефонных разговоров на энергетическом уровне осуществляется подавление электронных устройств перехвата информации с использованием активных методов и средств, отмечается на http://www.raksa.ru/about/material/news39.php.

К основным методам относятся:

— «синфазной» низкочастотной маскирующей помехи;

— высокочастотной маскирующей помехи;

— «ультразвуковой» маскирующей помехи;

— низкочастотной маскирующей помехи;

— повышения напряжения;

— понижения напряжения;

— компенсационный;

— «выжигания».


Метод «синфазной» маскирующей низкочастотной помехи

Суть метода заключается в подаче во время разговора в каждый провод телефонной линии согласованных по амплитуде и фазе относительно нулевого провода электросети 220 В маскирующих помеховых сигналов речевого диапазона частот (маскирующего низкочастотного шума).

Суть метода заключается в подаче во время разговора в каждый провод телефонной линии согласованных по амплитуде и фазе относительно нулевого провода электросети 220 В маскирующих помеховых сигналов речевого диапазона частот (маскирующего низкочастотного шума).

Вследствие согласования по амплитуде и фазе в телефонном аппарате, подключаемом параллельно телефонной линии, эти помеховые сигналы компенсируют друг друга и не приводят к искажению полезного сигнала, т. е. не ухудшают качество связи.

Примечание

В любых устройствах, подключаемых к одному телефонному проводу (как последовательно, так и через индукционный датчик), помеховый сигнал не компенсируется и «накладывается» на полезный сигнал.


А так как его уровень значительно превосходит полезный сигнал, то перехват передаваемой информации становится невозможным. В качестве маскирующего помехового сигнала, как правило, используются дискретные сигналы (псевдослучайные М-последовательности импульсов) в диапазоне частот от 100 до 10 000 Гц.

Метод высокочастотной маскирующей помехи заключается в подаче во время разговора в телефонную линию маскирующего помехового сигнала в диапазоне высоких частот звукового диапазона (маскирующего высокочастотного шума).

Частоты маскирующих помеховых сигналов подбираются таким образом, чтобы после прохождения низкочастотного усилителя или селективных цепей модулятора телефонной закладки их уровень оказался достаточным для подавления полезного сигнала (речевого сигнала в телефонной линии), но в то же время чтобы они не ухудшали качество связи.

Примечание

Чем ниже частота помехового сигнала; тем выше его эффективность и тем большее мешающее воздействие он оказывает на полезный сигнал.


Обычно используются частоты в диапазоне от 6–8 кГц до 12–46 кГц.

Для исключения воздействия маскирующего помехового сигнала на качество связи в устройстве защиты, подключаемым параллельно в разрыв телефонной линии, устанавливается специальный фильтр нижних частот с граничной частотой выше 3,4 кГц. Он подавляет (шунтирует) помеховые сигналы высокой частоты (не пропускает их в сторону телефонного аппарата) и не оказывает существенного влияния на прохождение низкочастотных речевых сигналов.

В качестве маскирующего шума используются широкополосные аналоговые сигналы типа «белого шума» или дискретные сигналы типа псевдослучайной последовательности импульсов с шириной спектра не менее 3–4 кГц.

Данный метод используется для подавления практически всех типов электронных устройств перехвата речевой информации, подключаемых к телефонной линии как последовательно, так и параллельно. Однако эффективность подавления средств съема информации с подключением к линии последовательно (особенно при помощи индукционных датчиков) значительно ниже, чем при использовании метода «синфазной» маскирующей низкочастотной помехи.

Метод «ультразвуковой» маскирующей помехи в основном аналогичен рассмотренному выше. Отличие состоит в том, что частота помехового сигнала находится в диапазоне от 20–30 кГц до 50—100 кГц, что намного упрощает схему устройства подавления, но при этом эффективность данного метода по сравнению с методом высокочастотной маскирующей помехи ухудшается.

Метод низкочастотной маскирующей помехи.

При использовании этого метода в линию при положенной телефонной трубке подается маскирующий низкочастотный помеховый сигнал. Этот метод применяется для активизации (включения на запись) диктофонов, подключаемых к телефонной линии с помощью адаптеров или индукционных датчиков, что приводит к сматыванию пленки (заполнению памяти) в режиме записи шума, то есть при отсутствии полезного сигнала.

Метод повышения напряжения заключается в «поднятии» напряжения в телефонной линии во время разговора и используется для ухудшения качества функционирования телефонных закладок за счет перевода их передатчиков в нелинейный режим работы.

Повышение напряжения в линии до 25–35 В вызывает у телефонных закладок с последовательным подключением и параметрической стабилизацией частоты передатчика «уход» несущей частоты и ухудшение разборчивости речи.

У телефонных закладок с последовательным подключением и кварцевой стабилизацией частоты передатчика наблюдается уменьшение отношения сигнал/шум на 3—10 дБ. Передатчики телефонных закладок с параллельным подключением к линии при таких напряжениях в ряде случаев просто отключаются.

Метод понижения напряжения предусматривает подачу во время разговора в линию постоянного напряжения, соответствующего напряжению в линии при поднятой телефонной трубке, но обратной полярности.

Этот метод применяется для нарушения функционирования всех типов электронных устройств перехвата информации с контактным (как последовательным, так и параллельным) подключением к линии, используя ее в качестве источника питания.

Рассмотренные выше методы обеспечивают подавление устройств съема информации, подключаемых к линии только на участке от защищаемого телефонного аппарата до АТС. Для защиты телефонных линий используются устройства, реализующие одновременно несколько методов подавления.

используется для стенографической маскировки (скрытия) речевых сообщений, передаваемых абонентом по телефонной линии. Данный метод обладает высокой эффективностью подавления всех известных средств несанкционированного съема информации, подключаемых к линии на всем участке телефонной линии от одного абонента до другого.

заключается в следующем: перед началом передачи скрываемого сообщения по специальной команде абонента на приемной стороне генератор шума. Он подает в телефонную линию маскирующую шумовую помеху (как правило, «цифровой» шумовой сигнал) речевого диапазона частот, которая в линии «смешивается» с передаваемым сообщением.

Одновременно этот же шумовой сигнал («чистый» шум) подается на один из входов двухканального адаптивного фильтра. На другой вход этого фильтра поступает аддитивная смесь принимаемого речевого сигнала и маскирующего шума.

Аддитивный фильтр компенсирует (подавляет) шумовую составляющую и выделяет скрываемый речевой сигнал (передаваемое сообщение). Наличие таких устройств защиты у обоих абонентов позволяет организовать полудуплексный закрытый канал связи.

реализуется путем подачи в линию высоковольтных (напряжение более 1500 В) импульсов, мощностью 15–50 ВА. Это приводит к электрическому «выжиганию» входных каскадов электронных устройств перехвата информации и блоков их питания, гальванически подключенных к телефонной линии.

Подача высоковольтных импульсов осуществляется при отключении телефонного аппарата от линии. При этом для уничтожения параллельно подключенных устройств подача высоковольтных импульсов осуществляется при разомкнутой, а последовательно подключенных устройств — при «закороченной» (как правило, в телефонной коробке или щите) телефонной линии.

Глава 8. Обзор ресурсов сети Интернет

Как искать в Интернете, чтобы найти

Благодаря общедоступности сети Интернет в настоящее время сняты большинство проблем доступа к технической, а также любой другой информации. Однако работа с ресурсами всемирной сети коренным образом отличается от использования книжных источников и требует своих навыков и инструментов, а также везения.

Огромным плюсом является наличие разнообразных поисковых систем как общей направленности и другие), так и порталов, архивов, поисковых машин специализирующихся на схемотехнике и электроникеwww.rlocman.com.ru, www.alldatasheet.com, www.radiofan.ru, www.allshemes.com, и т. п.). Благодаря такой поддержке нахождение необходимой информации кажется вопросом пяти минут.

Но тут есть свои подводные камни. Популярность ресурса у поисковой системы совсем не означает, что там имеется полная и доступная для ознакомления и использования информация. В большинстве случаев это может говорить о грамотной политике владельца сайта в плане оформления, на которое клюют поисковые машины. И на ничего не подозревающего, жаждущего знаний посетителя обрушится лавина ненужной рекламы.

В связи с существующим хаосом Интернет все еще остается неисследованным и загадочным местом, где через несколько ссылок с сайта на сайт можно попасть на оазис бесплатной и полной информации (программного обеспечения, схем, справочников).

Не стоит просто сохранять ссылку на найденные богатства. Бесценный оазис может через непродолжительное время также загадочно исчезнуть, как и появился. Поэтому все эксклюзивное, нигде не встреченное, то что вы так долго искали, должно быть тут же скопировано и сохранено.

Еще одной специфичной особенностью всемирной сети является то, что информация там размещена более чем в 90 % случаев не теми людьми, которые ее создали. Поэтому зачастую принципиальные схемы, справочные данные, конструкции не имеют внятного описания (а то и выложивший их честно признается, что не знает, что это такое и для чего предназначено).

Подобное представление информации мало подходит для использования в качестве учебного пособия или руководства по изготовлению, но вполне годится для ознакомления с новыми направлениями, идеями и просто как руководство к действию.

Самым легким путем для поиска необходимой схемы будет задать ее название в окне популярного поисковика, например, «принципиальная схема эхолота». В результате мы получим ряд ссылок подходящих для знакомства с требуемыми принципиальными схемами десятилетней давности. Более современные схемы, видимо, обладают коммерческой ценностью, и для их поиска такой метод не очень хорош.

Если захочется глубже познакомиться с вопросом, следует найти специализированные схемотехнические сайты (через те же поисковики или по ссылкам одних ресурсов на другие), и поискать уже на страницах этих сайтов. Так как названия даже самых простых схем по воле автора (или оформителя) могут быть самыми невероятными как в плане имени, так и в плане грамматики, то в пределах сайта искать эффективнее вручную.

Кто же захочет узнать самые свежие и оригинальные веяния и идеи, тому прямой путь на Крупными буквами на входе форумов, как правило, написано: «Прежде чем задать вопрос, попробуй использовать поиск!» (то есть встроенный поиск по форуму). Это иногда помогает. Хотя по форумамнаиболее результативен, он является самой неблагодарной деятельностью. Приходится справляться с подачей информации людьми самых разных возрастных групп, образования и мировоззрения. Нужная ссылка в форуме многолетней давности может уже давно не существовать, советчики могут непринужденно отослать на иноязычный сайт (и не всегда хотя бы англоязычный).

Но тем приятнее найти искомое в длиной цепочке догадок и запросов, когда читающий форум профессионал (или более удачливый энтузиаст) не смилостивится и поделится знанием или необходимой ссылкой.

Описанные ниже сайты, на мой взгляд, представляют собой одни из немногочисленных оазисов поддерживаемых уже достаточно долгое время железными энтузиастами, добродушными спонсорами или дальновидными кураторами, где можно перевести дух и найти интересную и необходимую информацию без бесконечного перепрыгивания с ресурса на ресурс.


Популярные радиотехнические сайты

Российский сайт www.vrtp.ru. Как правило, схемотехнические сайты охватывают все направления схемотехники. Тема специальных технических средств присутствует на них в числе многих других тем. Российский сайт www.vrtp.ru (сокращение от Very Reasonable Technological Pages) является ярким исключением из этого правила, поскольку целиком посвящен теме всяческих шпионских технологий.

Примечание.

По своему наполнению, скорости поступления новых материалов ресурс www.vrtp.ru является наилучшим как среди отечественных, так и среди зарубежных сайтов.


По поводу надо отметить, что интересная схемотехника там появляется нечасто, видимо в связи с их коммерческой направленностью. Зарубежные схемы рассчитаны часто совсем для начинающих в качестве учебных пособий. Иногда можно отыскать схемы на специализированных элементах, которые у нас редкость.

Команда энтузиастов постоянно развивает способы поддержания популярности ресурса, любой автор там может разместить свои изыскания. В связи с этим на сайте можно встретить как перерисованную откуда-нибудь коммерческую или профессиональную разработку, так и вполне работоспособную поделку студента или школьника.

Примечание.

Если необходимы новые идеи, ссылки или информация о существующей «шпионской» схемотехнике — это то место откуда следует начать поиск (и, как правило, там же и закончить,). Любую из опубликованных схем можно обсудить на форуме или снять возникшие вопросы прочтением уже имеющейся ленты обсуждений.


Еще один примечательный сайт «Специальные радиосистемы» — www.radioscanner.ru. Тут можно ознакомиться с описаниями распределения диапазонов частот, методами использования радиоприемной и радиопередающей техники, существующими радиосигналам в эфире, а также антенному хозяйству.

Примечание.

Сайт больше примечателен не представленной схемотехникой, а отражением жизни радиоэфира, причем не радиолюбительского, а используемого различными ведомствами и службами.

Следует также отметить хорошую подборку законодательных документов регламентирующих использование приемопередающей и другой специальной техники.

Сайт также относится к специализированным и не распыляется на посторонние темы. Посетителями, как правило, являются или продвинутые любители, или профессионалы, не утратившие интереса к возне с техникой и радиоэфиром.

Следующий вид радиосайтов представляет собой Среди Российских сайтов в этой категории наиболее заметен На нем можно найти невообразимое множество отечественных и зарубежных схем, в том числе по шпионской тематике, разнообразную справочную информацию, ссылки, программное обеспечение — при умеренном засилье рекламы.

Уже долгое время успешно развивается сайт Александра Большакова «Радиофанат» — он примечателен огромным объемом качественной схемотехники, отличным оформлением и большим количеством полезной сопутствующей информации. Раздел шпионской техники на этом сайте также заслуживает внимания.

Имеют широкую подборку различных конструкций

- www.shema.ru;

- www.shems.hl.ru/7razd-ohrana.php;

- www.radionet.com.ru/schem;

- http://www.cxem.net/.

А также довольно интересные англоязычные архивы схем:

- http://www.discovercircuits.com/list.htm;

- http://www.uoguelph.ca/-antoon/circ/circuits.htm;

- http://www.electronics-lab.com/projects/rf/index.html.

Каждый из этих архивов имеет свою подборку шпионских штучек.

Отдельного внимания заслуживают ресурсы любителей KB и УКВ радиосвязи. Вследствие большой и славной истории развития этого вида увлечения и спорта связисты гораздо лучше организованы, и, как правило, значительно лучше подкованы теоретически и практически, что и отражается на их Интернет-ресурсах.

Этих ресурсов существует множество во всех странах мира. Примером подобного Российского сайта могут служить:

— Сервер радиолюбителей России — www.qrz.ru;

— Сервер Кубанских радиолюбителей — www.cqham.ru.

Достаточно открыть один из подобных сайтов, и вы сможете по ссылкам обойти их все. Хотя и большая часть наполнения этих сайтов посвящена любительской радиосвязи, в то же- время там можно разыскать: первоклассные индикаторы поля; конструкции антенн и их расчет; схемы радиоприемных и передающих устройств любых диапазонов; схемотехнику от ламповой до построенной на специализированных микросхемах.

Замечу, что вся эта информация приведена с грамотными обозначениями и описаниями.

Возможно, на момент выхода этой книги уже появились более продвинутые и наполненные ресурсы. Схемотехника меняется вслед за развитием элементной базы. Развиваются компьютерные методы разработки и анализа электронных схем.

Однако, чтобы использовать все современные достижения электроники и радиотехники, до сих пор необходимо и интересно многое паять, конструировать вручную. Чем более продвинутыми становятся радиоэлементы, тем интереснее получаются результаты.

Список литературы

Шпионские штучки и устройства для защиты объектов и информации. Справочное пособие. — СПб: Лань. — 1996.

Коммерческие электронные схемы. — Минск: Битрикс. — 1997.

Практическая телефония. — Минск: Наш город. — 1998.

Экспериментальная электроника. — Минск: Битрикс. — 1999.

Г., 500 схем для радиолюбителей. Шпионские штучки и не только… — Изд. 2-е, перераб. и доп. — СПб.: Наука и техника. — 2008.

Применение микросхемы К174ПС1. — Радио, № 2. —1989. — С. 55.

— ЧМ микропередатчик. — Конструктор, № 1.-2000. —С. 19.

Датчик вибрации для охранного устройства. — Радио, № 12. —1994. — С. 38.

. ИК линия связи в охранной сигнализации. Радио, 1998 № 2, С.50.

Простейший ЧМ приемник. — Electronics World incorporating Wireless World, № 4. — 2000. — С. 300.

Энциклопедия электронных схем. Том 7, часть 2. — М.: ДМК. — 2000.

Интегральная электроника в измерительных устройствах, 2-е изд., перераб. и доп. — Л: Энергоатомиздат. — 1988.

СВЧ датчик движения для охранной сигнализации. (Электроника в быту). — Радио, № 12. — 2002. — С. 41.

Ультразвуковое охранное устройство. — Радио, № 7. — 1998.

С.Л. Квартирный вопрос. — СПб.: Наука и техника. — 2009.

Борьба с телефонным пиратством. — Минск: Битрикс. — 1999.

Звуковое сопровождение без проводов. — Радио, № 10.-1998.

Операционные усилители и компараторы. — М.: Издательский дом «Додэка». — 2001.

Аналоговая электроника на операционных усилителях. Пер. с англ. — М.: БИНОМ. — 1994.

Радиоприемные устройства.М.: Высшая школа. — 1989.

Справочное пособие по высокочастотной схемотехнике: схемы, блоки, 50-омная техника. Пер с нем. — М.: Мир. — 1990.

. Шпионские штучки. Новое и лучшее. — СПб.: Полигон. — 2000.

Устройство для снятия информации со стекла. — Радиоконструктор, № 3. — 2001. — С. 24.

СВЧ делитель для частотомера. — Радиолюбитель, № 3.-2000. —С. 33.

(UA3ICO) (UA3IBT)(UA3JD). УКВ ЧМ приемник на 145 МГц. — Радио, № 3. —1991. — С. 22–25.

Детектор радиоволн. — Радио, № 10. —1998. — С. 53.

Радиолюбителям — полезные схемы. Часть 3. — М: СОЛОН-Р. — 2003.

Популярные цифровые микросхемы: Справочник. — М.: Радио и связь. — 1988.

LT1083/84/85 Fixed ЗА, 5А, 7.5А Low Dropout Positive Fixed Regulators © LINEAR TECHNOLOGY CORPORATION. — 1994.

Philips Semiconductors Product specification. Sensitive 1 GHz divide- by-64/divide-by-256 switchable prescaler SAB6456, SAB6456T.

Planet microchip. July 1999 Technical Library CD-ROM. Microchip Technology Inc.

Список ресурсов Интернет

http://bezpeka.desant.com.ua

http://braincambre500.freeservers.com

http://cadlab.ru

http://ciscom.ru

http://cxem.net

http://elektronicspy.narod.ru

http://irls.narod.ru

http://isinpol.net

http://kazus.ru

http://legion-33/Sxemy/

http://microcopied.ru/content

http://mods.radioscanner.ru

http://newsrack.ru/content

http://pk.altnet.ru

http://radiolla.narod.ru

http://radiomaster.com.ua

http://roma.3dn.ru

http://shema.org.ua

http://sima0607.se-ua.net

http://spying.by.ru

www.alldatasheet.com

www.allshemes.com

www.compradio.nm.ru

www.cqham.ru

www.datasheetarchive.com

www.discovercircuits.com

www.electronic-circuits-diagrams.com

www.electronics-diy.com

www.electronics-lab.com www.electroscheme.ru

www.flexi-spy.ru

www.general.pop3.ru

www.guarda.ru

www.imagineeringezine.com

www.irls.narod.ru

www.krs.poltava.ua

www.nnov.rfnet.ru

www.qrz.ru

www.qsl.net

www.radiofan.ru

www.radioland.net.ua

www.radiomaster.net

www.radionet.com.ru

www.radioscanner.ru

www.radio-portal.ru

www.raksa.ru

www.rf.atnn.ru

www.rlocman.com.ru

www.shema.ru

www.shematic.net

www.shems.hl.ru

www.spyline.ru

www.spystuff.pdf

www.uni-electronics.newmail.ru

www.uoguelph.ca

www.vrtp.ru



Оглавление

  • Глава 1. Мобильный телефон как главная «шпионская штучка»
  • Глава 2. Защита мобильной связи от прослушки и слежения
  • Глава 3. Разрабатываем и собираем радиомикрофоны
  • Глава 4. Разрабатываем и собираем обнаружители радиомикрофонов
  • Глава 5. Разрабатываем и собираем постановщики помех радиомикрофонам
  • Глава 6. Снятие информации со стекла и борьба с ним
  • Глава 7. Снятие информации с телефонной линии и борьба с ним
  • Глава 8. Обзор ресурсов сети Интернет
  • Список литературы
  • Список ресурсов Интернет